×

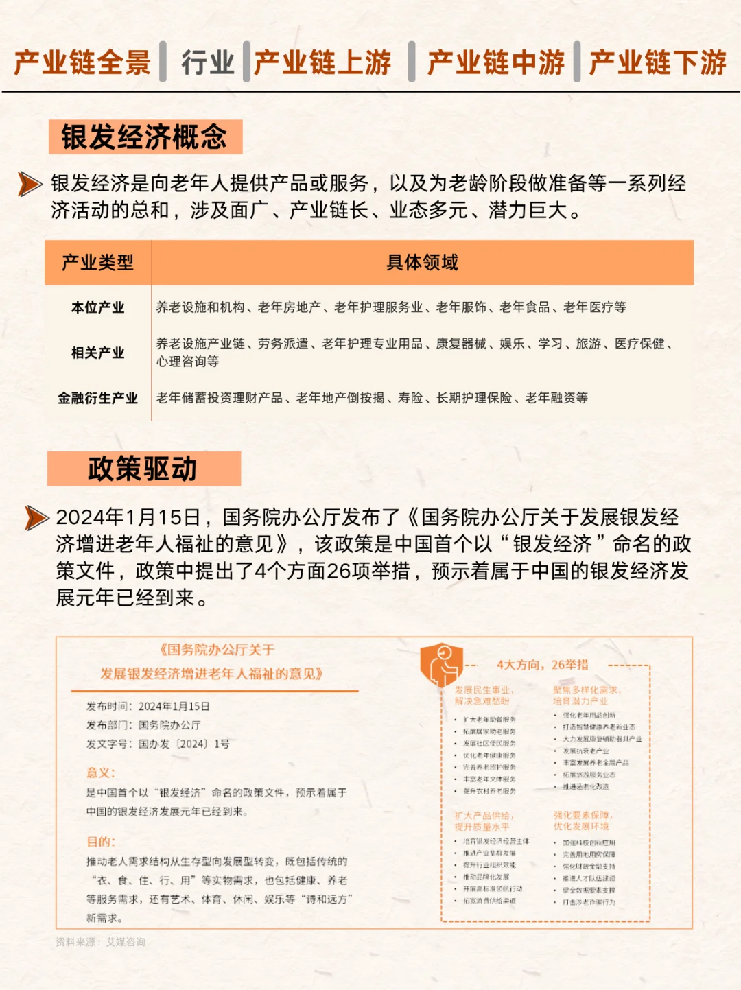
🔥新老人消费!银发经济全产业链!

wang wang 发表于2025-11-14 22:40:56 浏览1 评论0

抢沙发发表评论

🔥新老人消费!银发经济全产业链!

🔥新老人消费!银发经济全产业链!

🔥新老人消费!银发经济全产业链!

🔥新老人消费!银发经济全产业链!

🔥新老人消费!银发经济全产业链!

🔥新老人消费!银发经济全产业链!

🌱 上游:技术 + 原料,银发经济的 “硬核基石”
🛍️ 中游:业态爆发,从 “养老” 到 “享老” 的核心战场
👴👵下游:3.1 亿消费主力,“新老人” 的悦己时代
💡 小结:从上游的技术突破,到中游的业态创新,再到下游的需求爆发,银发经济早已不是 “夕阳产业”,而是蓝海赛道!
#银发经济 #养老 #养老行业 #产业链 #商业分析 #行业研究 #行业分析 #适老化产品 #商业思维 #老龄化