ZBlogIt
首页
美女
写真
壁纸
表情包
搜索
×
Nice to meet you, too!
首页
|
美女
|
2025-10-25
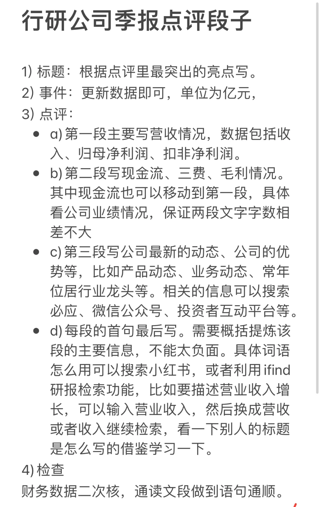
点评报告撰写tips
wang
发表于
2025-10-25 01:24:11
浏览
7
评论
0
抢沙发
发表评论
点评报告撰写tips
感觉最好用的是研报标题检索功能
#行业研究
#行研实习
#实习
#金融理财
少长咸集
上一篇
金融“黑话”对照表
发表于
2025-10-25
浏览
5
评论
0
下一篇
华润三九 4000 字深度研报
发表于
2025-10-25
浏览
7
评论
0