×

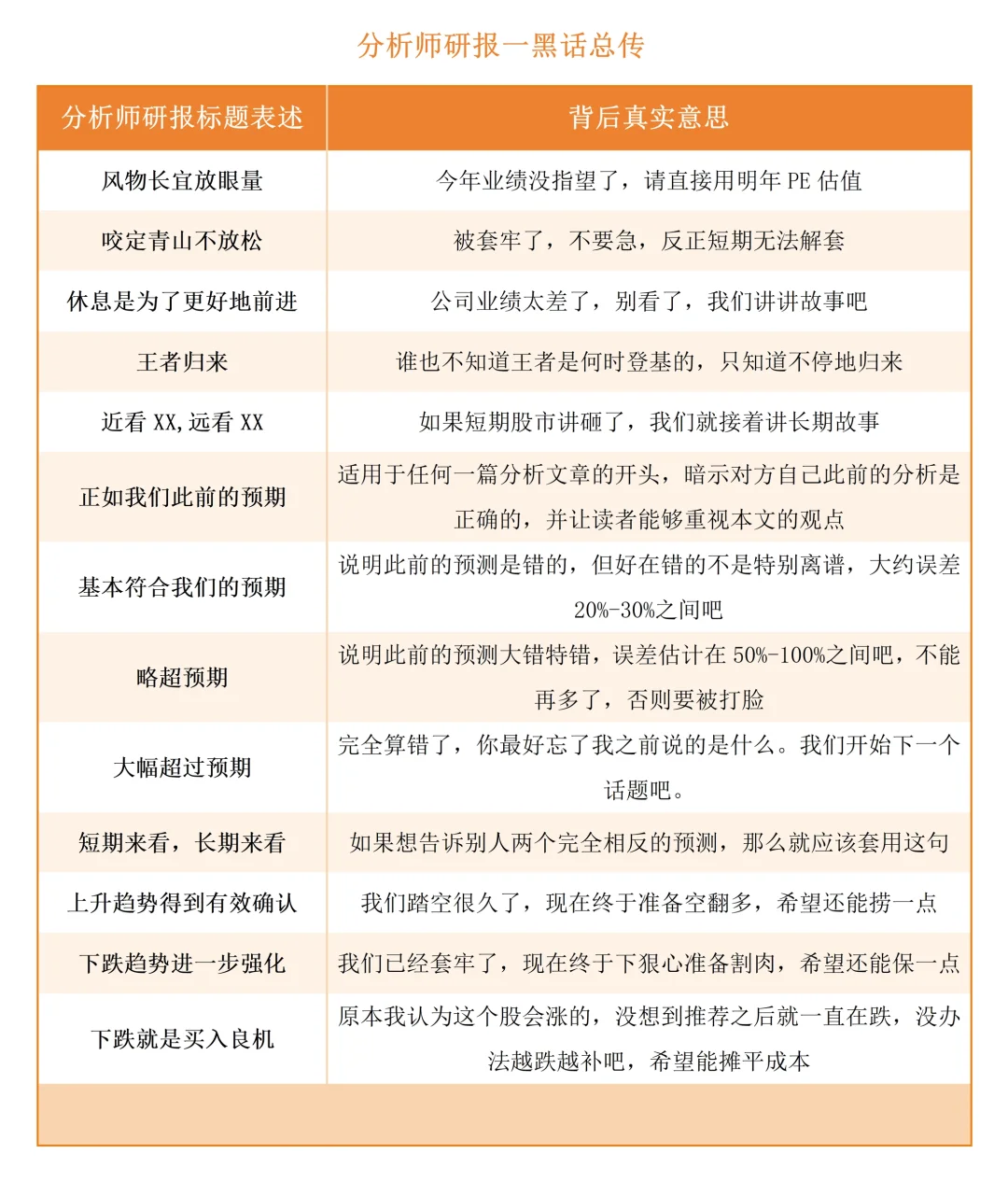
金融“黑话”对照表

wang wang 发表于2025-10-25 01:23:25 浏览1 评论0

抢沙发发表评论

金融“黑话”对照表

金融“黑话”对照表

金融“黑话”对照表

金融“黑话”对照表

金融“黑话”对照表

金融“黑话”对照表

给金融小萌新的入行指南

研报到底在说什么🧐大佬策略总结想要表达啥😧

小萌新的你是不是总在迷惑🤔刚刚去实习的你是不是不知道怎么开始写研报,有了这份新手指南,不在迷茫于行研和策略分析📊不再是只会搬砖打杂的螺丝钉
借鉴起来也能得心应手
#金融知识 #职场干货 #金融工程 #量化 #投行 #投行实习 #券商行研 #券商实习