本报告提供限时下载,请查看文后提示
以下仅为报告部分内容:
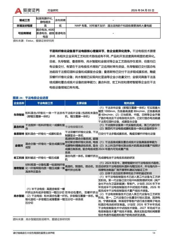
摘要:固态电池技术迭代加速,推动电池生产工艺全面革新,为锂电设备行业带来全新增量机遇。本文系统梳理产业逻辑:详解前段干法电极、中段叠片+等静压+胶框印刷、后段高压化成分容三大环节的技术变革,分析各环节的技术壁垒与产业化进展,同时梳理先导智能、曼恩斯特、杭可科技等头部企业的布局进展,指出干法电极设备同时适配液态锂电工艺升级需求,为锂电行业投资者提供产业参考。














本报告共计:30页,受篇幅限制,仅展示部分内容。

如果想要获取完整版PDF文件,可通过以下两种方式获取:
方式一:
扫码登录牛喀网下载

方式二:
分享本文至朋友圈,至少获得20个赞
截图给“牛小喀”免费获取
扫码添加牛小喀👇👇👇









