
摘要:2026年人工智能正式从Chat时代迈入Act时代,跨OS-GUI智能体成为第三次人机交互革命的核心,推动从“人操作机器”转向“机器理解并执行人的意图”,打破应用数据孤岛,重构产业生态。本文系统梳理产业逻辑:详解多模态黑盒快照、Diff引擎、沙盒等核心基础设施,解决跨系统异构环境适配、安全可控等落地难题,展望AgenticOS这一超级入口的万亿级市场机遇,为AI智能体从业者提供技术与产业参考。























本报告共计:58页,受篇幅限制,仅展示部分内容。
本站具身智能相关资料限时免费领取,可通过以下方式获取:
分享想要下载的文章至朋友圈,至少获得20个赞
截图给“牛小喀”免费获取

扫码添加牛小喀

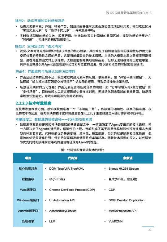
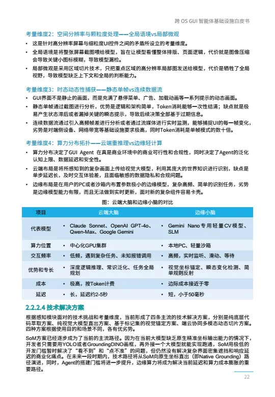
点击“阅读原文”查看更多