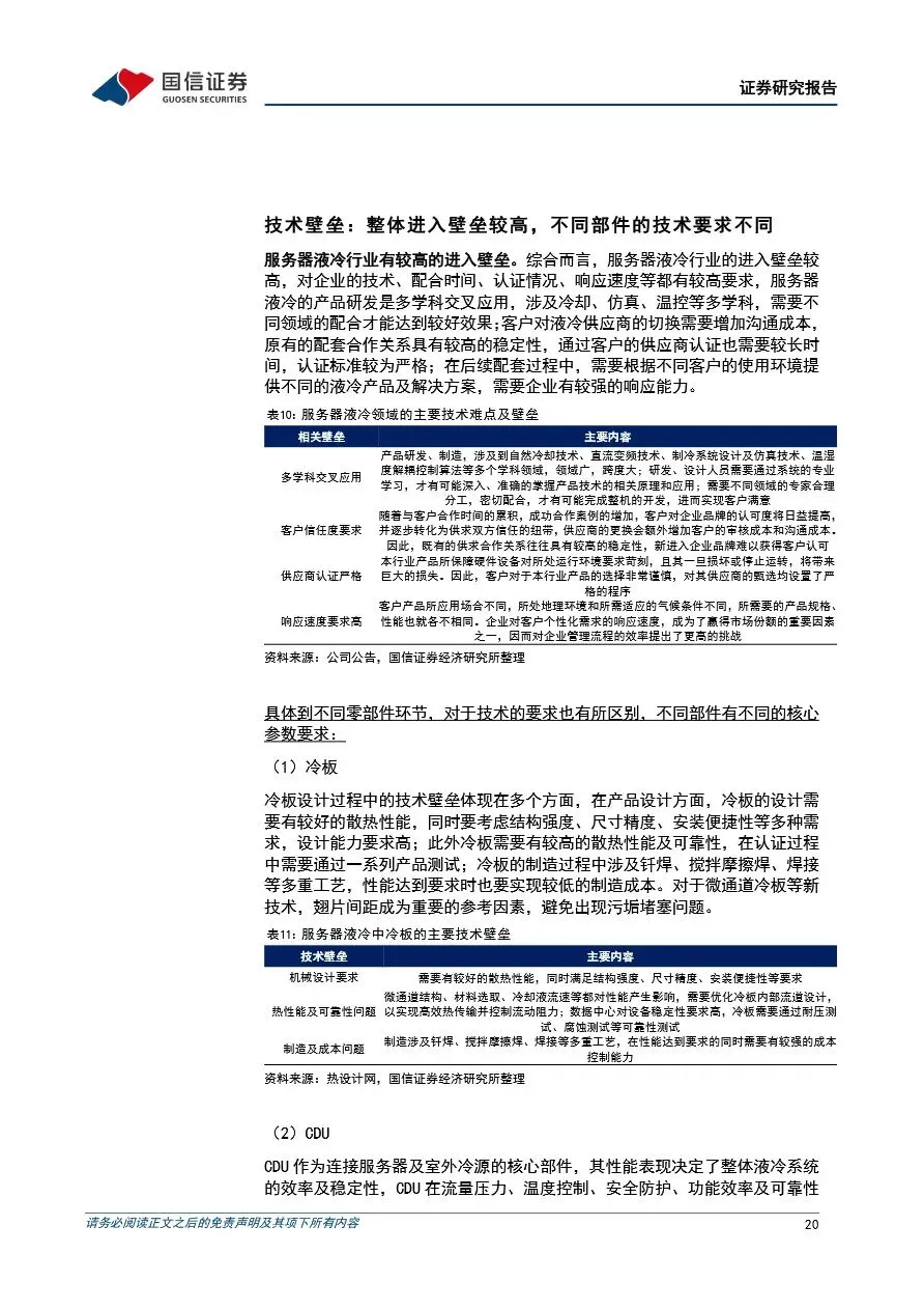
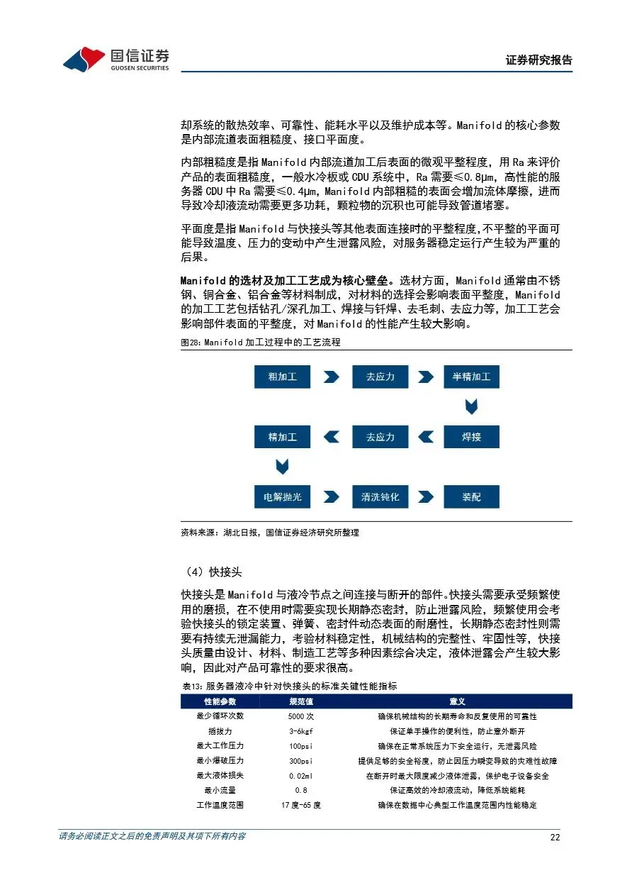
随着海外互联网公司对算力需求的持续提升,传统风冷散热方式已难以满足高密度数据中心的需求,服务器液冷技术因此迎来快速发展期。液冷方案通过高效散热,逐步成为服务器散热的主流选择,尤其是在AI服务器和高性能计算领域,其重要性日益凸显。服务器液冷系统涉及多个核心零部件,包括CDU、冷板、Manifold和快接头等,这些零部件的技术门槛较高,国内企业凭借性价比优势和快速响应能力,正逐步打破海外企业的垄断格局,实现国产替代。
服务器液冷市场的快速增长为相关零部件供应商带来了巨大的发展机遇。随着全球服务器机柜数量的增加和液冷技术的升级,CDU、冷板等核心零部件的市场需求将持续扩大。国内企业如银轮股份、三花智控、飞龙股份等,通过持续的技术研发和市场拓展,已在服务器液冷领域占据一席之地。这些企业不仅在国内市场取得显著成绩,还积极开拓海外市场,与北美等地区的头部客户建立合作关系,有望在全球服务器液冷市场中占据更大份额。同时,随着液冷技术的不断创新和应用场景的拓展,服务器液冷市场将迎来更加广阔的发展空间。



















































汽车+AI前瞻系列之-服务器液冷专题:服务器算力提升催化液冷需求,供应商迎来国产替代新机遇
1、固态电池设备行业深度:设备端边际变化、产业机遇、市场空间及相关公司深度梳理.pdf
2、计算机行业深度研究报告AI制药:从概念验证到商业化兑现.pdf
3、交通运输行业航空专题研究:航油及燃油附加费的过去和未来,机票提价迎“压力测试”.pdf
4、具身智能科技前瞻探索(第3期):多任务操作、第一人称世界模型、低光照与模糊感知.pdf
5、看多散运行业系列(二):战略补库大潮与逆全球化共振,有望带来干散货强劲上行周期.pdf
6、连锁酒店行业深度报告:周期有望开启上行.pdf
7、轮胎行业深度报告:淡化成本扰动,重视中长期成长.pdf
8、美国半导体洁净室需求测算及竞争格局分析.pdf
9、能源安全下,自主新能源车竞争力与海外需求共振,催生全球化车企和汽零.pdf
10、汽车+AI前瞻系列之-服务器液冷专题:服务器算力提升催化液冷需求,供应商迎来国产替代新机遇.pdf
11、人形机器人系列深度报告(四):具身大模型:人形机器人智慧内核,数据飞轮驱动迭代跃升.pdf
12、铷铯行业深度(Ⅳ):航天、6G及智慧电网发展推动铷原子钟需求爆发,铷盐战略资源要素价值凸显.pdf
13、乳制品行业深度分析:原奶周期有望反转,下游乳企利润弹性如何?.pdf
14、生物柴油行业深度:行业现状、需求分析、产业链及相关公司深度梳理.pdf
15、新消费的起点:日本视角看消费变迁的内在逻辑.pdf
16、行业比较框架系列(二)中游制造篇:双周期修复方兴未艾,行情中继行且可期.pdf
17、行业预期回归理性,降本增效助力未来:物业服务行业2025年年报.pdf
18、有色金属USGS 2025年数据洞察:关注战略矿产,掌握资源主导权.pdf
本平台只做公开内容的整理分析分享,内容来源于网络,仅供参考,不构成任何建议,版权归原撰写发布机构所有,所有内容通过公开合法渠道获得合理引用,如涉及侵权,请及时联系我们删除;如对内容存疑,请与撰写、发布机构联系。
