
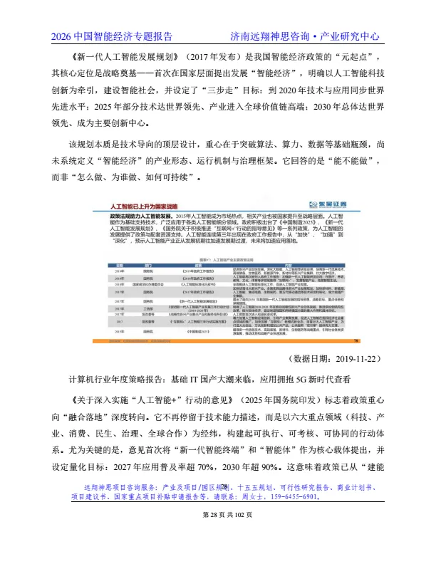
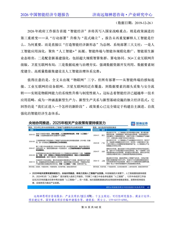
摘要:2026年中国智能经济进入范式确立的关键阶段,作为新质生产力的核心载体,其正从数字经济的“工具辅助”迈向人机协同自主运行的新形态。报告系统梳理智能经济的产业全景:AI核心产业2026年规模将达4932亿元,具身智能迎来爆发,十年复合增速63%,工业互联网、智能机器人、传感器四大板块构成产业骨架。商业模式上,从模型售卖转向智能体服务,RaaS分成、Agent商城等新路径涌现,同时数据要素、AI治理、安全规范构建起合规底座。本报告为政府决策、企业转型、投资者提供发展参考。












































本报告共计:102页,受篇幅限制,仅展示部分内容。
本站具身智能相关资料限时免费领取,可通过以下方式获取:
分享想要下载的文章至朋友圈,至少获得20个赞
截图给“牛小喀”免费获取

扫码添加牛小喀

点击“阅读原文”查看更多