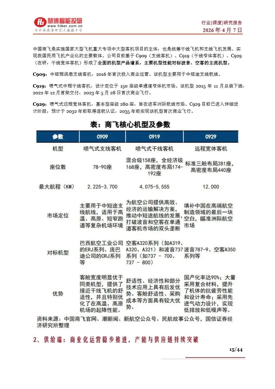
大飞机行业作为国家战略性新兴产业的重要支柱,承载着经济、科技与国防的多重战略价值。当前,全球民航市场正经历复苏浪潮,国产大飞机C919凭借其卓越的性能指标和成本优势,逐步打破波音与空客的长期垄断格局,向“ABC”三足鼎立的新时代迈进。中国商飞通过持续的技术创新和产能扩张,不仅稳固了C919在国内市场的领先地位,还积极拓展国际市场,推动国产大飞机走向全球舞台。同时,C929宽体客机的研发也在稳步推进,预示着国产大飞机全系列机型布局的日益完善。
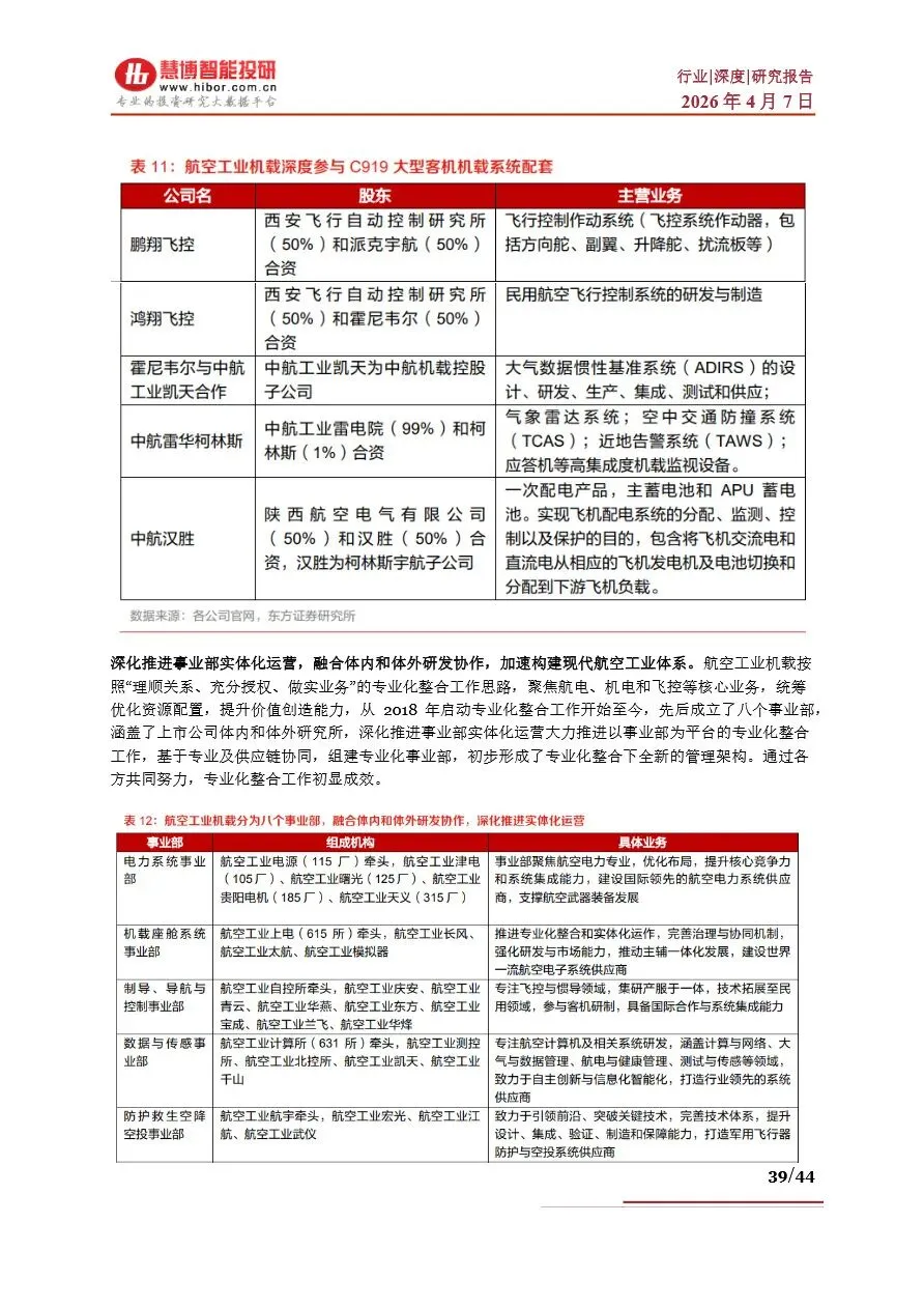
大飞机产业链的构建与优化是推动国产大飞机事业发展的关键。从原材料供应、机体结构制造到航空发动机与机载系统的研发,每一个环节都紧密相连,共同支撑起国产大飞机的翱翔蓝天。在机体结构领域,国内企业已实现高度国产化,中航西飞、中航成飞等核心供应商通过技术创新和产能提升,确保了C919的稳定生产。而在航空发动机这一“工业皇冠上的明珠”领域,虽然目前仍依赖进口,但国产CJ1000A发动机的研发已取得重大突破,未来有望实现国产替代,彻底打破国外技术封锁。此外,机载系统、航电设备等关键环节的国产化进程也在加快,国产大飞机产业链的完整性和自主性不断提升,为国产大飞机事业的可持续发展奠定了坚实基础。











































大飞机行业深度:海外启示、国产进程、产业链及相关公司深度梳理
1、2026AI应用系列深度报告(二):AI技术迭代与商业化加速,国产大模型全球化竞争力凸显.pdf
2、2026金融网络安全运营数智化建设研究与实践报告.pdf
3、2026年HSMT技术产业应用白皮书-中国汽车芯片标准检测认证联盟.pdf
4、2026中国新酒饮产业白皮书-卓鹏战略知酒传媒.pdf
5、AI链出海系列报告1:国产AI开启全球化时代.pdf
6、AI眼镜行业深度报告:从技术融合到生态构建,把握穿戴智能化新浪潮.pdf
7、SEMICONChina2026:先进封装与光互连引领AI半导体新周期.pdf
8、半导体材料系列(三),12英寸硅片引领大尺寸化趋势.pdf
9、保险Ⅱ行业深度报告:资产向好驱动业绩高增,银保拉动新单增长.pdf
10、北交所投资框架工具书:科学仪器之实验分析仪器:科技创新核心工具,国产替代正当时.pdf
11、储能行业深度报告:2026年全球多市场户储有望迎来景气向上周期.pdf
12、储能专题研究报告:地缘冲突强化能源自主需求,2026储能各细分赛道景气上行.pdf
13、大飞机行业深度:海外启示、国产进程、产业链及相关公司深度梳理.pdf
14、多场景需求打开消费级脑机接口市场空间.pdf
15、华创交运航空强国系列研究(七):如何理解航材供应链生态?重点关注分销龙头润贝航科.pdf
16、汽车行业深度:乘用车产业周期、结构性α及投资复盘-260331-中信建投-64页.pdf
17、赛迪前瞻:2026 AI领域数据合理使用的司法实践与产业启示报告.pdf
18、中国全球基建项目中使用的钢铁与水泥绿色化转型.pdf
本平台只做公开内容的整理分析分享,内容来源于网络,仅供参考,不构成任何建议,版权归原撰写发布机构所有,所有内容通过公开合法渠道获得合理引用,如涉及侵权,请及时联系我们删除;如对内容存疑,请与撰写、发布机构联系。
