

本报告提供限时下载,请查看文后提示
以下仅为报告部分内容:
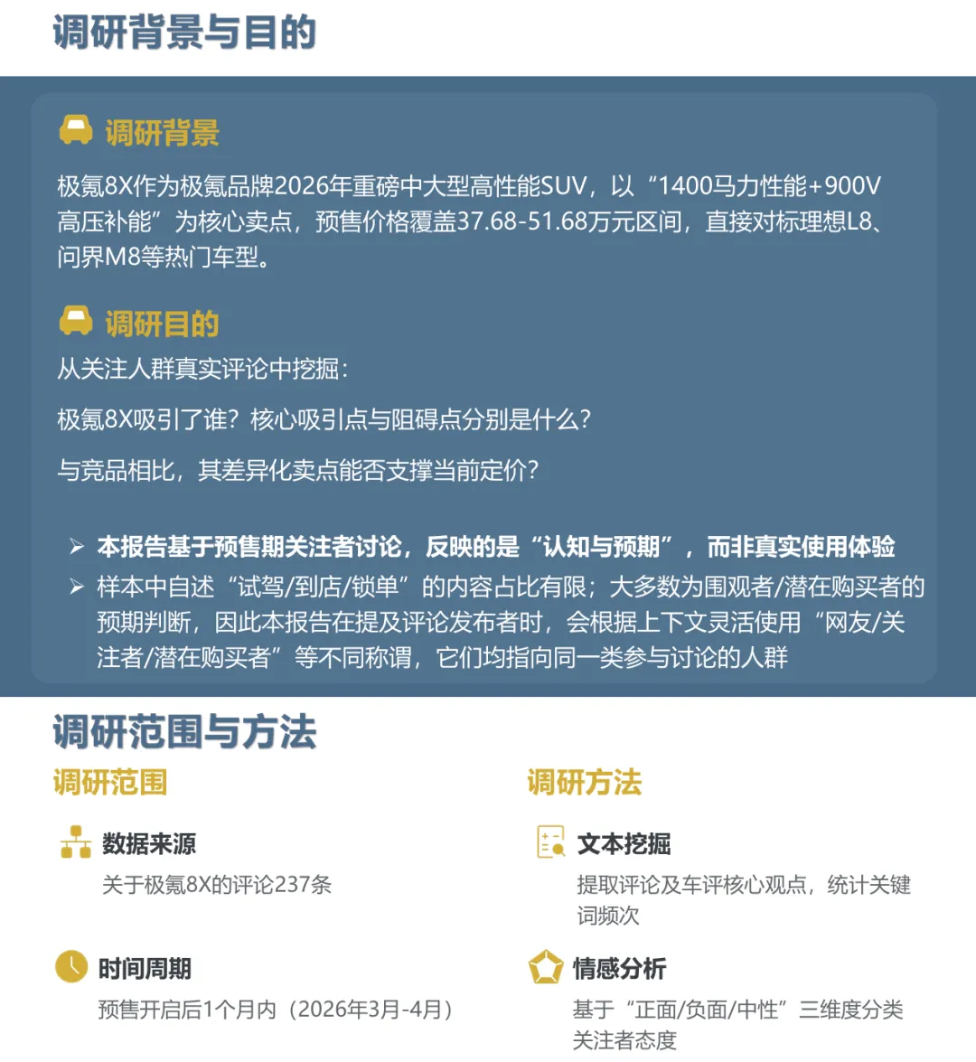
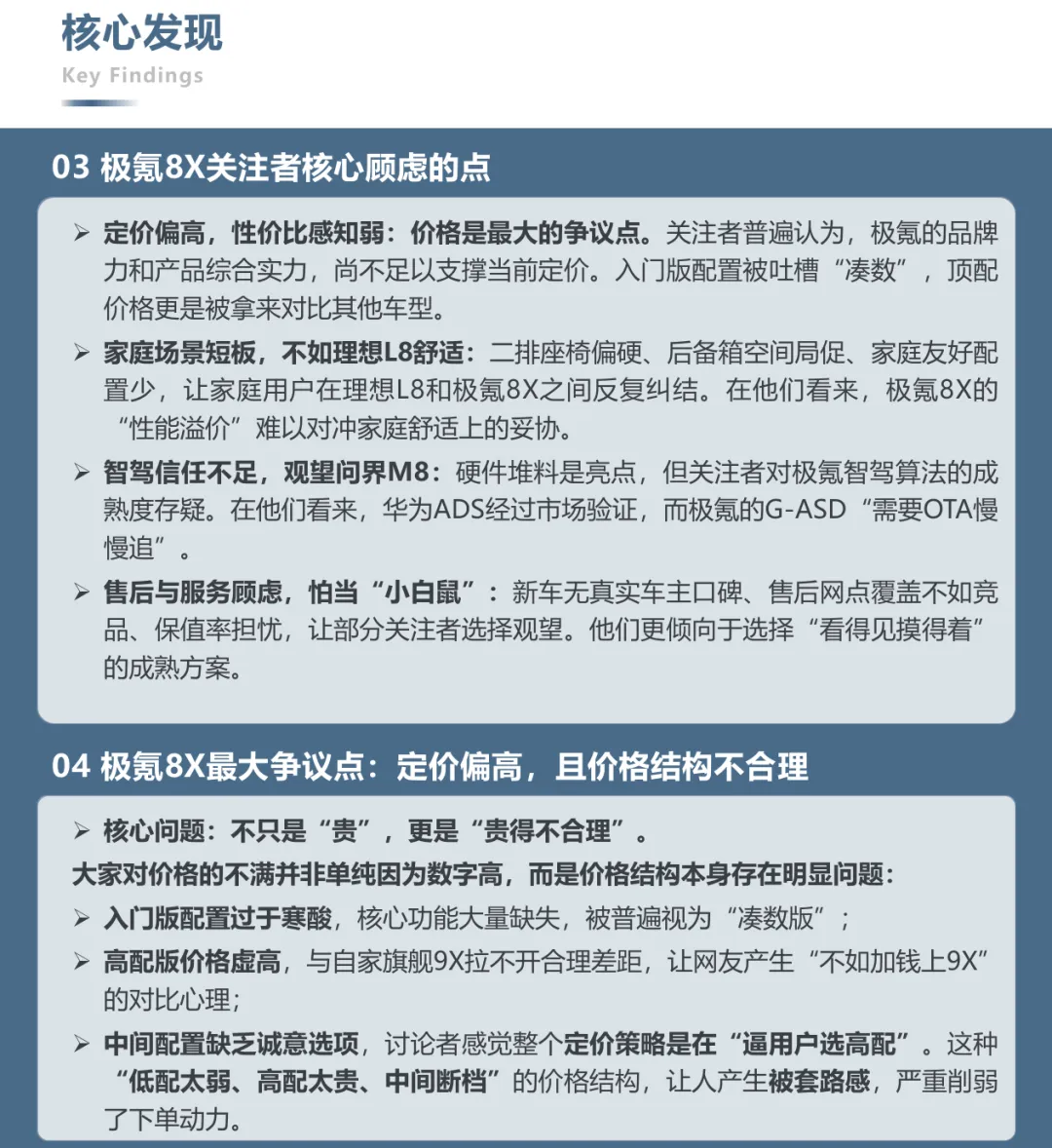
摘要:本报告基于237条真实VOC,解读极氪8X预售期用户反馈。目标用户为35-45岁增换购中产,认可1400马力、900V快充、双腔空悬、智驾硬件等高阶配置;核心顾虑为定价偏高、配置结构不合理、二排舒适性与空间不足、智驾成熟度待验证、售后与保值率存忧。用户多被性能吸引,但因性价比、家庭适配、可靠性等因素观望,部分转向理想L8、问界M8。极氪8X被定位为偏科性能车,而非全能家用车。


本报告共计:20页,受篇幅限制,仅展示部分内容。
如果想要获取完整版PDF文件,可通过以下两种方式获取:
方式一:
扫码登录牛喀网下载

方式二:
分享本文至朋友圈,至少获得20个赞
截图给“牛小喀”免费获取
扫码添加牛小喀👇👇👇












