前两天,当我看到这篇量化研报时,我有点小兴奋,哈哈哈,觉得这篇文章写的好。并且给予我对择时有进一步的了解,并且这篇文章将是否需要择时的适用条件都总结出来,挺有意思的结论。但是经过这两天的思考,我总感觉那里存在问题,一时间没想起来,后面多次深入阅读并思考,发现可能研究给出来的假定模型存在问题。
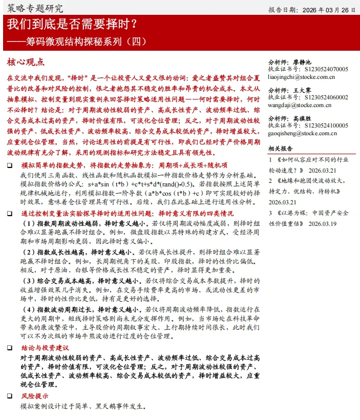
那就是我们怎么可能知道价格数据一直都会沿着他给的指数价格走势(如图1所示)的公式呢?我一直很纳闷,这算不算是已经对未来给出的价格走势?未来函数呢?
“假设价格数据符合某种公式,再基于该公式推导择时信号”的做法,我认为其存在严重的逻辑缺陷。这种做法本质上属于先验建模,其结论的可靠性需要打很大的问号。

图1:研报的核心观点截图
下面我分层次剖析其不合理之处。
一、核心问题:混淆了“描述性模型”与“数据生成过程”
研报的做法是:先假设价格P(t)由趋势函数T(t)、周期函数C(t)和随机项ϵ(t)叠加而成,然后对该假设模型求导,得到一阶导数P′(t),并以P′(t)>0作为做多信号。
这里的问题在于:
现实中的价格数据,其真实的数据生成过程(DGP)是未知的。
研报所假设的“趋势+周期+随机”结构,只是众多可能模型中的一种,且无法被验证。金融时间序列通常具有非平稳性、异方差性、长记忆性、结构突变等特征,简单叠加模型往往过度简化。
逻辑跳跃:从“假设价格符合某模型”到“用该模型推导的信号有效”,中间缺失了关键一步——证明真实价格确实符合该模型。如果模型假设本身与真实DGP不符,那么基于该模型推导出的择时信号就失去了理论依据,本质上是在“用一个错误的前提推导结论”。
二、过拟合风险:模型假设本身就可能是对历史的“量身定制”
即使该模型在回测中表现良好,也无法证明其有效性,原因在于:
- 周期函数的参数选择存在自由度
周期项 C(t) 通常需要设定周期长度、振幅、相位等参数。如果这些参数是通过观察历史数据“拟合”出来的(例如发现数据中存在一个明显的年度周期,就设定周期=252天),那么模型就已经利用了未来信息,属于数据窥探。回测表现好,只是验证了“该参数在过去有效”,而非模型本身具备预测能力。 - 趋势函数的形式选择是任意的
趋势项可以是线性、多项式、指数、分段等。不同选择会导致完全不同的导数符号。如果通过反复尝试找到一种趋势形式使得回测收益最高,这本质上是过拟合。 - 随机项的分布假设也可能被利用
若随机项被假定为白噪声,那么任何残差中的自相关都会被归入趋势或周期,从而影响导数的计算。
核心问题:研报没有说明趋势函数和周期函数的具体形式是如何确定的。如果是“根据数据特征选定”,那模型就已经在历史数据上进行了隐式训练;如果是“理论预设”,则需要论证为什么价格天然服从该特定形式——这几乎不可能。
三、导数作为择时信号的局限性
即便价格真的可以分解为 T(t)+C(t)+ϵ(t),用瞬时导数作为择时信号也存在两个问题:
- 导数无法在离散时间精确估计
实际交易中,我们只有离散的价格观测,无法获取真正的瞬时导数。通常用差分(如 Pt−Pt−1)近似,但这等价于用一阶差分替代导数,已经脱离了原模型的“瞬时”含义。而且差分对噪声极其敏感,微小的随机波动就会频繁触发买卖信号。 - 导数符号与实际交易方向并非一一对应
即使真实导数大于0,也不意味着未来一段时间价格会持续上涨。在周期函数中,导数大于0可能只是上升波段中的一点,随后可能很快转为下降。用瞬时导数做择时,本质上是在捕捉微观趋势,但实际交易需要的是对未来一段时间的方向判断。
个人看法总结(仅供参考,仅代表个人的意见,也不一定对,哈哈哈!):
这样的研究方法,其结论可能是不可靠的。它不是“过拟合”在通常意义上的参数过多,而是更根本的——模型假设本身可能就是虚构的,基于虚构模型推导出的信号自然缺乏可信度。
在金融研究中,区分“我们假设世界是这样的”与“我们观察到世界是这样的”至关重要。前者是理论推导,后者是实证检验。而将理论推导的结论直接当作实证结论,是方法论上的常见陷阱。
如果你需要,我可以进一步说明如何用更稳健的方法(如局部回归、状态空间模型)从价格中提取择时信号,并对其进行严格的样本外评估。
精选文章: