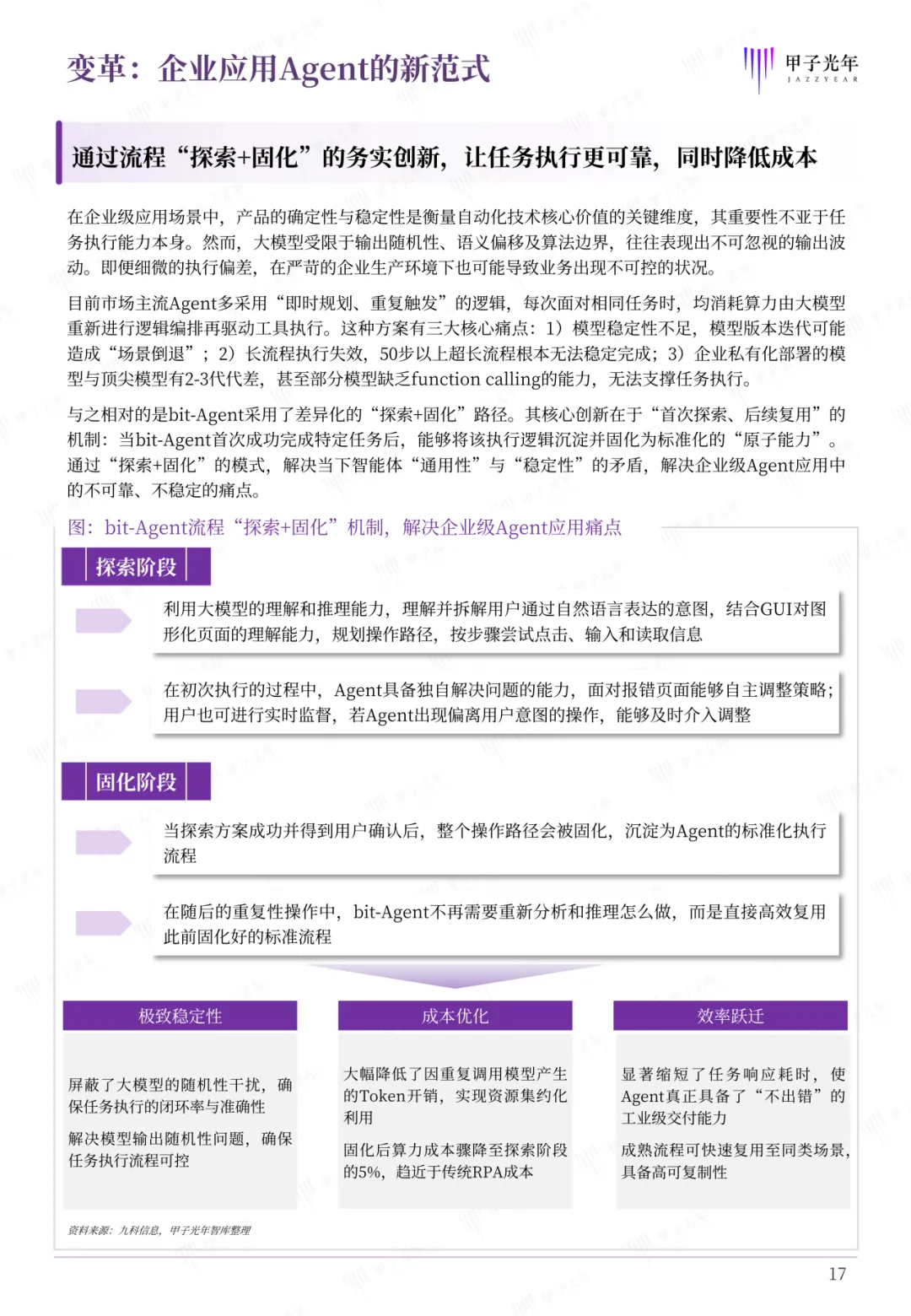
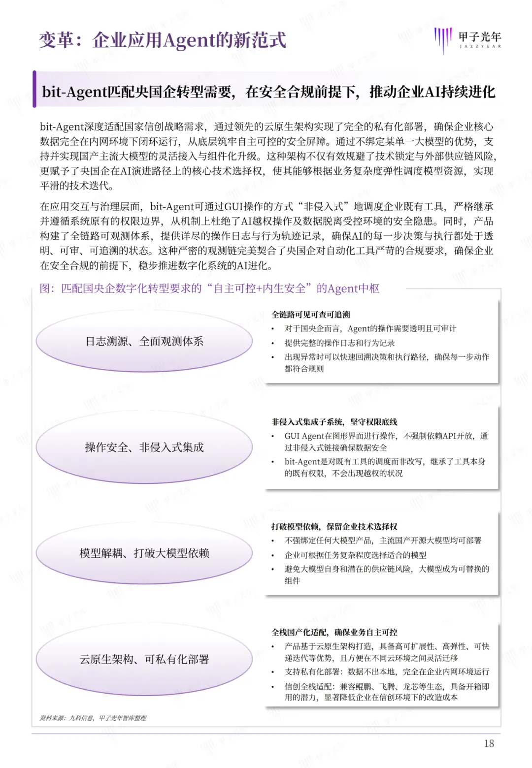
研报来源:甲子光年

提示
关注我们,后台回复“202603304”就可以获取《甲子光年:2026企业级智能体白皮书》(完整版) 的全文下载链接。
部分内容预览





















免责说明
我们尊重版权,分享资料均通过公开合法渠道收集,并注明出处。版权归原撰写/发布机构所有。
如内容侵犯您的版权,请联系我们,立即删除。
如对内容存疑,请与发布机构联系。
关于我们
湖南轩荣产研咨询有限公司(以下简称“轩荣研究院”)是一家致力于推动战略性产业高质量发展的专业研究咨询机构,可提供涵盖课题研究、产业规划、科技创新、企业培育、人才培训等全链条服务,独立创新的“‘四有三聚’产业定位与规划服务”入选中国企业联合会“2024年度管理咨询优秀产品”。
轩荣研究院组建了高规格的智库专家团,包括由工信部专家领衔的政策专家团,由院士、教授领衔的技术专家团,由央企、“小巨人”负责人领衔的管理专家团,能够针对产业和科技融合创新需要,高效提供赋能服务。
轩荣研究院与浙江大学合作在长沙成立了产业发展与创新研究联合项目办公室,就产业研究、产业规划、集群培育、人才培养、产学研合作等方面开展深入合作。此外,还与中南大学、湖南大学、长沙理工大学等高校建立了战略合作关系。
近三年来,公司先后承担了省级课题10余项,市、县级课题20余项,涵盖了“三个高地”建设进程研究、省13条重点产业链研究、生产性服务业研究、新材料产业规划、区域产业规划、企业创新和第二增长曲线咨询等领域。

长按 关注我们

长按 联系我们

更多精彩内容“阅读原文”
点击在看,评论分享
