


研报密码
洞悉市场
把握先机
【第126期】全球市场资产配置及投资策略(2026.02.16-02.28)

导读
微观:
全球市场复盘.归因
全球市场驱动.前瞻
中观:
燃气内燃机主电调峰产业趋势形成——AI电力设备
制度性红利,时势造英雄 ——十倍股之路
原油,金属下一站?
宏观:
全球龙头估值比较
沃什主张:美联储与全球大类资产定价新范式
把握现实 ,实体资产回归-全球策略

微观篇
全球市场复盘.归因.前瞻.驱动事件


研报密码
洞悉市场
把握先机
【第126期】全球市场资产配置及投资策略(2026.02.16-02.28)

导读
微观:
全球市场复盘.归因
全球市场驱动.前瞻
中观:
燃气内燃机主电调峰产业趋势形成——AI电力设备
制度性红利,时势造英雄 ——十倍股之路
原油,金属下一站?
宏观:
全球龙头估值比较
沃什主张:美联储与全球大类资产定价新范式
把握现实 ,实体资产回归-全球策略

微观篇
全球市场复盘.归因.前瞻.驱动事件

全球市场复盘.归因
01

全球市场复盘.归因
01
春节期间,海外主要股指多数上涨,原油价格走强;美伊谈判陷入僵局,美方下达最后通牒,美国最高法院判决对等关税违法;国内春节假期出行强度持续上行,传统游、特色游均有升温。

海外市场:风险偏好提升,股指多数上涨
春节假期前后(2月16日-2月20日),海外主要股指多数上涨。美股方面,受最高法院裁定IEEPA关税违法的风险偏好提振,三大股指集体上涨,纳指、标普500和道指分别上涨1.5%、1.1%和0.3%。亚洲市场,受半导体催化、韩国综合指数大涨5.5%,日经225和恒生指数分别下跌0.2%、0.6%。欧洲方面,法国CAC40、英国富时100指数、德国DAX分别上涨2.5%、2.3%、1.4%。

美债利率小幅反弹,欧洲债市利率多数回落
春节假期前后(2月16日-2月20日),主要发达国家的长期国债收益率多数回落。受偏强的PCE数据等影响,10Y美债收益率上行4.0bp至4.08%。其他债市方面,受通胀预期回落等影响,欧债利率集体回落,10Y西班牙、日本、法国、葡萄牙、德国、英国、意大利下行6.1bp、6.1bp、3.8bp、3.5bp、3.0bp、2.7bp、2.3bp。

美元指数快速反弹,离岸人民币延续走强
春节假期前后(2月16日-2月20日),美元指数反弹0.9%、离岸人民币一度升至6.88。欧元、英镑、日元兑美元均有所贬值,贬值幅度分别为0.7%、1.3%、1.5%。美元指数的反弹,主因美德利差的走阔;假期期间,由于通胀走势的分化,10年期美德利差走阔7bp。而受益于“结汇潮”的推动,在美元快速反弹的背景下,离岸人民币仍延续了较强的表现,并一度升至6.88。

原油价格继续走强,金银价格震荡走高
春节假期前后(2月16日-2月20日),油价继续走强、金价震荡走高。原油方面,美国最高法院否决关税法案提振了全球贸易复苏前景,叠加伊朗地缘局势再度升温引发供应中断担忧,供需两端利多共振,推动WTI原油、Brent原油分别大涨5.7%、5.9%至66.5美元/桶、71.8美元/桶。黄金方面,尽管美元指数反弹与美债收益率上行对黄金有小幅压制,但伊朗地缘激发的避险买盘与“GDP走弱+PCE反弹”的滞胀对冲需求形成支撑,金价在多空博弈中震荡上涨,伦敦金上涨1.2%至5053.2美元/盎司。

港股上周先扬后抑。一方面,以全球“再通胀”交易与 AI 国产应用的升级 为催化,有色等资源品、国产算力链与部分软件迎来反弹。另一方面,AI 格局在上市和非上市企业间的变化以及电商巨头内卷加剧的担忧压制权重股的表现。当前市场波动依然较高,本周适逢春节假期,影响市场的主要因 素或来自美股、春节期间消费、AI 进展等。美股短期内或延续 AI 主线分化 和高低切特征,对市场风偏影响中性;但国内消费高频数据和 AI 模型等已 有新进展。综合来看,我们建议均衡配置,短期重点关注直接受益于 AI 进 展的存储等半导体硬件、特色消费α以及电气设备(新增)。

全球市场归因.前瞻
02
一
海外资产配置
美股市场、欧洲市场、亚太市场

本全球市场大事
2 月 23 日,德国公布 2 月 IFO 景气指数、现状指数及预期指数等。
2 月 24 日,中国公布最新 1 年期和 5 年期贷款市场报价利率(LPR)及 2 月中期借 贷便利(MLF)投放等。
2 月 25 日,法国公布 2 月消费者信心指数等。
2 月 26 日,美国公布 1 月个人消费支出及 PCE 物价指数等。
2 月 27 日,日本公布 2 月东京都区部 CPI 数据及 1 月工业生产指数、零售销售 额,法国公布 2025 年四季度 GDP 修正数据,德国公布 2 月 CPI 数据等。
【美股市场】
价格走势:多数风格行业上涨,大盘成长领先。
上,标普 500 涨 1.1%,纳斯达克涨 1.5%。风格:大盘成长(罗素 1000 成长+1.4%)>小盘成长(罗素 2000 成长+0.7%)>小盘价值(罗素 2000 价值+0.6%)≈大盘价值(罗素 1000 价值+0.6%)。16 个行业上涨,8 个行业下跌。上涨的主要有:零售业(+3.2%)、耐用消费品与服装(+2.9%)、技术硬件与设备(+2.9%)、半导体产品与设备(+2.8%)、运输(+2.8%);下跌的主要有:食品与主要用品零售(-5.1%)、软件与服务(-1.7%)、汽车与汽车零部件(-1.3%)、制药生物科技和生命科学(-1.2%)、电信业务(-1.1%)。


资金流向:整体流入较缓,主要流向科技
本周,标普 500 成分股估算资金流(涨跌额 x 成交量)为+43.9(亿美元,下同),近 4 周为-296.4,近 13 周为+141.1。16 个行业资金流入,8 个行业资金流出。资金流入的主要有:半导体产品与设备(+18.9)、媒体与娱乐(+14.0)、技术硬件与设备(+12.6)、资本品(+7.8)、综合金融(+4.0);资金流出的主要有:软件与服务(-17.2)、食品与主要用品零售(-4.8)、汽车与汽车零部件(-3.6)、食品饮料与烟草(-1.9)、制药生物科技和生命科学(-1.7)。

盈利预测:整体平稳上行,格局较为分散
上周,标普 500 成分股动态未来 12 个月 EPS 预期+0.3%。19 个行业盈利预期上升,5 个行业盈利预期下降。上修的主要有:半导体产品与设备(+1.0%)、耐用消费品与服装(+0.9%)、房地产(+0.7%)、资本品(+0.7%)、媒体与娱乐(+0.5%);下修的主要有:食品与主要用品零售(-0.6%)、商业和专业服务(-0.2%)、材料(-0.2%)、消费者服务(-0.2%)、食品饮料与烟草(-0.1%)。

【欧洲市场】
欧洲股市:欧洲三大股指02月20日全线上涨。英国伦敦股市《金融时报》100种股票平均价格指数报收于10686.89点,较前一交易日上涨59.85点,涨幅为0.56%;法国巴黎股市CAC40指数报收于8515.49点,较前一交易日上涨116.71点,涨幅为1.39%;德国法兰克福股市DAX指数报收于25260.69点,较前一交易日上涨217.12点,涨幅为0.87%。


【欧美.驱动事件】
1、AI 叙事影响下美股互联网公司的布局思考。
美股互联网公司业绩逐步发布,虽然整体业绩普遍超出市场一致预期或 公司指引,但在流动性、AI 叙事等压制下,部分公司股价明显承压,与业绩趋势显著背离。我们认为,当前市场对 互联网公司的悲观预期被过度放大。企业的基本面依旧较为稳健,同时 AI 对互联网的冲击,如电商 Agent、游戏引 擎等仍停留在早期阶段,且上述领域中,互联网公司本身依靠自身的网络效应、AI 流量的引入以及代码成本等的优 化,大概率能够从 AI 中受益。因此我们认为,在当前密集的抛售之后,市场在回归相对理性的基本面定价逻辑后, 互联网公司的估值性价比正持续凸显,建议后续关注主要互联网公司的业绩趋势以及 “叙事反转” 之后的投资机会。
2、禾赛(HSAI US,买入,目标价:31.30 美元)
结构性增长逻辑不变 我们重申对禾赛集团的积极观点。根据高工智能汽车(GGII)数据,禾赛 2025 年保持行业领先地位,在中国乘用车前装主激光雷达领域以 40.94% 市占率位居第一。我们仍看好禾赛将受益于激光雷达需求的持续提升。我们认 为,机器人及工业市场更多应用场景将长期推动禾赛潜在可渗透市场空间进 一步扩大。我们将目标价上调至每 ADS 31.3 美元,基于 7.5 倍 2026E PS (前值:5.3 倍),对应一年远期均值市销率均值加一个标准差。我们认为 行业 L3 智驾方案渗透率提升将有望推动行业进入 “多雷达” 感知时代,进 而提升单车激光雷达价值量。我们预计禾赛 2024–2027 年营收/non-GAAP 净利润 CAGR 分别为 43%/318%。维持“买入”评级。
3、派拓网络(PANW US,买入,目标价:222.7 美元)
业绩超预期,AI 相关 安全需求带来新一轮增长机遇 派拓网络公布 2QFY26(财年截于 7 月)业绩:营收同比增长 14.9% 至 25.90 亿美元,高于彭博一致预期 1%;non-GAAP 净利润达 7.32 亿美元, 同比增长 29.4%,高于一致预期 9%。管理层表示,派拓网络已分别于 1 月 29 日、2 月 11 日完成对 Chronosphere 和 CyberArk 的收购,我们认为此举 有助于强化公司在 AI 时代的产品布局。随着 AI 相关部署规模持续扩大,安全需求有望稳步增长,我们维持看好公司作为生成式 AI 时代核心受益标的 的判断。考虑收购带来的影响以及自有业务运营效率提升超预期,我们将 26 财年收入/non-GAAP 净利润预测分别上调 7%/3%;同时考虑收购 CyberArk 涉及股份发行的影响,将每 ADS 目标价下调至 222.7 美元,新目标价基于 14.6x EV/S(前值:15.4x),与三年平均 EV/S 加 2 倍标准差水平相当。维 持买入评级。
【亚太及新兴市场】
日本股市方面:


【巴西股市】:1月大涨17%、外资流入超去年全年
随着基本面改善以及全球资产配置逻辑的转变,巴西股市在2026年初成为全球资金竞相追逐的热点。在美元走软、大宗商品价格上涨以及降息预期的共同推动下,巴西市场不仅迎来了久违的强劲反弹,更吸引了包括顶级对冲基金在内的巨额海外资金流入。
据彭博援引近期监管文件,亿万富翁投资者德鲁肯米勒旗下的Duquesne Family Office在去年第四季度大举建仓巴西。该家族办公室在截至12月31日的三个月内,买入了约350万股iShares MSCI Brazil ETF(EWZ),并同时买入了该基金的看涨期权,精准押注了随后的市场爆发。
这一布局迅速获得了回报。iShares MSCI Brazil ETF在今年1月飙升了17%,创下自2020年以来的最佳单月表现。这一涨势主要得益于美元走软和商品价格走高,推动了包括矿业巨头Vale SA和国有石油生产商Petroleo Brasileiro SA在内的权重股实现两位数的大幅上涨。
随着中资企业在巴布局的不断深化,其合作模式也实现了质的飞跃,逐步从传统的大宗商品贸易,向更加 多元化、深层次的经济合作转型,覆盖新能源、汽车制造、数字经济、交通基建、矿业等多个重点领域,形成了 全方位、多层次、宽领域的合作格局,为中巴互利共赢注入了持久动力。
矿业领域,中资企业的投资热度持续攀升,布局不断深化。2025 年 2 月,新加坡金属公司 MMG(中资背 景)以 5 亿美元收购英美资源集团在巴西的镍矿资产;中国华新水泥也斥资 1.86 亿美元,成功收购巴西大型采 石公司 EmbuS.A.的资产。
中国铁建、中国交建等企业积极探索巴西基础设施合作项目,聚焦物流网络现代化建设,助力巴西完善交通体系。
数字经济领域,中资企业的布局势头迅猛,成为中资在巴布局的新增长极。目前,多家中国数字企业积极 布局巴西市场,TikTok 有意在巴西投资建设大型数据中心,滴滴、快手、美团等企业也在不断扩大在巴投资规 模。
驱动事件:
1、韩国存储行业展望 - 需求强劲、全面开花。
数据中心对 AI 计算力的需求持续强势,进一步加剧了主要 应用领域的存储器短缺。在供应受限的背景下,我们预计存储价格强势可延续至 2027 年上半年。市场的确存在担 忧,认为下半年的平均售价涨幅可能放缓,或因 2027 年新增产能预期而出现价格回落。但在当前供应商与下游客户 库存均处于低位的情况下,我们判断议价权仍将牢牢掌握在供应端。随着传统 DRAM 产品因涨价而盈利持续改善, 将为 HBM 定价提供支撑,因不同产品线都在争夺供应商有限的产能资源。得益于较强的盈利可见性,以及收入结构 持续向定制化与高附加值产品倾斜,我们预计存储板块的估值重塑将继续展开。在标的选择上,我们看好 SK 海力士 (000660 KS)、三星电子 (005930 KS) 以及美光 (MU US)。
二
中国配置
港股市场、A股市场、北交所
【港股市场】


股价表现:行业分化较大,科技显著回撤
本周,恒生指数-0.6%,恒生综指-0.7%。风格方面,中盘(恒生中型股+0.6%) >小盘(恒生小型股+0.3%)>大盘(恒生大型股-1.0%)。
主要概念指数走势分化。上涨的主要有恒生生物科技(+1.5%);下跌的主 要有恒生互联网(-2.8%)。
18 个行业上涨,12 个行业下跌。上涨的主要有:石油石化(+5.4%)、有色 金属(+2.8%)、综合(+1.9%)、建筑(+1.9%)、医药(+1.6%);下跌的 主要有:商贸零售(-3.7%)、电子(-2.4%)、传媒(-2.2%)、国防军工 (-2.1%)、计算机(-2.1%)。
估值水平:整体水平下降,能源与材料提升
本周,恒生指数估值(动态预期 12 个月正数市盈率,后同)-0.9%至 11.4x; 恒生综指估值-0.7%至 11.5x。 主要概念指数估值普遍下降。上升的主要有恒生高股息(+1.3%至 7.6x); 下降的主要有恒生互联网(-3.5%至 15.9x)。
14 个行业估值上升,15 个行业估值下降。估值上升的主要有:石油石化 (+5.3%)、钢铁(+2.4%)、有色金属(+2.4%)、非银行金融(+1.4%)、 家电(+1.1%);估值下降的主要有:商贸零售(-4.3%)、计算机(-3.6%)、 电子(-3.1%)、国防军工(-2.8%)、基础化工(-2.6%)。

业绩预期:分析师调整真空期,多数行业随时间前滚
恒生指数 EPS(动态预期 12 个月正数 EPS,后同)较上周+0.3%;恒生综指 EPS 较上周+0.3%。 主要概念指数 EPS 预期普遍上修。上修幅度较大的主要有恒生生物科技 (+0.8%)。
驱动事件:
1、中烟香港 (6055 HK; 46 港元; 目标价: 50 港元)
卷烟出口业务毛利率有望显著提升。公司发布有关独 家卷烟出口业务最新进展公告,我们预计受益于供应链整合,公司卷烟出口业务毛利率将显著提升,并在 2027 年充 分体现。近两年公司已多次发布公告拓宽业务范围,作为中烟集团旗下唯一上市公司平台,其将充分受益于中烟集团 国际化进程。
【A股市场】
节后行情规律:中小盘占优,科技周期占优
复盘春节后市场规律,节后 5 个、10 个、20 个交易日内,市场上涨概率逐步提 升,大盘日渐回暖;风格上,呈现“中小盘优于大盘,成长占优”的特征,市场 以追求超额为目的,中证 2000 涨幅和上涨概率均相对较高;行业上,科技与周 期板块相对占优,节后二十个交易日内,计算机、通信、环保、有色金属、钢铁、 纺织服饰涨幅靠前,食品饮料、银行、家用电器、非银金融、石油石化相对靠后。



春季躁动并非一次性走完
春季躁动并非一次性走完,2016 年至今 10 次样本中 6 次躁动走出第二波。复盘 过去十年的春季躁动,存在第一波上涨完、经历回调后走出第二波的可能。临近 春节,资金往往有落袋为安的心理,加之长假期间的海外不确定性,市场会经历 一次缩量调整,调整后第二波往往比第一波更具赚钱效应。第二轮上涨方向与当 时的市场主线强相关,本轮主线仍以科技为主,或围绕着未来产业展开。
“科技为先”不动摇,但市场对科技的审美提高
近期美股、港股和 A 股,市场对科技的审美与要求进一步提高,在科技整体估 值高位下,科技板块“内卷”,科技内部分化现象显著。站在 2026 年的时点,对 科技的审美标准从“PPT 概念”到关注“商业化兑现”;尤其在科技整体估值已 处于历史相对高位,资金变得更挑剔,估值压力导致科技分化特征突出。 然而,相较美股科技板块,国内科技估值相对较低,科技分化或相对可控。港 股科技估值相对可控,叠加国内互联网企业 AI 投入相对温和,科技分化或相对 可控,应坚定“科技为先”不动摇。A 股方面,科技板块估值压力已导致资金出 现科技内部高低切,向“低位、有基本面反转、自主可控逻辑”的细分赛道挖掘。 海外方面,美股科技板块内部出现分化现象:英伟达高位横盘,AI 吞噬软件担 忧下软件股出现大幅调整。短期,市场或关注英伟达与博通即将公布的财报,以 及三月即将召开的 GTC 大会。国内方面,春节港股科技板块内部亦出现分化现 象:智谱和 MiniMax 涨势迅猛,然而腾讯、百度等互联网巨头却出现回调。然 而,科技春晚彰显政策对科技推广的信心,春晚后机器人订单大幅增加。
投资建议——重提“坚定牛市信心,降低斜率预期”
A 股当下处在牛市逻辑当中,我们建议投资者不要因为非常短期的波动和调整就 动摇对积极行情的信心。本轮牛市的核心驱动力没有显著收紧和转向前维持看 多,仍建议以证券化率达到 1.1 倍以上为信号。结构上,当前全 A 尚处在相对安 全的环境下,且证券化率指标角度来看仍有扩张空间,结合 TMT 板块的相对盈 利优势,AI+的高 beta 现阶段依然有望获得支撑。 行业配置建议:(1)科技内部的修复和高低切:军工、传媒(游戏)、AI 应用、 港股互联网、电池、核心 AI 硬件;(2)PPI 改善加广谱反内卷受益:有色、化 工、光伏、钢铁、电力、机械、保险;(3)中长期底仓:黄金、优化的高股息。
驱动事件:
1、国内农业企业有望通过出海打开成长上限
投资建议:当国内农业企业陷入存量市场的内卷竞争,奔向国际蓝海成为了打破成长上 限的必然选择。通览国内、国际农业企业的出海历程,路径均未脱离产品、技术输出— —资产投建——并购/合资运营的体系,无非基于各自竞争优势和禀赋进行方式选择。而成功经验的共性都在于:过硬的核心产品业务优势、完善的产业链布局以及配套服务跟 进、对海外本土市场的适应和融入。我们认为,具备以上条件的企业,有望更为顺利地 走过前人之路,快速形成第二成长曲线。相关标的:牧原股份(002714,买入)、海大集 团(002311,买入)、新希望(000876,买入)、海南橡胶(601118,买入)、圣农发展 (002299,买入)、中粮糖业(600737,买入)、隆平高科(000998,买入)等。
2、春节前后国内外大模型密集更新
国外内大模型积极推进。国内多个大模型推出升级版本,月之暗面 的 Kimi K2.5 使用了 Agent Swarm(并行 Agent 编排系统),强调 Agent 群思路下的效果改进;智谱 GLM-5、MiniMax M2.5 都重点强 调了编程能力的进步;阶跃星辰 Step 3.5 Flash 和阿里 Qwen3.5-Plus 在推理效率上有显著提升;字节的 Seedance2.0 和豆包大模型 2.0 则 分别是视频生成和多种大模型产品的组合。


海外大模型头部公司中, OpenAI、Anthropic、xAI、Google 也相继推出大模型更新。

3、春晚後掀機器人搶購 定單狂飈 150%
4 家機器人企業齊亮相央視馬年春晚,當晚京東機器人定單量增長 150%,包括 兩台近 63 萬元(人民幣,下同)的機器人都瞬間被搶購一空。除夕(16 日)晚上,松延動力、宇樹科技、魔法原子、銀河 通用 4 家機器人企業集體亮相春晚,「機器人全面入侵春晚」的話題隨即登上微博熱搜。其中,松延動力展示了 4 款 人形機器人產品,包括為春晚小品定制的仿生人形機器人。宇樹科技 G1 與 H2 兩款數十台人形機器人呈現《武 BOT》 節目,集體翻筋斗、打拳、耍雙節棍;魔法原子的六台人形機器人 MagicBot Z1 和兩台 MagicBot Gen1 與多位藝人同 台,演出歌曲《智造未來》;銀河通用則演示語音互動、疊衣服、撿拾垃圾、抓取商品等技能。據內地《科創板日報》 報道,馬年春晚開播兩小時,京東機器人搜索量按月增長超 300%,客服詢問量增長 460%,定單量增長 150%。
4、春节数据:交通出行、AI玩具、飞驰人生
超3.5亿人次!春运单日交通出行数创历史新高。2026年春运返乡期间,人流出行节奏偏晚、集中于除夕前3日。2026年春运开启后,全社会跨区流动量同比维持在1.5%附近;而除夕前三天(腊月二十六至腊月二十八)人流强度明显上行、达到阶段性高峰(同比6%),显示返乡客流更加集中。
多个景区门票约满!新中式主题乐园门票预订翻番。从旅游目的地看,假期内传统景点出行热度回升,特色旅游如“非遗游”等表现亮眼。假期第1-4天,全国重点零售和餐饮企业日均销售额同比8.6%、较2025年十一假期上行5.9个百分点,银联、网联累计交易达9.78万亿元,同比15.0%。从出行目的地看,传统景点热度回升。同时,情绪消费需求驱动下,春节出行呈现观光旅行向文化沉浸式体验转变的特征。
今年春节,AI玩具也成为“年货顶流”。淘宝天猫潮玩行业发布的一组数据显示,年货节期间AI玩具类目成交同比暴增500倍,涌现出6款销量破百万的单品。奥飞娱乐(002292.SZ)、实丰文化(002862.SZ)等澄海头部玩具企业,正凭借强大的制造能力与IP资源,加速对AI玩具领域的布局。另外,资本的加持,进一步推动了赛道的玩家结构多元化。AI玩具赛道还涌现了跃然创新(Haivivi)、喜梨信息(FoloToy)等科技创业公司,汤姆猫(300459.SZ)、上海电影(601595.SH)等具有IP储备的公司以及字节跳动、百度、京东、华为等大厂也来分一杯羹。
黄金、白银大涨!黄金方面,尽管美元指数反弹与美债收益率上行对黄金有小幅压制,但伊朗地缘激发的避险买盘与“GDP走弱+PCE反弹”的滞胀对冲需求形成支撑,金价在多空博弈中震荡上涨,伦敦金上涨1.2%至5053.2美元/盎司。
春节档总场次刷新纪录!《飞驰人生3》票房破20亿。仅《飞驰人生3》一部影片就涉及中国电影、万达电影、博纳影业、横店影视等上市公司;《惊蛰无声》背后则涉及中国电影、光线传媒、上海电影、万达电影等公司;《熊出没·年年有熊》背后亦有中国电影、横店影视、万达电影、完美世界等多家公司。

【北交所】
多因素推动春季躁动,北证或迎新趋势
上周市场:截至 2026 年 2 月 13 日,本周北证 50 指数上涨 0.58%,跑赢沪 深 300 指数 0.22pct,跑输科创 50 指数/创业板指数 2.79/0.64pct;近一 年,北证 50 指数上涨 23.08%,跑赢沪深 300 指数 3.74pct,跑输科创 50 指 数/创业板指数 21.48/27.45pct。

从流动性表现看,北证 A 股本周日均成交额达 186 亿元,较上周下降 9.32%, 占全 A 成交额比重为 0.88%,北证 50 本周日均换手率为 1.70%,北证专精 特新指数本周日均换手率为 2.57%,同期科创 50、创业板指、中证 2000 指 数的日均换手率分别为 1.69%、3.39%、3.68%。 分行业看,本周北交所 6 个行业上涨,18 个行业下跌,涨幅前三的行业为 传媒、计算机、通信,涨幅为 22.62%、1.88%、1.70%。
投资建议:当前北证 50 指数/创业板指数/科创 50 指数 PE(TTM,剔除负值) 分别为 46.04/38.89/80.06 倍(2026/02/13),北交所业绩快报密集发布, 我们建议关注 1)业绩超预期或有边际变化的公司,2)硬科技,尤其是 0- 1 阶段,3)产业趋势持续但今年涨幅相对落后的板块,例如锂电、人形机 器人、创新药等,4)化工等“反内卷”涨价概念板块;商业航天、AI+、太 空光伏等会是全年关注重点;具体标的建议关注纳科诺尔、开特股份、连城 数控、锦华新材、广信科技、万通液压、民士达、戈碧迦、富士达、林泰新 材、苏轴股份、奥迪威、海希通讯、安达科技、海达尔、锦波生物、同力股 份、诺思兰德、康农种业等公司。
驱动事件
1、根据《北证指数计算与维护细则》,北证50指数将于2026年3月16日进行成分股调整
审核截止日为2026年1月30日。我们以2026年1月30日作为基准日,依据上述条件进行筛选,我们在剔除上市时长【6个月】和日均成交额不达标的公司后,按照区间成交额和市值计算预计新调入指数的5家公司或为天工股份、广信科技、利尔达、路桥信息和基康技术,其中此前利尔达满足纳入成分股的量化指标条件,但或由于经营状况等问题导致之前指数调整未被纳入成分股,另外近期路桥信息收到《行政监管措施决定书》,本期也先将其暂且剔除考虑范围,故增加2家公司变成天工股份、广信科技、基康技术、创远信科和利通科技。此外,采用缓冲区规则,排名在前40名的候选新样本优先进入指数,排名在前60名的老样本优先保留,上期北证50成份股的丰光精密、华信永道和青矩技术为第57、59和60名有可能大概率保留,预估本次调入有可能为3家公司:天工股份、广信科技和基康技术。





中观
01
燃气内燃机主电调峰产业趋势形成——AI电力设备
02
制度性红利,时势造英雄 ——十倍股之路
03
原油,金属下一站?
投资要点:
在 2023 年 8 月以来,贵金属和工业金属的价格表现出显著的上涨趋势,引发 了市场对原油价格是否也会跟随上涨的关注。自 2025 年 8 月起,伦敦金价已 累计上涨 45.6%,银价上涨了 103%,COMEX 铜价自 9 月起累计上涨 15%, 这些金 属价格 的上涨 为投 资 者提供 了关于 原油可 能成 为 下一个 上行标 的资产 的预期。通过分析历史上的几轮商品周期(1992-1995 年、2001-2005 年、2008- 2011 年、2015-2018 年以及 2019-2021 年),我们发现贵金属向工业金属, 再到原油的传导逻辑确实有效,这一传导关系主要源自货 币宽松—流动性 改善 —实体经济复苏—工业需求 扩 张-终端消费复苏的传导路径 。

⚫ 不一样的大宗商品周期。然而,本轮周期存在几个显著不同之处。首先,贵金 属 价格 的上涨 大幅 领先于 货币 宽松 的出现,不同于以 往 周期中金 属价 格上涨 通常紧随货币政策的宽松措施,本轮金价的启动始于 2023 年 7 月,仍处在美 联储加息周期,推动金价的主要动力来自去美元化预期、全球央行购金行为上 升以及地缘政治风险溢价。其次,工业品价格的上行并非由传统的经济复苏带 动,而是更多由人工智能科技革命加速演进带来的 AI 全产业链铜需求上升以 及铜作为重要战略金属的地位进一步凸显推动的。第三,随着全球电气化进程 和清洁能源转型的加速,原油的需求增速相对疲软,无法单纯依赖传统经济复 苏驱动油价的快速回升。尽管如此,我们依然认为原油价格在本轮周期中存在 两大重要支撑因素。逻辑一:人心思涨。美国、OPEC 和俄罗斯等石油生产国 都希望抬高油价。逻辑二:地缘溢价。在全球政治经济面临多重挑战的情况下, 油价受连续的关键事件驱动上行的情况也很有可能发生。
⚫ 核心逻辑一:人心思 涨,产油 国或形成涨价合力。首先,美国或主导油价的钥 匙。虽然短期内特朗普面临中期选举的压力,需要控制通胀并确保经济稳定运 行。但长期来看,三个因素让美国有动力推高油价。一是前期贸易战带来的通 胀影响已基本显现并逐步消化。我们预计 2026 年下半年美国 CPI 将回落至 2.5%以下,在通胀中枢下行的背景下,油价出现温和上行并不会对整体物价 稳定构成实质性压力,同时特朗普对于通胀的顾虑将在中期选举后消散。二是 美国页岩油成本区间在 65–70 美元/桶之间,委内瑞拉重油开发也依赖高油价 覆盖资本投入,特朗普的“释放美国能源”政策天然需要油价上涨来实施。三 是俄乌冲突若缓和后,特朗普或推进与俄罗斯关系回暖,中俄跷跷板的关系或 将重新平衡,让特朗普在对中国原油出口谈判中的掣肘减弱。其次,OPEC 国 家在财政压力加大时同样希望提升油价,以确保财政稳定,特别是沙特等国家 的财政平衡油价要求较高。最 后,若俄乌冲突缓和,俄罗斯也有动力通过减产 来支撑油价,以缓解财政困境。
⚫ 核心逻辑二:地缘溢价,波 斯湾的地缘风险容 易引发油 价上涨。在全球经济、 社会和 政治面 临多重 挑战 的 背景下 ,发达 国家通 过财 政 与货币 双宽政 策避免 经济下行,导致经济出现 K 型分化、民粹主义的兴起进一步加剧了全球地缘 政治的不稳定性。而地缘冲突显著增加了原油供应的不确定性。我们复盘过去 战争或地区事件对油价的影响发现,从影响程度来看,地缘军事冲突对原油价 格波动的影响主要取决于两大要素:一是冲突是否涉及全球主要产油国,二是冲突是 否对关 键原油 运输 通 道构成 实质性 威胁。目前 波 斯湾同 时占据 这两个 要素。
⚫ 投资启示:回顾历史,每一轮货币宽松周期带来的贵金属和工业金属价格上 涨往往会伴随着油价的复苏。虽然本轮周期有所不同,但在“人心思涨+地缘 溢价”的双重逻辑推动下,我 们认为布伦特油价 在年内有 可能上涨至 75-80 美 元/桶区 间。投资方面,一是上游资源板块对油价的弹性反映最为直接,油气 开采企业将受益于价格中枢抬升,盈利与分红稳定性增强,高股息属性在利率 中枢下行环境中更具吸引力。其次,油价上行将带动油企资本开支回升,油服 与高端装备板块存在滞后受益机会;再次,若油价上涨伴随地缘风险溢价,油 运与储运环节或受益于运距拉长与贸易重构。整体来看,能源产业链盈利中枢 有望上移,资源股估值存在修复空间,高分红、低成本上游资产配置价值更为 突出。






燃气内燃机主电调峰产业趋势形成
——AI电力设备
核心观点
❖ AI 用电驱动燃气轮机和燃气内燃机景气度:燃气轮机分钟级响应是主电 基荷,燃气内燃机秒级响应适用调峰。燃气轮机(简单循环 CT、联合循环 CCGT)因更高效率、更低度电成本覆盖适配区域级主用调峰与大型集群基 荷供电。 往复式燃气发电机组以中等投资、快速响应适配数据中心备用+调 峰需求,且越来越多北美数据中心采用燃气内燃机作为主供电源。
❖ 燃气轮机:海外三大重燃主机厂订单排产至 2029,电力供需缺口显 著:海外重燃主机厂扩产节奏克制,供需硬缺口将长期延续。我们估计 2025 年全球重燃意向订单已超 80GW,而实际可交付产能仅约 50GW,三菱重 工测算 GTCC 联合循环重燃市场需求或接近 100GW,供需矛盾显著。核 心原因在于头部厂商扩产周期(3-5 年)滞后于 AIDC、调峰等需求爆发。 从三大主机厂看,GEV、西门子能源、三菱重工在手订单饱满,排产均至 2029 年。我们预计美国 2028 年数据中心尖峰缺口或达 42.8GW,在地面光伏、 核电、太空光伏短期难缓解的背景下,燃气轮机成为核心依赖电源,供给约束 将持续为替代技术路线创造机遇。
❖ 燃气内燃机:海外内燃机主机厂扩产明确,越来越多数据中心用作主 供电源。受益于 AIDC 高景气、矿山重卡及离网用电需求增长,卡特彼勒、 康明斯、瓦锡兰形成差异化产品布局。卡特彼勒指引 2030 年“燃机+内燃机” 合计产能从 2024 年 25GW 翻倍至 50GW,2025 年已斩获 4 个超 1GW 数据中心主电订单,2026 年数据中心订单预期突破 20 亿美元。康明斯聚焦 95L 高速机,适配中小型数据中心备电与调峰,2025 年完成 95L 产能翻 倍,发电业务排产至 2028 年。瓦锡兰主打 50SG 中速机,适配大型数据中 心基荷供电,2025Q4 及 2026 年初斩获北美超 1GW 数据中心订单,计划 2028 年 Q1 能源板块产能提升 35%。
❖ 投资建议:受益于天然气作为清洁能源占比提升、海外工业矿山离网用电需 求增长、AIDC 用电需求爆发等因素,看好燃气轮机+燃气内燃机全产业链的 景气度。相关标的:燃气内燃机:【潍柴动力】(汽车组联合)、船用发动机【中 国动力】【潍柴重机】;燃气轮机:出海北美数据中心供电+热管理一体化解决 方案【杰瑞股份】(机械联合)、自主可控【东方电气】;核心零部件:【应流股 份】【豪迈科技】【万泽股份】【联德股份】(机械联合)、余热锅炉联合循环 (HRSG)【博盈特焊】【西子节能】等。

具体来看:
燃气轮机主机厂及核心零部件
国内燃气轮机产业链已形成以东方电气为自主可控主机厂、杰瑞股份为工程集成 商、应流股份、豪迈科技、万泽股份为核心零部件及材料供应商的完整配套格局, 各环节企业在自主化进程中扮演关键角色。其中,东方电气作为国内重型燃气轮 机自主可控龙头,是国家两机专项核心承担单位,覆盖重型燃机自主研发、设计、 制造、运维全链条,代表产品包括 G50(50MW F 级)、G15(430MW H 级) 及 15MW 纯氢燃机,广泛应用于国内电厂、油气、数据中心及海外出口项目, 是国家能源安全与能源转型的关键装备支撑;杰瑞股份作为燃机集成与成撬商, 专注于燃气轮机发电机组的模块化集成、工程总包及运维服务,代表产品为 6– 35MW 模块化燃机发电机组(JT6/JT35),主要服务于油气田、数据中心及海外 分布式能源项目,在燃机应用端工程服务领域具备较强竞争力;应流股份作为燃 机热端核心部件龙头,是两机专项重点配套企业,聚焦高温合金叶片、机匣、燃 烧室等燃机核心热端部件制造,具备 F/H 级燃机叶片配套能力,客户覆盖东方电 气、GE、西门子、安萨尔多等国内外主机厂,是燃机热端部件国产化的关键支撑; 豪迈科技作为燃机结构件与缸体龙头企业,从事燃机缸体、压气机壳体等大型结 构件的精密铸造与精加工,全球市占率领先,为 GE、西门子、三菱、东方电气 等国际国内龙头提供高精度铸件,是燃机产业链中不可或缺的精密制造环节;万 泽股份作为高温合金与叶片坯件供应商,专注于高温合金材料研发、精密铸件及叶片坯件生产,为燃机提供关键材料与坯件支撑,在燃机高温合金材料国产化方 面具备先发优势,是燃机产业链材料自主可控的重要环节。

燃气内燃机主机厂及核心零部件
国内燃气内燃机产业链已形成以潍柴动力为整机龙头、中国动力为船用双燃料主 机厂、联德股份为精密铸件配套商的清晰分工格局,在重卡、船运及工业发电等 场景中发挥关键作用。其中,潍柴动力作为燃气内燃机整机龙头,凭借 WP16NG4.0(750 马力)、12M33NG/16M33NG 大缸径及缸内直喷燃气机等 核心产品,在重卡、矿卡、数据中心及发电领域占据主导地位,天然气重卡发动 机市占率超 65%;中国动力则聚焦船用天然气双燃料主机领域,以 CX40DF 低 速机及 8ML320DF/8ML450DF 中速双燃料机为核心产品,广泛应用于 LNG 船、海工及船用发电场景,船用低速机国内市占率达 38.7%;联德股份作为内燃 机精密铸件配套商,专注于缸体、机匣、轴承座、基座铸件的生产,为燃气 / 柴 油内燃机、燃机及数据中心电源提供关键结构件,全球精密铸件市占率超 30%, 是产业链中不可或缺的精密制造支撑。





制度性红利,时势造英雄 ——十倍股之路





宏观
01
全球龙头估值比较
02
03
把握现实 ,实体资产回归-全球策略
全球龙头估值比较
投资要点:
年初市场开门红,在充裕流动性的支撑下,市场整体估值水平得到进一步修复, 来到历史中高水平,但细分行业间估值仍存在分化。我们借助 PE-G 和 PB-ROE 两套 估值体系,并从全球视角出发,考察各行业龙头的估值水平,试图回答以下问题:当前 国内各细分领域龙头的估值水平如何?与全球龙头相比是否有优势?哪些细分领域仍 然被低估?
⚫ 在海内外龙头公司筛选方面,基于 GICS 分类,共选择 53 个相关子行业,并根据子行 业属性归纳为 26 大行业领域:电子、计算机、通信、传媒、电力设备与新能源、机械、 汽车、家用家装、食品饮料、医药生物、社会服务、纺织服饰、商贸零售、农林牧渔、 石油石化、煤炭、有色金属、钢铁、建筑材料、建筑装饰、房地产、基础化工、交通运 输、公用事业、银行、非银金融。
⚫ 在指标选取方面,估值指标使用 PE_TTM 与 PB_LF,净利润增速与净资产收益率均使 用未来 12 个月彭博一致预期。此外,为保证海内外公司财报季的相对统一,数据截止 时间均为 2026 年 2 月 3 日。
⚫ 对于 AH 两地上市的公司,选取 A 股作为主要证券进行分析;对于香港上市且同时发行 ADR 存托凭证的公司,若港股被纳入港股通,则将其归为境内上市公司,否则将其归 为境外上市公司。
⚫ 对比全球龙头估值水平,当前 A 股各细分领域龙头估值处于相对合理水平。在 PE-G 视 角下,53 个细分领域中有 18 个细分行业估值具有优势,25 个行业估值较为合理,在 PB-ROE 视角下,54 个细分行业中有 14 个行业估值具有优势,33 个行业估值较为合 理。
⚫ 从 PE-G 角度看,GICS 子行业中估值有优势的行业包括,交易所与金融数据,数字媒 体,电气部件与设备,重型电气设备,轮胎与橡胶,白酒与葡萄酒,酒店、度假村与豪 华游轮,餐馆,服装、服饰与奢侈品,个人用品,石油石化,铜铝,建材,特种化工, 航空货运与物流,银行,证券,保险。 从 PB-ROE 角度看,GICS 子行业中估值有优势的行业包括,通信服务,数字媒体,电 气部件与设备,重型电气设备,白酒与葡萄酒,生命科学工具和服务,服装、服饰与奢 侈品,个人用品,铜铝,建筑,房地产,航空货运与物流,海运,保险。








沃什主张:美联储与全球大类资产定价新范式
沃什政策主张:降息+缩表+制度变革。
美联储主席提名人凯文·沃 什主张推动降息与缩表,反对无节制扩表,以及重塑央行使命及其 与财政的边界。鉴于其与前面三任主席主张的差异,其就任后预计 会对美联储惯有路线造成冲击。但在美联储政策博弈与强调共识的 制度设计与金融稳定的约束下,“温和降息+缩表受限”更易落地。 沃什正式就任美联储主席前还需通过参议院理事+主席确认流程


权益:
美股:历任美联储主席提名后,市场表现更多受经济基本面影响 由于伯南克就任之初仍然延续格林斯潘的加息政策,而耶伦、鲍威尔获提名 前即任美联储理事,就任后均较为温和的延续了前任政策,从美股中期表现 看,三任美联储主席待岗就任之前,美股表现与经济基本面、当时的货币政 策关系更为紧密。

伯南克任职前,美国经济处于格林斯潘任期的尾声,整体呈现 “高增长、低 通胀” 的繁荣态势,美股市场则在互联网泡沫破裂后的修复期迎来稳步上 行。彼时,美国经济增长动能充足,失业率维持在较低水平,消费与投资需 求稳健,房地产市场处于上升周期,为经济增长提供了有力支撑。美股方面, 经历了 2000 年互联网泡沫破裂后的调整,市场逐渐企稳回升,科技、消费 等核心板块表现突出,尤其是科技股凭借技术创新与业绩增长成为市场领 涨力量,金融板块也受益于经济繁荣而保持稳定表现。而美股能源和材料板 块的大幅上涨,是当时全球宏观经济、地缘政治和供需基本面共同作用的结 果,全球经济正处于一轮强劲的增长周期,特别是中国工业化进程加速,对 原油、金属等基础原材料的需求巨大。这种需求增长远远超出了市场预期, 从根本上支撑了以原油为代表的大宗商品价格。这一时期的经济环境为伯 南克接任后的政策制定奠定了基础,也使得他在应对后续金融危机时面临 着从繁荣到衰退的重大挑战。
珍妮特・耶伦接手美联储时,美国经济正处于漫长而脆弱的复苏通道,需要 的是精密的“无创手术”。伯南克通过三轮量化宽松将经济从崩溃边缘拉回, 但复苏进程缓慢,失业率依然高企,通胀持续低于 2%的政策目标;与此对 应,美股在史无前例的流动性推动下走出大牛市,估值已不低廉,市场高度依赖美联储的宽松政策。行业层面,对利率敏感的科技成长股、非必需消费 品成为本轮牛市的核心引擎,充裕的廉价资金推高了其未来现金流的估值; 而银行业则在严监管和扁平收益率曲线下表现相对滞后,耶伦的核心任务 是如何在不惊扰市场的情况下,为非常规货币政策画上句号。
耶伦任职前,金融、房地产行业因金融危机冲击陷入低迷,股价大幅下跌, 行业内企业面临资产减值、坏账率上升等多重压力;消费行业中的必需品板 块凭借防御性特征,成为市场资金的避风港;医疗行业则因人口老龄化与医 疗技术进步,保持了相对稳定的增长态势。
杰罗姆・鲍威尔任职前,美国经济已从金融危机中全面复苏,经济环境呈现 “高增长、低通胀” 的健康格局,美股市场则处于历史高位附近,整体呈现 “繁荣与分化并存” 的态势。彼时,美国经济增长势头强劲,失业率降至历 史低位,通胀水平维持在美联储 2% 的目标附近,经济增长动力充足。美 股方面,在经济繁荣与低利率环境的推动下,市场整体表现优异,科技行业 延续了高速增长的势头,成为推动美股创新与增长的核心力量;金融行业随 着经济复苏与监管环境的优化,逐步走出低谷,盈利能力与股价表现稳步回 升;消费行业则呈现分化态势,高端消费与线上消费板块表现突出,而传统 零售板块则面临电商冲击,增长乏力。但同时,市场也开始显现出估值偏高、 部分板块泡沫化等问题。鲍威尔的就任,面临着如何在维持经济增长的同时 防范金融风险、平衡通胀与就业关系的复杂任务,其政策调整也对不同行业 的市场表现产生了深远影响。

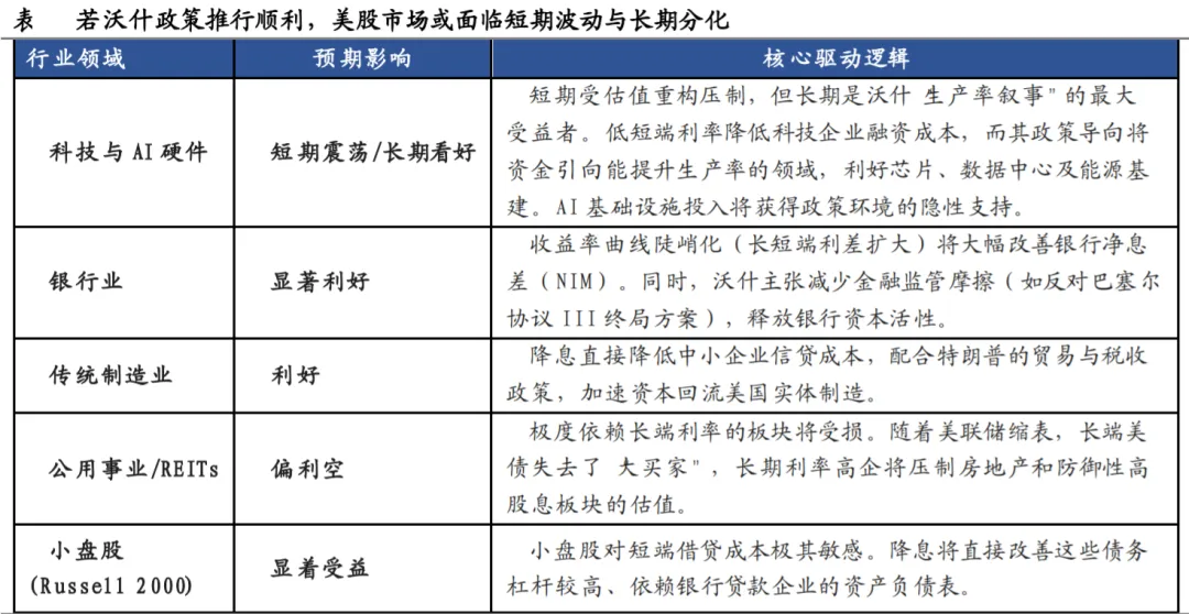
(1)在沃什“降息+缩表”政策主张下,美股市场或面 临短期波动加剧与长期分化的形势。沃什及美联储与市场的交流将 进入模式调整期,流动性敏感的“高 beta”个股将面临估值重构。 长期看,若沃什的“生产率革命”构想得以实现,美股将进入盈利 驱动的牛市。
2026 年 2 月,美国经济呈现出“韧性增长与政策重塑”并行的复杂格局。GDP 预计维持在 2.2%-2.5%的稳健区间,主要由 AI 驱动的生产率飞跃和扩张性 财政政策支撑。尽管通胀受关税及劳动力收紧影响仍具粘性(约 2.7%),但 美联储已开启降息周期以锚定中性利率。美股形势则呈现“高位盘整与风格 轮动”特征。标普 500 指数在突破 7000 点历史高位后进入技术性震荡,估 值扩张由单纯的狂热”“转向AI “盈利兑现”。市场资金正从估值过高的巨头 流向受益于监管放开和利率陡峭化的金融、工业等周期板块。虽然波动率因 政策不确定性系统性上升,但强劲的企业盈利增长仍支撑着美股的长期牛 市基座。
沃什长期以“美联储批评家”的形象出现,且对前三任美联储主席的扩表政 策严厉批评,其本身从美联储理事职位辞职也与此有较大关系。同时沃什多 年未在美联储任职,因而其上台后的政策相对前三任或将进行更加激进的 调整。对于市场而言,面对沃什的“降息+缩表”政策,美股市场或面临短期 波动加剧与长期分化的形势。
短期:波动率回归与“保姆期权”的消退。短期内,市场将经历一段显著的 “去前瞻性指引”阵痛期。沃什公开反对美联储过度沟通和“保姆式”的市 场安抚。他主张让价格由市场博弈决定,而非由美联储官员的暗示决定。这 意味着美联储的决策将变得更难预测,过去十年股市习惯的“美联储看跌期 权(Fed Put)”效力将大幅减弱。短期内,VIX 波动率指数中枢预计将抬升, 习惯于流动性灌溉的“高 beta”个股将面临估值重构。 长期:从“分母驱动”转向“分子驱动”。
长期看,如果沃什的“生产率革 命”构想得以实现,美股将进入盈利驱动的牛市。他认为 AI 将带来类似 1990 年代的低通胀高增长期。在此背景下,降息不再是为了拯救经济衰退,而是 为了匹配供给侧的扩张。股市的上涨动力将从“分母端”(低利率带来的估 值扩张)转向“分子端”(生产率提升带来的企业盈利爆发)。

宏大畅想与现实制约:若沃什成功,全球将进入“生产率竞赛”时代。低名 义利率将促使资本从金融领域回流至实体研发,这不仅利好美股,也会带动 全球科技股的盈利预期上修。然而,沃什的缩表政策始终面临制约因素:特 朗普的扩张性财政政策需要低利率环境支撑债务,而沃什的缩表主张会推 高政府发债成本,这种内部摩擦可能导致政策执行打折。特朗普政府反复关 依赖的关税政策威胁和顽固的服务业通胀若引发二次通胀,沃什将面临“加 息压通胀”还是“降息保增长”的经典两难。
(2)A/H:将通过“流动性-汇率-产业竞争”三个维度 带来影响。
流动性的短松长紧考验: 由于港股是高度国际化的市场,其定价锚点紧随 美债收益率。如果沃什顺利实现降息,将直接缓解港股的折现率压力。然而, 他同时推进的缩表可能导致全球流动性总量收缩。港股可能呈现“估值修复” 与“流动性波动”并存的特征,互联网巨头等对利率敏感的平台经济股将率 先触底反弹。然而,长期看沃什的强美元主张和缩表节奏对港股这种高度依 赖美元流动性的市场构成短期压制。长端利率的抬升可能限制港股蓝筹的 估值上限。
长期利差走阔与汇率约束: 若沃什加快缩表节奏,则美元信用有望修复。 而长期看如果维持美元强势,将压缩中国央行的降息空间。A 股的价值风格 可能优于成长风格,外资或更倾向于配置具有稳健现金流的中国红利资产 与各行业具有强大竞争力、稳健盈利能力和长期成长性的龙头企业。它们在 经济周期波动中往往表现得更具韧性。
产业叙事的倒逼机制: 沃什对美国 AI 生产率的鼓吹和押注,预示着美方 将加大技术投入。长期看如果美股 AI 板块因沃什和特朗普政府的“围魏救 赵”政策而持续走牛,A 股的相关映射板块也将获得估值溢价。这种背景会 进一步强化 A 股“国产替代”和“自主可控”的长期投资主线。同时倒逼 中国加速半导体、先进制程和基础软件的国产替代进程。A 股中的硬科技板 块(科创板、创业板)将获得更高的政策溢价,虽然短期受制于流动性,但 中长期是核心配置方向。
债券:
(1)国债:沃什被提名难以改变当前我国国债价格由经济景气度、信贷供需、政策取向与流动性环境共同决定的定价逻辑,直 接影响整体有限。

(2)美债:沃什“降息+缩表”的政策主张有利于 美债收益率曲线陡峭化,做陡美债曲线策略优于久期策略。短期“温 和降息+缩表受限”基准情景下,短端美债利率下行的确定性强于长 端美债。长期看,沃什强调政策纪律与制度约束有利于美国降低债 务压力,维护美债的信用,并支持长端利率。

综上所述,我们认为:在基准情景下,沃什强调的“降息+缩表+制度变革” 政策主张,有利于美债收益率曲线陡峭化,做陡美债曲线策略优于久期策略。 短期看,考虑到现实中多种因素的制约,若沃什能够成功就任美联储主席, 其主张的美联储缩表进程或将偏缓,但仍会温和降息,短端美债利率下行的 确定性强于长端美债。长期看,沃什强调政策纪律与制度约束有利于美国降低债务压力,维护美债的信用,并支持长端利率。
商品:(1)跨商品:沃什直接影响排序为黄金>铜>原油。商品定价 可分为货币、金融与商品属性。沃什影响直接作用于金融属性。因 属性结构差异,理论上对黄金影响高于铜/油,并在 1 月 30 日前后 的走势中得到验证。
(2)分商品:短期加剧波动,长期尚未构成颠 覆性力量。短期基准情景下,政策博弈加剧导致市场预期摇摆进而 加剧价格波动;长期看金(货币属性与配置力量)/铜(供需趋紧与 战略价值)/油(地缘扰动与供应过剩)均存在独立驱动因素,沃什 影响尚未构成颠覆性力量,关键看实际利率与美元能否强势逆势。
(1) 金价长期受益于货币属性和配置力量。从货币属性看,在全球地缘 政治不确定性上升、美元信用承压的背景下,黄金“超主权货币” 地位加速回归。全球央行基于外汇储备多元化需求而持续购金且仍 有较大空间。这一需求与美联储主席的政策偏好关联度有限,对金 价长期构成支撑。除央行外,ETF 与长期资金也是黄金的重要配置 型力量。
(2) 铜价长期受益于供需趋紧与战略储备需求。一方面,供需趋紧为铜 价提供支撑。供给端因矿山供应增长乏力、项目审批不足等挑战而 弹性有限;需求端除电网、建筑等传统领域外,能源转型(可再生 能源、电动汽车、电网基建)、AI 基础设施、国防等新需求构成中 长期增量。与此同时,全球铜库存向美国集中,正为其他地区潜在 的供需错配埋下隐患。另一方面,美国已将铜列入关键矿产清单, 美欧澳等国相继推进相关矿产储备计划,中国也提出构建铜资源储 备体系。以上动向表明铜的战略属性正在抬升,相关溢价有望推动 铜价重估。
(3) 油价长期受制于供应过剩。短期看,原油供给笼罩在地缘不确定性 之下,美伊、美委等局势反复推升地缘溢价。但长期看,原油价格 与 OPEC+产量高度相关,二者自 1998 年以来的相关系数约为 0.6。 OPEC+已于 2026Q1 暂停增产并强化补偿性减产安排,使供给压力 阶段性缓解,但后续仍需关注各成员国产量执行纪律。需求端则持 续受到全球经济增长预期及能源转型进程的约束。供应过剩的格局 使得原油目前仍难以脱离基本面形成持续单边上行趋势。

需要指出的是,倘若美联储降息幅度超预期,在美元阶段性走弱的前提下会 利好美元计价的商品;反之,若降息幅度不及预期甚至重新强化加息预期, 则美元阶段性走强将对商品形成压制。更进一步,从长期看,若沃什主张的 缩表政策得以实质性推进,全球流动性收紧将对商品价格构成系统性压制。 但值得一提的是,历史经验表明,美联储缩表本身并非金、铜、油价格下跌 的充分条件。无论是 2017 至 2019 年的资产自然退出阶段,还是 2022 至 2025 年的缩表阶段,金油铜价格均未与缩表规模形成稳定的趋势性负相关 关系。

汇率:
(1)美元:短期基准情景下,美元或保持偏弱格局。
短期看,沃什明确的降息主张,有望进一步强化降息预期,美元或保持偏弱 格局。2024 年以来,沃什的政策主张不再担心通胀,对于降息持积极态度。 他认为 AI 带来的生产效率提升和去监管有利于降低通胀,认为降息不会引 发通胀反弹。当前市场预期,即基准情景下,2026 年内降息 2 次,每次 25bp。 在此情景假设下,预计美元维持震荡偏弱态势。
若年内降息幅度超过市场预期,美元预计下行压力较大。结合美国中期选 举时点,以及沃什对于当前美联储决策范式的不认可,若能推动美联储改革, 有望进一步打开降息空间,实现更大幅度降息。对于降息的担忧来自于美国 经济数据。在鲍威尔任期内,经济数据的结构性矛盾会成为牵制货币政策的 重要因素,但沃什若当选美联储主席,对于短期经济数据的依赖或明显下降。 沃什明确表示反对美联储当前的政策框架,即过度依赖前瞻性指引和预测 模型,所谓“数据依赖”,对经济结构性变化认识不足。他就任后若能说服 多数票委,实现决策机制的转变,将为他进一步推动降息打开空间。在此情 景假设下,美元将面临更大的下行压力。
若年内降息幅度低于市场预期,美元可能阶段性走强。另一种可能的情景 是,美国经济复苏向好趋势明显,且关税保持现状或进一步上升,通胀也可 能居高不下或卷土重来。美联储内部对于降息的反对意见更为突出,降息受 阻,幅度和次数低于当前市场预期。在此情景下,美元可能阶段性走强。

长期看,沃什倡导的美联储范式转变是否能够实现,缩表能否落地,美元信 用是否得以修复,是美元定价的核心因素。
总体来看,特朗普任期内,弱美元是基本盘。从特朗普上一任期来看,美元 整体呈现偏弱态势,2025 年特朗普再次上台以来,美元走势与其上一任期 同时段高度相似。沃什与特朗普在降息方面意见相近,这也是其获得提名的 重要原因之一。短期看,降息落地难度远低于范式转变和缩表,美元维持偏 弱震荡的概率较高。
(2)人民币:短期看内在动能依旧,基准情 景下有望保持稳中有升的趋势。长期看,关注沃什政策对美元流动 性是否产生冲击,双向波动率或放大。

需关注沃什就任后,其政策对美元流动性是否产生冲击。美联储货币政策 转向往往引发全球汇率市场大幅波动。降息和缩表对汇率产生对冲反应,对 人民币的影响取决于其是否能够顺利落地以及落地时点和节奏。沃什若担 任美联储主席,基准情景下,年内降息 50bp 且不缩表,中美利差缩窄,人 民币延续当前稳中有升趋势。若降息幅度超过市场预期,人民币升值空间可 能进一步打开。若沃什推进范式改革和实施缩表政策,或对美元流动性产生 一定冲击,若缩表开启+降息幅度不及预期,则市场可能形成阶段性美元荒, 新兴市场面临资本外流的压力,放大双向汇率波动。
沃什政策对大类资产影响的情景分析
沃什政策对大类资产影响的情景分析 前文我们将“温和降息+缩表受限”作为沃什政策主张对大类资产影响的基 准情景。但考虑到全球不确定性上升及黑天鹅事件发生频率提高,相较于基 准情景,我们基于降息幅度与方向以及是否推进缩表两个维度,构建了三类 意外情景,分别为:“大幅降息+缩表受限”、“降息不及预期/加息+缩表受限” 以及“实质性缩表”。其中,“大幅降息”并非正常经济增长情境下的政策选 择;“被迫加息”在当前阶段仍属极端情景,但并非零概率;而“实质性缩 表”则是三类情景中触发门槛最高、发生概率最低、且更偏中长期的情景。 因此,这三类意外情景的出现,均以当前约束被实质性打破为前提。 相较于基准情景,三类意外情景分别对应三类不同宏观叙事。其中,意外情 景一的触发以危机应对为主导,包括系统性流动性紧张危机、失业率出现非 线性跳升、美国私募信贷暴雷引发系统性风险、美国经济衰退预期显著抬升 等。意外情景二的触发以二次通胀为主导,包括全球贸易摩擦升级导致供应 链成本大幅上升、突发事件引发全球供应链中断、持续的地缘政治冲突推升 能源价格,以及通胀预期出现明显脱锚等。意外情景三的触发则以资本市场 结构性过热和缩表现实约束松动为主导,包括资产价格(如 AI 相关资产) 出现系统性过热、美国银行体系准备金过剩、货币市场对流动性变化的敏感 度显著下降、制度或监管框架解除等。
基于四类情景:针对沃什政策对大类资产影响开展情景分析后发现,基准情 景(温和降息+缩表受限)利好风险资产;意外情景一(大幅降息(危机应 对)+缩表受限)短期利好避险资产,长期因流动性宽松利好风险资产;意 外情景二(降息不及预期/加息(二次通胀)+缩表受限)下利好抗通胀/去 杠杆/短久期资产;意外情景三(缩表)则利好美元。





把握现实 – 实体资产回归
以强劲增长(尤其是在美国)、政策支持、美国利率走低以及美元走弱为特点的全 球经济环境持续提振股票市场。后疫情时代的牛市表现异常强劲,已从熊市低谷中复 苏,我们似乎正处于周期后期的“乐观”阶段,在此阶段,基本面增长加上估值上 升,将推动股票回报走高

2. 虽然牛市仍在持续,但2025年标志着股票市场的关键转变。对投资者而言,这一年 整体表现强劲,但回报的来源更加广泛。金融危机后多年来,美国股票和科技股一直 表现领先。零利率、高科技回报以及“旧经济”的较低资本回报,意味着成长股主导 了市场,而价值股则尤其落后。然而,在2025年,虽然美国市场表现强劲,但以本币 和美元计价,其表现均不及其他主要市场

与此同时,新兴市场作为以往表现不佳的资产类别,在宏观和微观驱动因素双双改善的推 动下,相对于发达市场出现了显著的估值重估,我们预计这一趋势将会持续。 此外,新兴市场的相对估值仍然非常具有吸引力。

与此同时,科技行业保持强劲,但许多“旧经济”板块也表现同样出色。价值股开始复 苏,尤其是在美国以外,这凸显了跨地域、跨板块和跨因子分散投资的新优势,这一趋势 已延续至今年。
对部分科技领域预期增长率的重新评估、持续的通胀和更高的实际利率,重新唤醒了投 资者对市场上价值股板块的关注,这些板块长期以来被视为“价值陷阱”而受到忽视。其中一些公司正通过创造更高的现金流、以及通过股息和回购向股东返还更多 资本,成功转型为“价值创造者”。

从金融危机后直到疫情结束的这段时期,以卓越的科技增长和向零利率的靠拢为主要 特征,推动了金融资产回报与实体资产回报之间的差距达到创纪录水平。充裕的流动性和 历史低位的资本成本意味着最长久期的投资——纳斯达克、标普500指数和科技股——表现最佳,而黄金、大宗商品和“旧经济”价值股则表现落后。低通胀意味着 名义GDP、工资和实体资产的回报都非常差。





投资思维
研报解析栏目,匹配有效信息。信息对您的投资决策至关重要的,正如“上士闻道,堇而行之;中士闻道,若存若亡;下士闻道,大笑之。
资本市场每天充斥着铺天盖地的海量信息,让大部分投资者无所适从。同时,更多的投资者沉溺于各种技术分析,寻找各种小道消息,而最后总在市场的追涨杀跌中血本无归。
简单地说,如果我们得到的信息和别人一样多,分析信息的方式和别人一样,得到的分析结论和别人一样。按照这些结论所采取的行动也和别人一样,那么我们凭什么期望自己最后的投资业绩比别人更好呢?如何在海量信息中敏锐的捕捉到投资热点?
如何驾驭信息为您的投资带来丰厚的利润?都是投资者所关心的问题。本栏直击这个痛点,摒弃所有的小道消息,专业团队解析研报密码,每周精选专业机构研报,为您的投资决策再添利器。
投资的本质在于,如果不升维投资思维,建立于现有认知基础上所学的各种技术、所接受的理论,都可能在当下这个阶段已被市场摒弃而你却如获至宝,这些都可能会成为利润流失的帮凶。
因此,关注我们,一起同行,共修于股市。让思维快速提升,与机构、与市场频率共振,让投资变的简单。未来不是投资者找寻财富,而是你在哪财富便在哪,提升思维与财富融合。

投资哲学
股市犹如投资者修行的道场,做到投资心态稳键是A股当前阶段的重要心法,知行合一,此心光明。
心不动则一切不动。则旗杆屹立不倒,旗面随风而动,定于中而达于外。就会进入也无风雨也无睛的人生境界。随着不断的精神专注,当你能量越来越高时,浩然正气充足。
能够身心稳定,定于中而达于外,你就能以一颗如如不动的心对抗外在的一切喧嚣与鼓噪。无论外在如何风云变化,在你看来不过是现象,不过是剧本,不过是游戏。不过是阴阳合和、不过是成住坏空,丝毫影响不了你的光明之心。
入什么场显什么象,做什么事调什么频,可以沉迷星辰大海,可以享受一日三餐,可以高贵到让人膜拜,可以卑微到引入尘埃和光同尘。正如:




歸根致虚極也,守静篤也,萬物並作,吾以觀其復也。夫物雲雲,各復歸於其根。根。歸根日静,静,是謂復命。復命常也,知常明也;不知常,妄,妄乍,凶。知常容,容乃公,公乃王,王乃天,天乃道,道乃久。没身不殆。
——选对股,抱牢它是获利的不二法门。要有执简驭繁的能力,才能归真返璞,找到行情的根,知道根本之后,才能滚雪球,不断地利滚利,想长期利滚利要先合乎天道,知晓循环的奥秘才做得到。




知有太上,下知有之。其次,親譽之。其次,畏之。其下,侮之。信不足,案有不信。猶呵,其貴言也。成功遂事,而百姓謂我自然。
——超级大行情出现之前,投资者无法洞察,无人相信洼地之水能成涓涓细流汇集于海。
中级行情明朗化之后,投资者蜂拥而至想趁势而上,忽略了盛极必衰,被套牢之后对市场信心丧失殆尽。因此,操作成功是因为合乎股市之道。


财富的产生方式已经改变,不是你向外寻找财富,而是你在何处财富便在此。
END

