×

【1.26研报】高低切换新机会!+周二吃肉方向!

wang wang 发表于2026-01-26 22:33:49 浏览14 评论0

抢沙发发表评论

【1.26研报】高低切换新机会!+周二吃肉方向!
主题复盘
今天市场高开低走,贵金属板块逆势大涨!
盘面上,有色金属、贵金属板块集体走强,油服概念震荡走高;流感、疫苗等医药股午后持续拉升,保险、券商、银行等大金融板块持续活跃;算力、腾讯云等概念反复活跃,光模块概念局部走强。此外,电网设备、化工、光伏等方向盘中均有所表现。
市场主要题材表现:
案例点评
(案例点评仅为操作教学,不构成投资建议,BS点均为学员投稿用户编码:20087282
1、巨力索具:商业航天+光伏,竞价绝杀标的,题材主流,上周四换手关注位置,上周五商业航天身位板,今天断板取关。
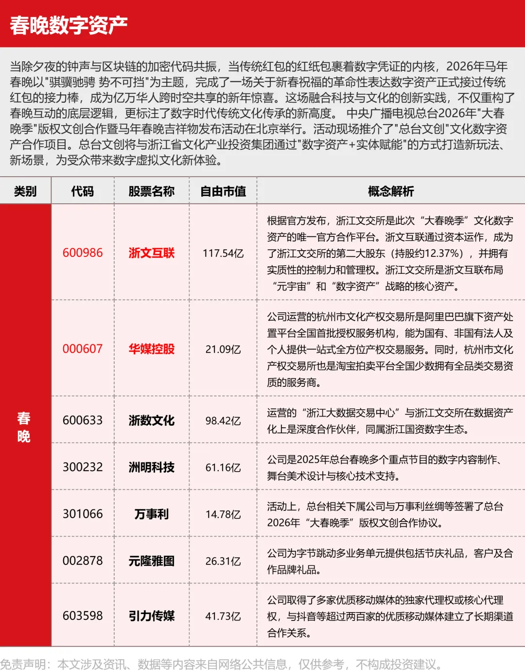
2、浙文互联:人工智能+AI营销,换手过顶,换手关注位置。
3、综艺股份:芯片+并购重组,低吸三绝形态之一,低吸关注位置。
明日研报

周二关注方向:有色金属+防病毒+AI链+机器人

1有色金属:以贵金属为首的有色品种持续走高,纽约金一度突破5100美元,纽约银突破109美元。
2、防病毒:1月下旬,印度西孟加拉邦突发尼帕病毒疫情,已造成多名医护人员感染,泰国、尼泊尔紧急升级防控。
3、AI链:大厂开启春节AI应用“流量大战”,腾讯、百度均发布春节现金红包活动。
4、机器人:中央广播电视总台与魔法原子联合宣布,魔法原子成为总台《2026年春节联欢晚会》智能机器人战略合作伙伴。
盘前互动研报:文章右下角点赞小红心,即可参与“抢钱”互动,获得明日盘前研报!
互动福利

互动福利!

1、文章右下角点赞红心+后台发消息“抢钱”,获得盘前研报!

2、文章右下角点赞红心”+后台加入清北加入清北精英班!

免责声明:本文属于投资顾问丁双,执业证号A0710625080002个人观点,所提供的信息仅供参考。在任何情况下,本文的信息或所表述的意见均不构成对任何人的投资建议,无论是否已经明示或暗示,本文不能作为道义的、责任的和法律的依据或者凭证。在任何情况下,不对任何因使用本文资料中的任何内容所引致的任何损失负任何责任。
记得点亮右下角在看