×

研报推荐|FairGuard游戏安全2025年度报告(共25页 & 附下载)

wang wang 发表于2026-01-22 18:30:24 浏览1 评论0

抢沙发发表评论

研报推荐|FairGuard游戏安全2025年度报告(共25页 & 附下载)
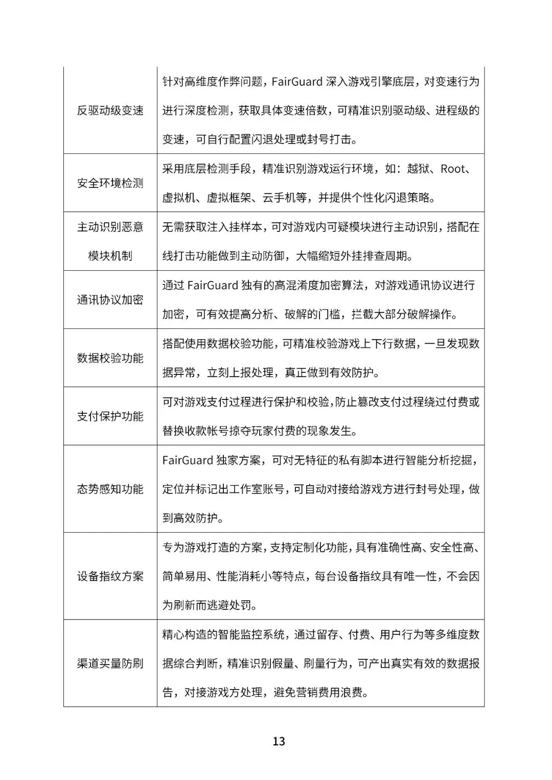
本期分享内容
FairGuard游戏安全2025年度报告
「因篇幅有限仅能展示部分内容」

请扫码或添加小编微信:wendingding666 获取报告全完整版

声明:本文的版权归原作者及原出处所有,转载文章的目的是为了传递更多信息。文章中表达的是作者的个人观点,仅供参考,不代表本公众号赞同其观点或对其真实性负责。

欢迎点赞、转发、分享,

欢迎留言参与我们互动。

扫码关注

文顶顶技术观察