ZBlogIt
首页
美女
写真
壁纸
表情包
搜索
×
Nice to meet you, too!
首页
|
美女
|
2025-12-21
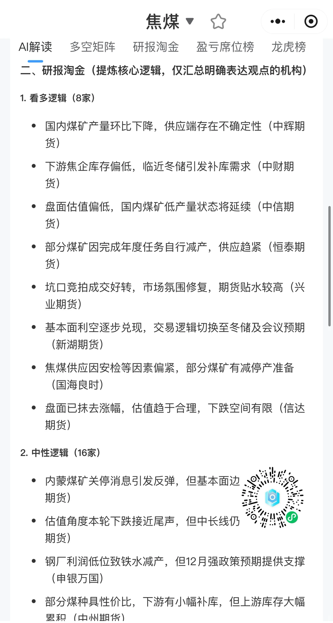
焦煤多空趋势研报分析
wang
发表于
2025-12-21 19:52:38
浏览
7
评论
0
抢沙发
发表评论
焦煤多空趋势研报分析
#焦煤期货
#焦煤行情
少长咸集
上一篇
农夫山泉 4000 字深度研报
发表于
2025-12-21
浏览
4
评论
0
下一篇
金融知识普及
发表于
2025-12-21
浏览
4
评论
0