










研究国富氢能,最大的矛盾是氢能核心装备赛道的早期成长机会(渗透率低于10%、政策驱动)与公司现阶段的财务困境。
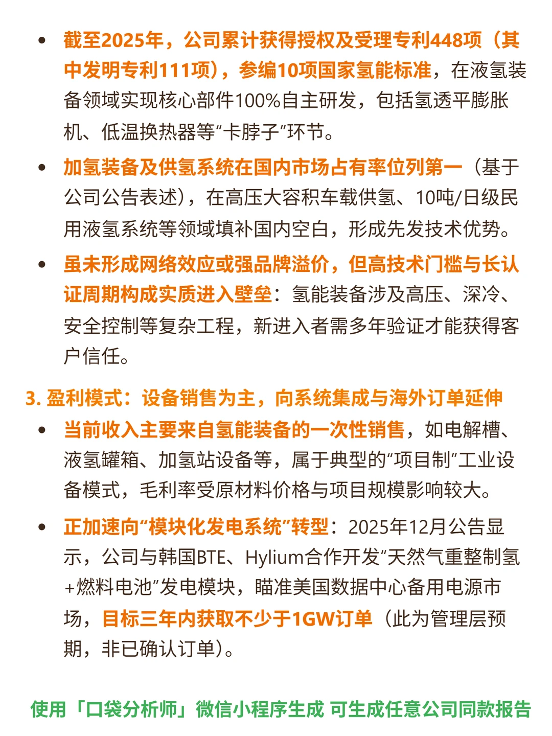
🎯 核心逻辑:聚焦氢能制、储、运、加、用全链条核心装备,以设备销售为主,向系统集成与海外订单延伸;拥有448项专利(发明专利111项),液氢装备核心部件100%自主研发,加氢装备国内市占率第一,具备全链条一体化解决方案优势。
📈 财务表现:持续亏损,2024年净利率-45.85%、ROE-27.02%;毛利率2024年回落至10.02%,波动大;资产负债率攀升至61.28%,流动负债占比超70%,短期偿债压力显著;营收连续下滑,2024年同比下降12.1%,2025年上半年再降19.2%;自由现金流2021-2024年持续为负,未形成内生造血能力。
#国富氢能 #段永平 #股票投资 #财报分析 #口袋分析师 #实盘记录 #高股息
🎯 核心逻辑:聚焦氢能制、储、运、加、用全链条核心装备,以设备销售为主,向系统集成与海外订单延伸;拥有448项专利(发明专利111项),液氢装备核心部件100%自主研发,加氢装备国内市占率第一,具备全链条一体化解决方案优势。
📈 财务表现:持续亏损,2024年净利率-45.85%、ROE-27.02%;毛利率2024年回落至10.02%,波动大;资产负债率攀升至61.28%,流动负债占比超70%,短期偿债压力显著;营收连续下滑,2024年同比下降12.1%,2025年上半年再降19.2%;自由现金流2021-2024年持续为负,未形成内生造血能力。
#国富氢能 #段永平 #股票投资 #财报分析 #口袋分析师 #实盘记录 #高股息