















大家好,今天想和大家聊聊最近看到的一些有意思的现象。(\"瑞银\"分析在图片中呈现)
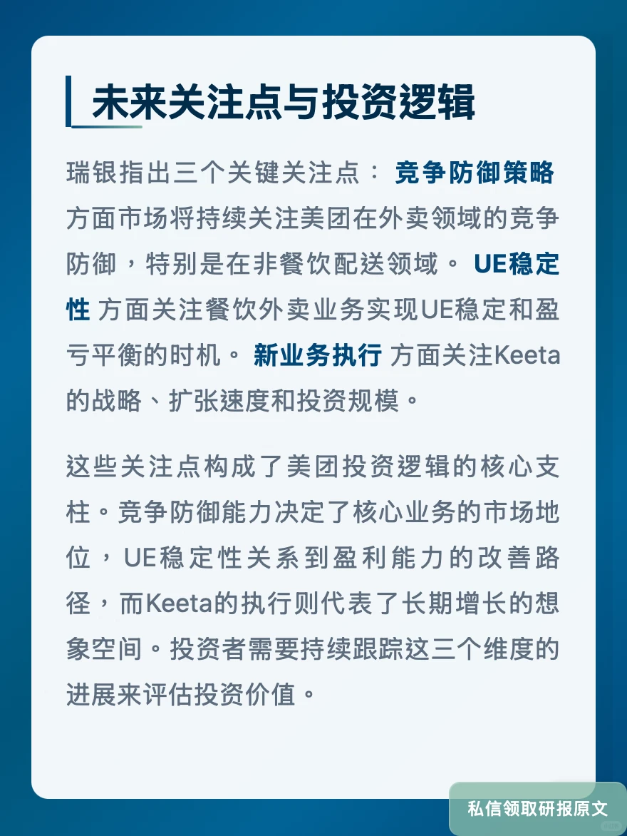
美团第三季度的业绩数据刚出来,整体营收954.88亿元,同比下降2%。但有个很有趣的现象,虽然核心外卖业务还在亏损140.71亿,可是高价值用户和会员的数量却在持续增长。这说明什么?美团正在从\"价格战\"转向\"价值战\"。
他们现在的玩法挺聪明的。一方面推出\"1对1急送\"这种高端服务,另一方面搞\"品牌卫星店\"和\"浣熊食堂\"这些创新模式。说白了就是不想单纯靠补贴烧钱了,而是要通过服务差异化来留住用户。你看他们外卖的单均亏损才2.5元,这个效率在行业里算是相当不错的。
最让我意外的是他们的海外业务Keeta。这个业务的负责人已经被提升到公司最高管理层了,可见美团对国际化有多重视。他们8月进卡塔尔,9月进科威特和阿联酋,10月底又杀到巴西。这个扩张速度确实够猛的,虽然短期内还在烧钱投入,但长远来看,这可能是美团突破国内市场天花板的关键一步。
#华尔街播客 #投行研报 #美团 #瑞银 #Keeta #外卖市场 #本地生活服务 #海外扩张 #餐饮零售 #O2O平台
美团第三季度的业绩数据刚出来,整体营收954.88亿元,同比下降2%。但有个很有趣的现象,虽然核心外卖业务还在亏损140.71亿,可是高价值用户和会员的数量却在持续增长。这说明什么?美团正在从\"价格战\"转向\"价值战\"。
他们现在的玩法挺聪明的。一方面推出\"1对1急送\"这种高端服务,另一方面搞\"品牌卫星店\"和\"浣熊食堂\"这些创新模式。说白了就是不想单纯靠补贴烧钱了,而是要通过服务差异化来留住用户。你看他们外卖的单均亏损才2.5元,这个效率在行业里算是相当不错的。
最让我意外的是他们的海外业务Keeta。这个业务的负责人已经被提升到公司最高管理层了,可见美团对国际化有多重视。他们8月进卡塔尔,9月进科威特和阿联酋,10月底又杀到巴西。这个扩张速度确实够猛的,虽然短期内还在烧钱投入,但长远来看,这可能是美团突破国内市场天花板的关键一步。
#华尔街播客 #投行研报 #美团 #瑞银 #Keeta #外卖市场 #本地生活服务 #海外扩张 #餐饮零售 #O2O平台