

















大家好,今天想和大家聊聊最近看到的一些有意思的现象。(\"瑞银\"分析在图片中呈现)
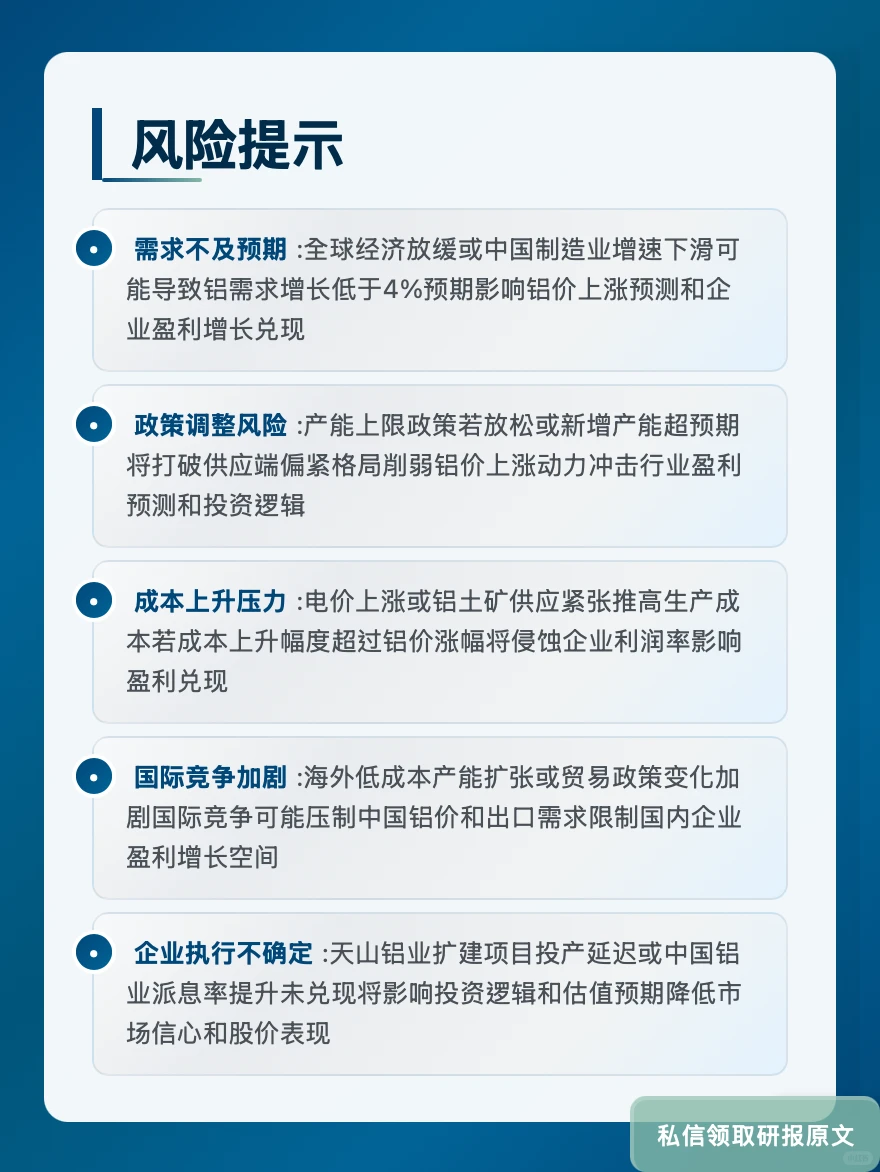
中国铝业这个行业,现在其实挺有意思的。产能被卡死在4520万吨的天花板上,产能利用率已经飙到98%以上了,基本没什么新增空间。但需求端呢?全球原铝需求预计未来两年每年增长4%,而供应增长才1-2%。这种明显的供需剪刀差,意味着市场很可能进入短缺状态。
更值得关注的是需求结构的变化。运输领域因为轻量化需求,2026年预计增长5%;电气领域同样5%;可再生能源应用到2026年能达到1090万吨。铜价持续高企还在推动铜铝替代,进一步拉动铝需求。这背后反映的,其实是中国经济正在向绿色、高效方向转型。
从投资角度看,瑞银把中国铝业A股从中性上调到买入,核心逻辑挺清晰。管理层稳定了,派息率可能从30%提到40%,2025-2027年预期EPS复合增长率30%。在产能\"天花板\"锁死的格局下,龙头企业通过成本优化、股东回报提升来实现差异化增长,这种稀缺性才是真正的护城河。
这些变化看似遥远,但其实已经渗透到我们生活中了。新能源汽车、太阳能板、输电设备,甚至易拉罐,铝价上涨都会影响这些产品的成本。从某种意义上说,铝价的坚挺恰恰是\"高质量发展\"的一个缩影,反映了中国在先进制造和清洁能源领域对优质基础材料的旺盛需求。
#华尔街播客 #投行研报 #中国铝业 #中国宏桥 #天山铝业 #瑞银 #新能源汽车 #可再生能源转化技术 #供应链 #铜铝替代
中国铝业这个行业,现在其实挺有意思的。产能被卡死在4520万吨的天花板上,产能利用率已经飙到98%以上了,基本没什么新增空间。但需求端呢?全球原铝需求预计未来两年每年增长4%,而供应增长才1-2%。这种明显的供需剪刀差,意味着市场很可能进入短缺状态。
更值得关注的是需求结构的变化。运输领域因为轻量化需求,2026年预计增长5%;电气领域同样5%;可再生能源应用到2026年能达到1090万吨。铜价持续高企还在推动铜铝替代,进一步拉动铝需求。这背后反映的,其实是中国经济正在向绿色、高效方向转型。
从投资角度看,瑞银把中国铝业A股从中性上调到买入,核心逻辑挺清晰。管理层稳定了,派息率可能从30%提到40%,2025-2027年预期EPS复合增长率30%。在产能\"天花板\"锁死的格局下,龙头企业通过成本优化、股东回报提升来实现差异化增长,这种稀缺性才是真正的护城河。
这些变化看似遥远,但其实已经渗透到我们生活中了。新能源汽车、太阳能板、输电设备,甚至易拉罐,铝价上涨都会影响这些产品的成本。从某种意义上说,铝价的坚挺恰恰是\"高质量发展\"的一个缩影,反映了中国在先进制造和清洁能源领域对优质基础材料的旺盛需求。
#华尔街播客 #投行研报 #中国铝业 #中国宏桥 #天山铝业 #瑞银 #新能源汽车 #可再生能源转化技术 #供应链 #铜铝替代