

无论你以后是想去证券公司还是基金公司,是想做卖方研究还是投资,学会读研究报告都是最重要的基础。
我们通常所说的研究报告,一般是指卖方研究报告。国内主要是指证券公司研究部门/研究所发布的研究报告,给客户提供建议。
之所以叫卖方,是因为证券公司一部分收入来源于其客户在券商交易所缴纳的佣金——分仓佣金。研究水平越高,给买方带来的收益越多,分仓佣金也就越多。因此,卖方研报其实是券商给客户的“附加服务”。
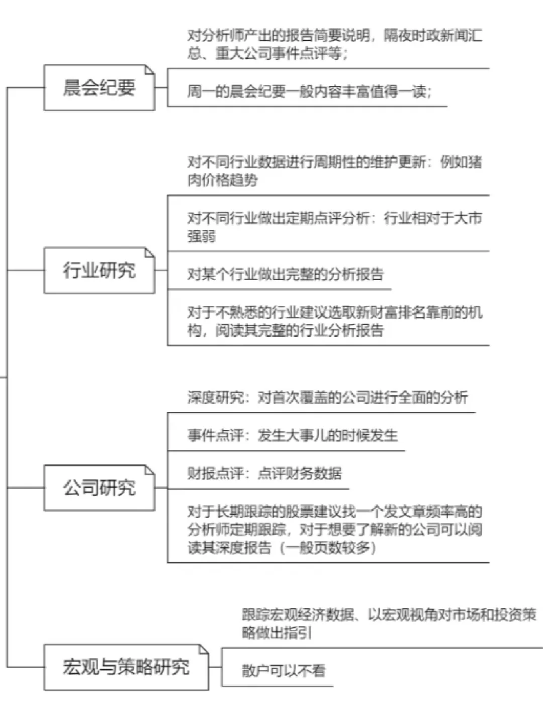
研究所研报有许多种类型:晨报、行业周报、行业月报、行业季报、行业年报、行业深度、宏观报告、策略报告、固收报告、衍生品报告、财报点评、公司深度报告...
个人认为,行业深度和公司深度是最具价值和可读性的报告。
如何挑选优秀的研报?
挑选券商的优先级
新财富分析师>非新财富大牌券商>其他券商;推荐新财富最佳分析师榜单作为参考。当然有一些机构和分析师是不参与新财富评选,比如中金中信等机构,也值得一看。
挑选研报的方式:时效性+篇幅+文件大小
时效性:最近1个月(最多3个月);
篇幅:25+页;
文件大小:1mb以上,表明图表较多;
关注看空研报:如果说看多不一定代表公司一定好,那么看空一定是研究员在强烈警告我们,因此要特别留意。不过一般国内证券公司不发布看空报告,这点可以关注外资机构的研究报告。
#金融理财 #金融 #券商 #金融实习 #券商实习 #股票基金投资理财小白
我们通常所说的研究报告,一般是指卖方研究报告。国内主要是指证券公司研究部门/研究所发布的研究报告,给客户提供建议。
之所以叫卖方,是因为证券公司一部分收入来源于其客户在券商交易所缴纳的佣金——分仓佣金。研究水平越高,给买方带来的收益越多,分仓佣金也就越多。因此,卖方研报其实是券商给客户的“附加服务”。
研究所研报有许多种类型:晨报、行业周报、行业月报、行业季报、行业年报、行业深度、宏观报告、策略报告、固收报告、衍生品报告、财报点评、公司深度报告...
个人认为,行业深度和公司深度是最具价值和可读性的报告。
如何挑选优秀的研报?
挑选券商的优先级
新财富分析师>非新财富大牌券商>其他券商;推荐新财富最佳分析师榜单作为参考。当然有一些机构和分析师是不参与新财富评选,比如中金中信等机构,也值得一看。
挑选研报的方式:时效性+篇幅+文件大小
时效性:最近1个月(最多3个月);
篇幅:25+页;
文件大小:1mb以上,表明图表较多;
关注看空研报:如果说看多不一定代表公司一定好,那么看空一定是研究员在强烈警告我们,因此要特别留意。不过一般国内证券公司不发布看空报告,这点可以关注外资机构的研究报告。
#金融理财 #金融 #券商 #金融实习 #券商实习 #股票基金投资理财小白