







📌今日分享: 2025固态电池产业链研究报告
🛒获取方式: 笔记下方商品链接
📕文件页数: 101页
📕文件格式:PDF(可转格式)
📕出品机构: 深企投
📕版权归原作者所有。
今天来给大家分享一份超重磅的行业报告——《2025固态电池产业链研究报告》。这份报告可是深企投产业研究院的专家们精心研究的成果,涵盖了固态电池的方方面面,从技术路线到市场规模,从企业布局到政策支持,应有尽有。
首先,固态电池被认为是锂电池的“升级版”,它用固态电解质替换了传统的液态电解液和隔膜,安全性大幅提升,能量密度也更高。想象一下,未来的电动汽车续航里程轻松破千公里,充电几分钟就能搞定,这可都是固态电池的功劳呢。
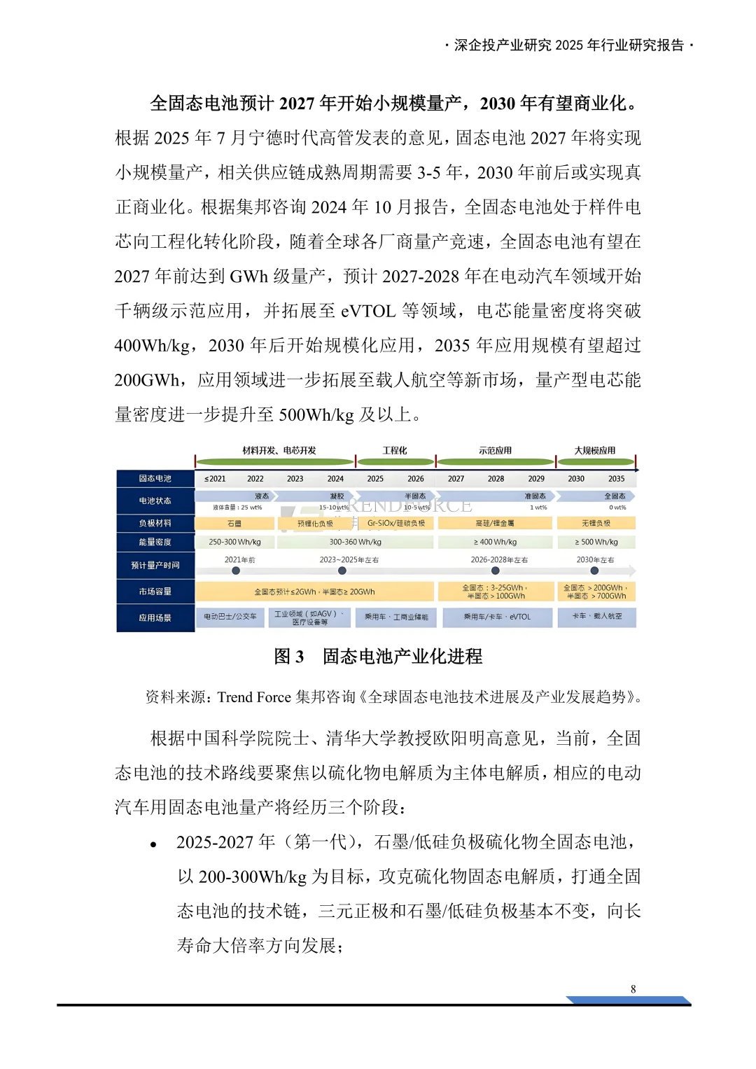
报告里还提到,固态电池产业正处于快速发展期,预计到2027年就能小规模量产,2030年就能商业化应用。这意味着,我们很快就能在市面上看到搭载固态电池的产品啦。
而且,全球的车企和电池企业都在抢滩布局,像丰田、宁德时代这些大佬都在加速研发,竞争相当激烈。国内也有很多企业崭露头角,比如清陶能源、卫蓝新能源等,都在固态电池领域取得了不错的进展。
政策方面,国家也大力支持固态电池的发展,出台了一系列规划和资金扶持措施。这不仅推动了技术的进步,也为产业的发展提供了良好的环境。
#绿色能源转型 #可再生能源发电 #绿色低碳发展 #固态电池 #固态电池产业 #行业报告 #能源可再生
🛒获取方式: 笔记下方商品链接
📕文件页数: 101页
📕文件格式:PDF(可转格式)
📕出品机构: 深企投
📕版权归原作者所有。
今天来给大家分享一份超重磅的行业报告——《2025固态电池产业链研究报告》。这份报告可是深企投产业研究院的专家们精心研究的成果,涵盖了固态电池的方方面面,从技术路线到市场规模,从企业布局到政策支持,应有尽有。
首先,固态电池被认为是锂电池的“升级版”,它用固态电解质替换了传统的液态电解液和隔膜,安全性大幅提升,能量密度也更高。想象一下,未来的电动汽车续航里程轻松破千公里,充电几分钟就能搞定,这可都是固态电池的功劳呢。
报告里还提到,固态电池产业正处于快速发展期,预计到2027年就能小规模量产,2030年就能商业化应用。这意味着,我们很快就能在市面上看到搭载固态电池的产品啦。
而且,全球的车企和电池企业都在抢滩布局,像丰田、宁德时代这些大佬都在加速研发,竞争相当激烈。国内也有很多企业崭露头角,比如清陶能源、卫蓝新能源等,都在固态电池领域取得了不错的进展。
政策方面,国家也大力支持固态电池的发展,出台了一系列规划和资金扶持措施。这不仅推动了技术的进步,也为产业的发展提供了良好的环境。
#绿色能源转型 #可再生能源发电 #绿色低碳发展 #固态电池 #固态电池产业 #行业报告 #能源可再生