ZBlogIt
首页
美女
写真
壁纸
表情包
搜索
×
Nice to meet you, too!
首页
|
美女
|
2025-10-12
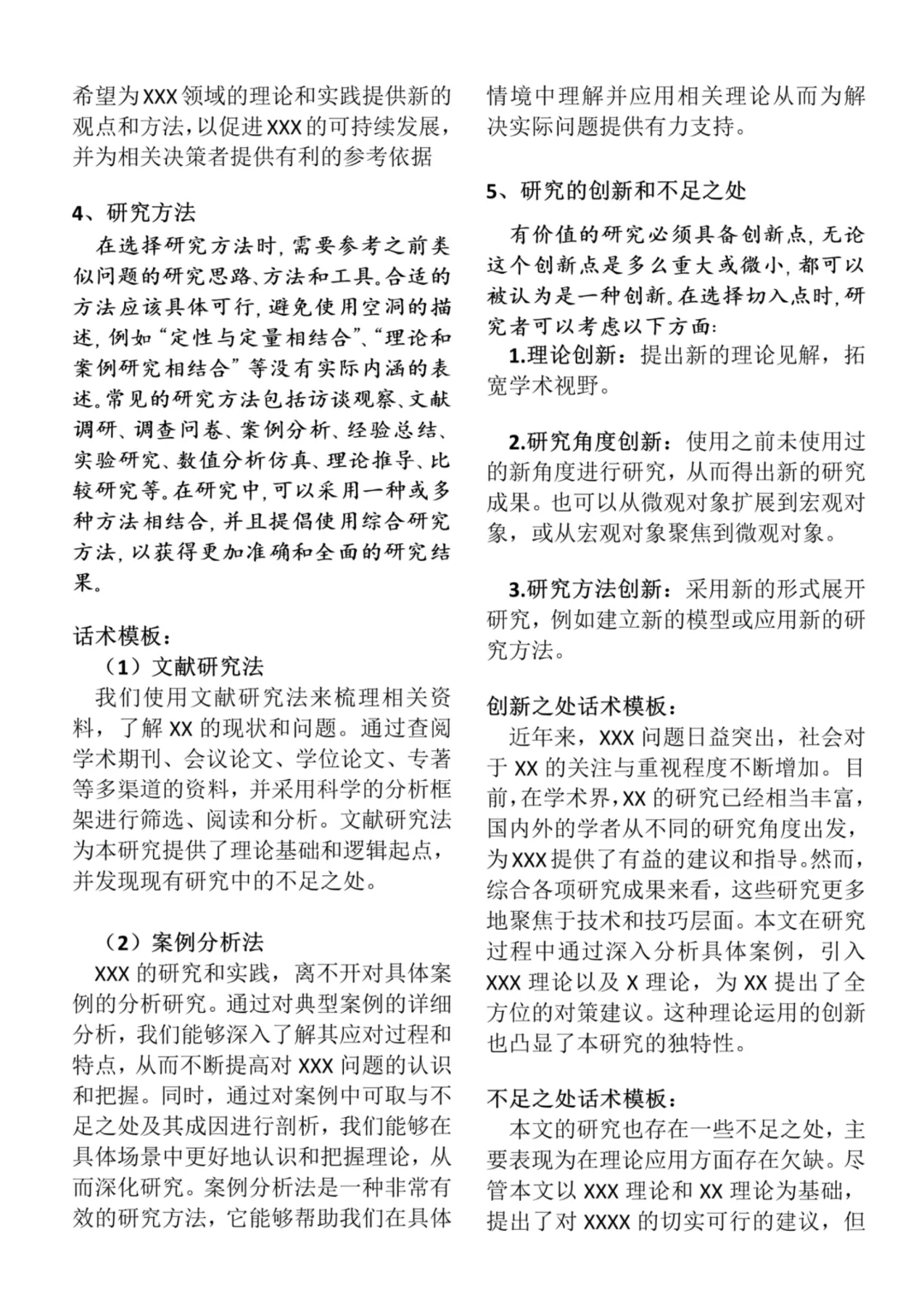
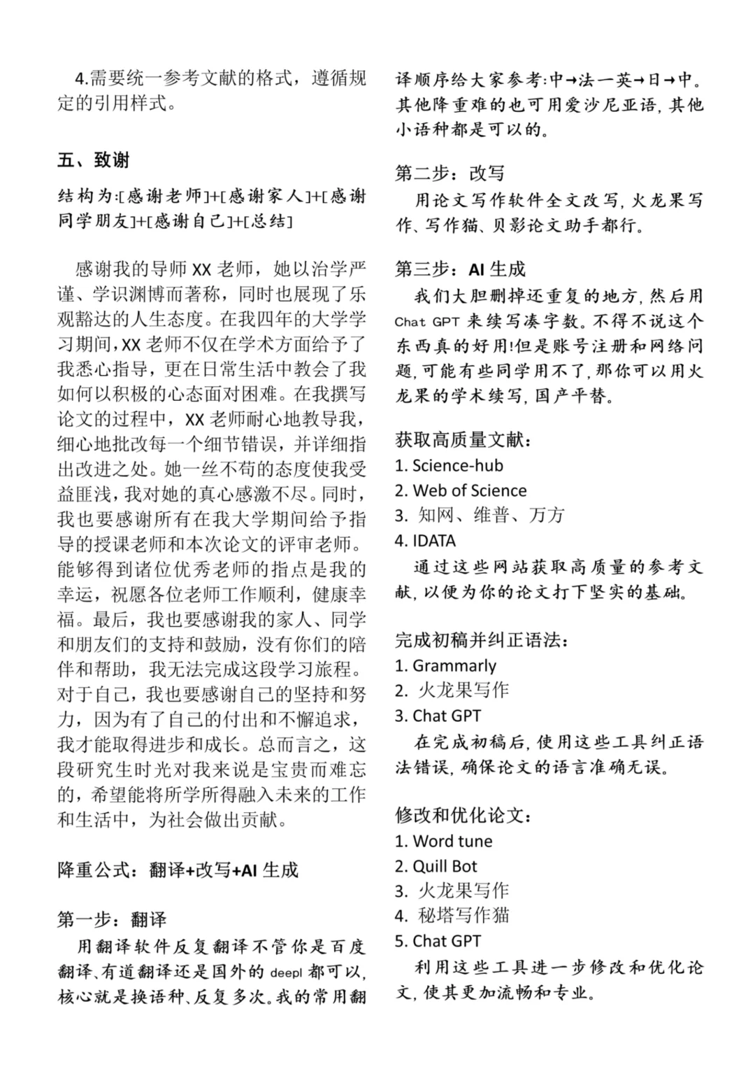
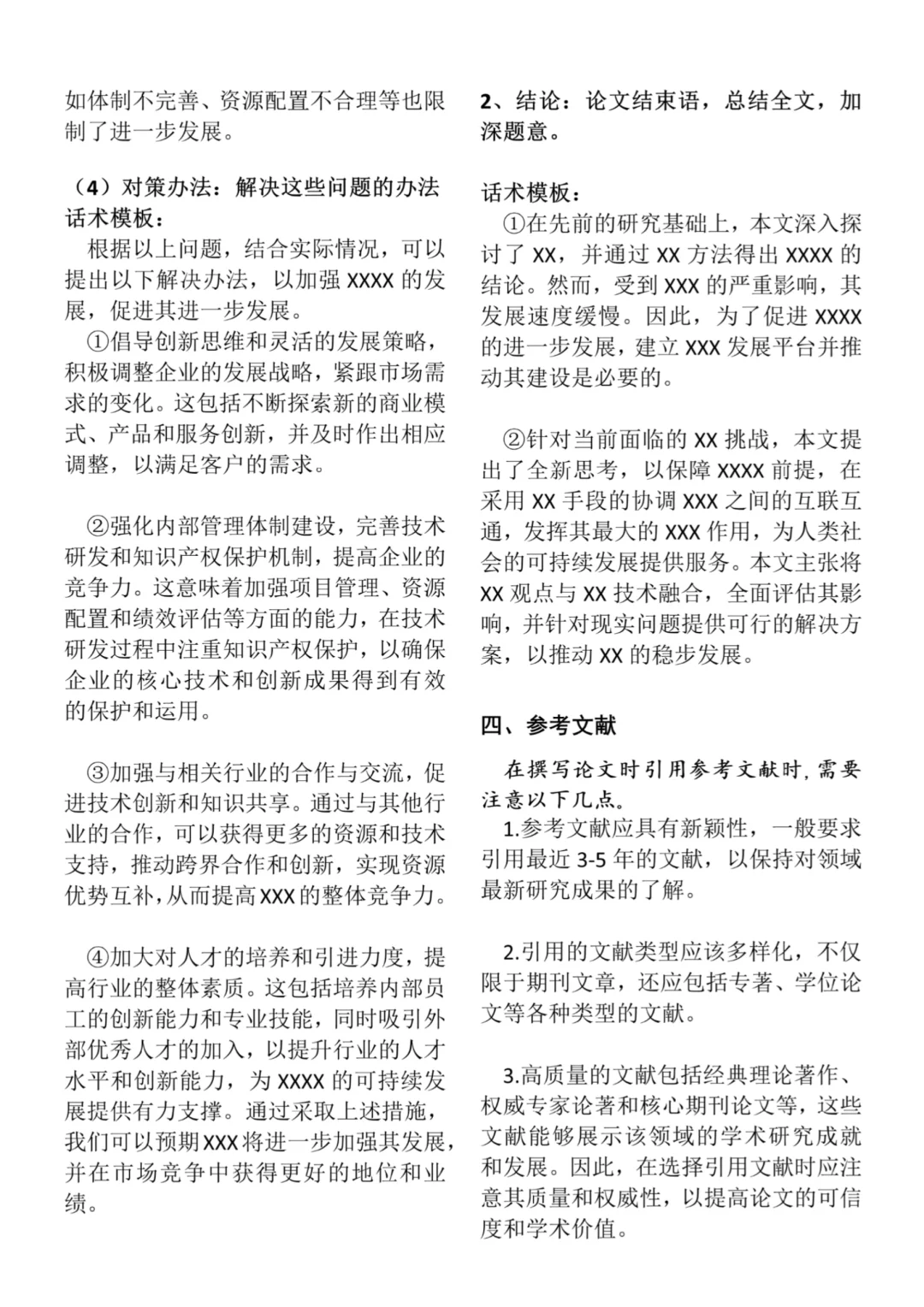
姐妹们论文初稿慢慢写,一天写一点!!
wang
发表于
2025-10-12 21:41:10
浏览
9
评论
0
抢沙发
发表评论
姐妹们论文初稿慢慢写,一天写一点!!
#毕业论文
#论文
#文献综述模版
#论文选题
#论文初稿
#论文初稿怎么写
#本科毕业论文
#研究生论文
#写论文
#毕业论文怎么写
少长咸集
上一篇
终于有人把FMEA讲明白啦‼️
发表于
2025-10-12
浏览
9
评论
0
下一篇
高级感拉满‼️无人机清洗PPT💫
发表于
2025-10-12
浏览
9
评论
0