








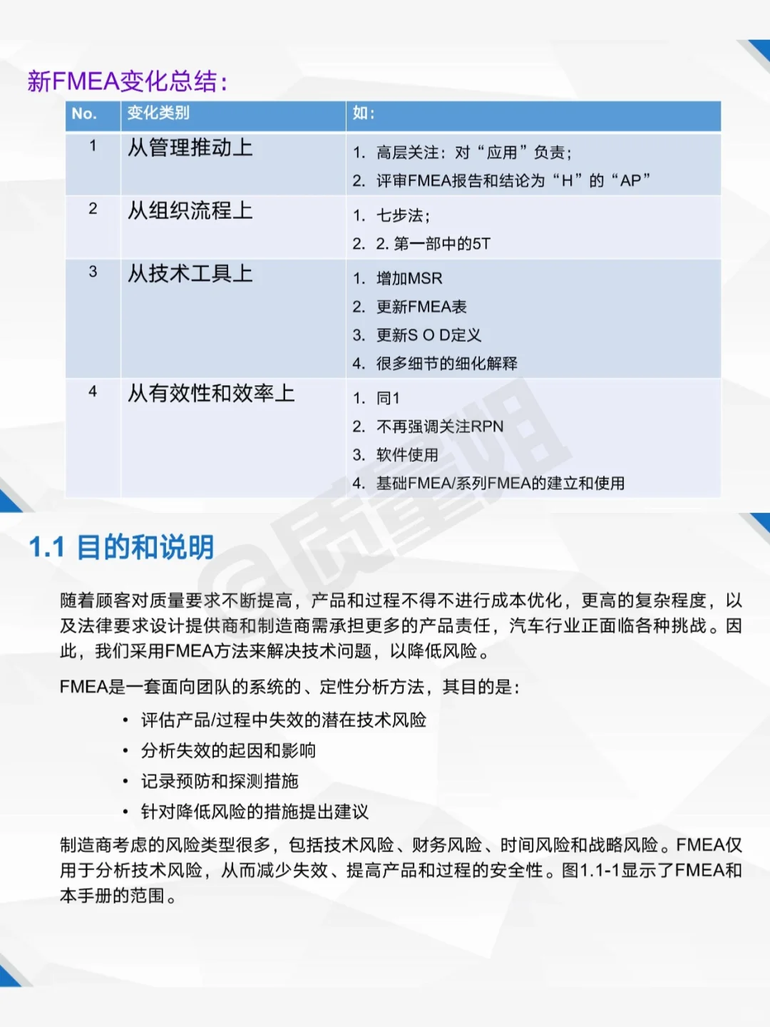
FMEA(潜在失效模式及后果分析)是质量工作中的核心工具,但很多人学了半天还是一脸懵🙃。尤其是AIAG&VDA联合发布的新FMEA手册,让不少人抓耳挠腮!\n今天就带你一次性整明白👇\n \n🔁 新FMEA最大变化:流程从5步 ➡ 7步!\n旧版是识别-分析-控制,新版则加入了更清晰的结构框架、功能链路与风险应对流程,更贴近实际项目逻辑💡\n \n🎯 FMEA的目的 & 限制\nFMEA的目标是:预防问题于未然,通过前期识别失效模式及风险等级,提前规避🧯。\n但它≠万能工具!\n无法代替试验验证、也不能解决所有问题,只是辅助预判和优化过程⚙️\n \n🏗️ 企业FMEA如何整合?\n把产品FMEA和过程FMEA结合进项目流程管理中🔄,形成“设计—制造—交付”一体化的质量链路✅。\n \n📦 产品FMEA vs 过程FMEA 有啥不同?\n产品FMEA(DFMEA):从设计出发,分析结构/功能的潜在失效\n过程FMEA(PFMEA):聚焦制造过程,分析工艺、操作、设备引发的质量风险\n两个都重要,一个从源头控风险,一个从过程保质量🔍\n \n📅 项目规划阶段必须做的事:\n明确团队成员和角色\n梳理系统结构与功能\n明确项目节点,**FMEA应提前介入!📆\n \n🆕 D阶段新增两大内容:\n📌 D1 特殊特性:识别影响安全、法规、功能的重点特性,需标记并重点监控\n📌 D2 FMEA与功能安全的结合:特别适用于汽车、医疗等高风险行业🔐\n \n📚 变更点总结\n✅ AIAG 第四版 和 VDA 第四卷 已合并为:AIAG & VDA FMEA手册(2019)\n✅ 方法统一、流程更系统、数据更精细\n✅ 风险评估从 RPN(风险优先数)改为 AP(Action Priority),更聚焦行动指导🚨\n💬 想系统掌握新版FMEA?建议找一本AIAG&VDA手册认真研读!\n \n#FMEA #质量工具 #质量工程师 #职场干货 #六西格玛 #制造业 #质量管理