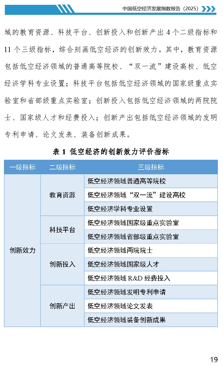
【数据】中国低空经济发展指数报告(2025) 2025年中国低空经济发展指数报告\n#数字经济 #低空经济 #新质生产力 #战略性新兴产业 #行业报告 #研究报告 #数字化经济 #产业发展趋势 #低空经济司 #指数