





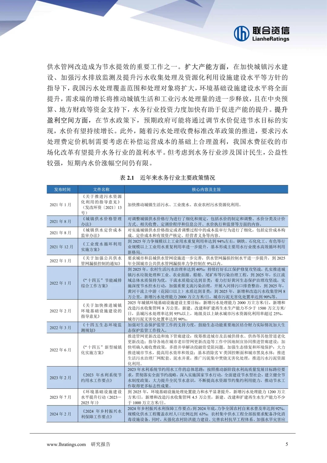
报告主要从以下内容阐述:\n-\n水务行业产业链主要涉及从自然水源中取水、水加工处理、自来水供应和污水处理等环节。产业链最上游是水源的获取,水资源丰富程度和水质优劣程度分别影响水务行业原水获取的难易程度和自来水生产的成本。产业链下游主要是城镇居民生活和生产用水,地方经济发展水平、人口数量及城市化进程等因素均对水务行业下游需求端产生重要影响。\n-\n从最上游水源的获取来看,我国水资源总量丰富,但区域分布不均衡。根据《2024年中国水资源公报》,2024 年,我国水资源总量 31123.0 亿立方米,比多年平均值增加 12.7%,比 2023 年增长 20.7%。2022-2024 年,我国供水总量占当年水资源总量比重维持在 20%左右,供水总量中地表水源和地下水源占比分别在 80%以上和 15%左右,主要来源为地表水源。\n...........\n \n相关报告\n2025年上半年水务行业回顾及展望报告-25页\n#水务#水务行业 #行业报告 #水资源保护 #水利水电工程 #行业分析 #研究报告 #中国水务