
摘要:2026年第一季度,AI行业迎来关键跃迁,竞争焦点从“谁的模型更聪明”转向“谁能把Agent做成持续运行的工作系统”,AI发展从技术探索全面转向产业深度融合。本文拆解自动化产品化、约束工程、递归研发、技能生态四股核心力量,论证其构成的Agent增长飞轮,分析企业AI投资从探索转向明确ROI的运营自动化的趋势,为行业从业者提供参考。


























本报告共计:60页,受篇幅限制,仅展示部分内容。
本站具身智能相关资料限时免费领取,可通过以下方式获取:
分享想要下载的文章至朋友圈,至少获得20个赞
截图给“牛小喀”免费获取

扫码添加牛小喀

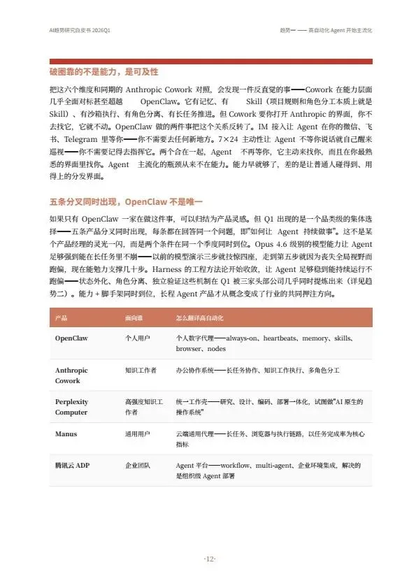
点击“阅读原文”查看更多