
本报告提供限时下载,请查看文后提示
以下仅为报告部分内容:
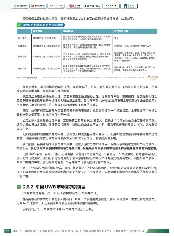
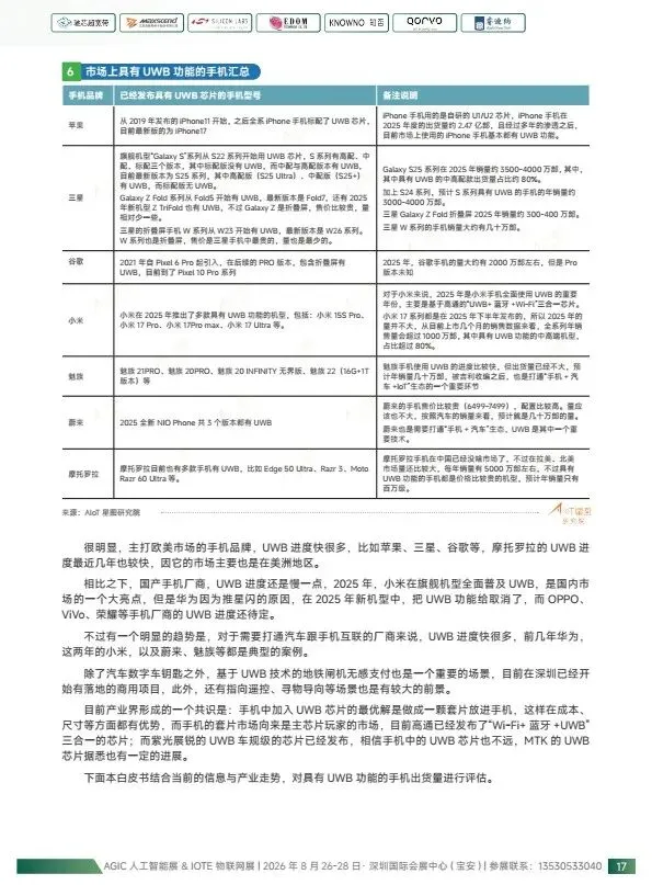
摘要:2026年成为中国高精度定位产业商用分水岭,行业打破“技术强、落地慢、价格高”的悖论,定位技术从单一“找位置”升级为通信+感知+定位的空间智能底座,成为AIoT时代的数字基础设施。本文系统梳理产业逻辑:详解UWB、蓝牙、星闪等主流技术,覆盖汽车、消费电子、低空经济等全场景,分析行业600亿市场规模与22.5%的年复合增速,为行业从业者提供参考。

















本报告共计:131页,受篇幅限制,仅展示部分内容。

如果想要获取完整版PDF文件,可通过以下两种方式获取:
方式一:
扫码登录牛喀网下载

方式二:
分享本文至朋友圈,至少获得20个赞
截图给“牛小喀”免费获取
扫码添加牛小喀👇👇👇









