
摘要:传感器是人形机器人“感知-决策-执行”工作流的核心底层硬件,确定性增量逻辑凸显,全球机器人传感器市场预计从2026年28亿美元增长至2036年79亿美元,十年复合增速10.9%。《人形机器人传感器深度报告》系统梳理产业格局:感知层3D视觉成为标配,国内3D视觉复合增速达25.73%;执行层六维力传感器2025年出货同比增510%,触觉传感器加速产业化。同时详解技术路线分化、国内外厂商竞争格局,为传感器行业、机器人从业者提供发展参考。














本报告共计:32页,受篇幅限制,仅展示部分内容。
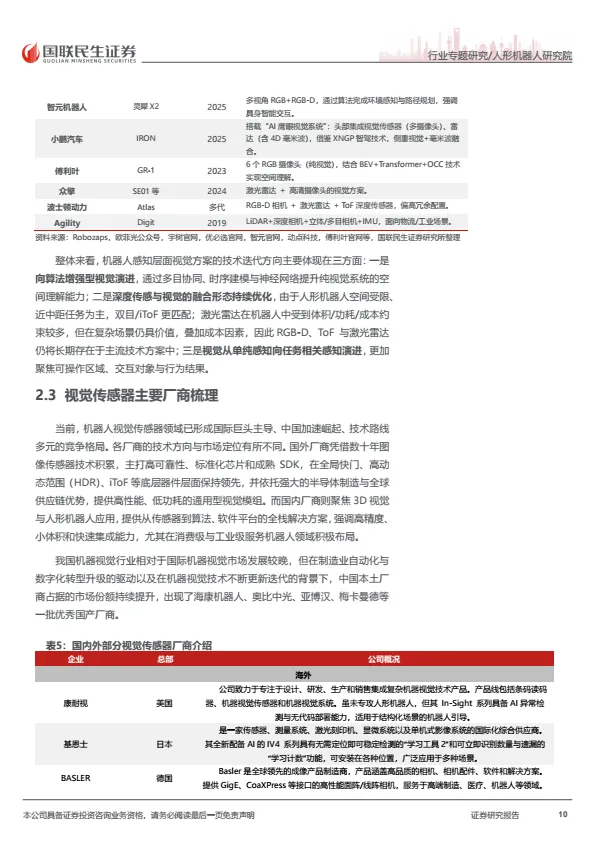
本站具身智能相关资料限时免费领取,可通过以下方式获取:
分享想要下载的文章至朋友圈,至少获得20个赞
截图给“牛小喀”免费获取

扫码添加牛小喀

点击“阅读原文”查看更多