核电行业作为未来能源体系的重要组成部分,正经历着技术迭代与战略升级的双重变革。技术层面,全球核电已从第一代实验性反应堆发展至第四代创新系统,其中第四代核能系统以高温气冷堆、熔盐堆及钠冷快堆为代表,聚焦于提升安全性、资源利用率及核废料处理效率。中国在这一领域表现突出,不仅实现了高温气冷堆的商业化示范运营,还在钠冷快堆、熔盐堆等方面取得突破,引领全球第四代核电技术发展。同时,小型模块化反应堆(SMR)作为另一技术焦点,以其灵活部署、高安全性及模块化建造优势,成为科技巨头及新兴市场关注的热点,预计到2050年将占据全球核电市场的显著份额。
核电行业的发展不仅关乎能源结构的优化,更是国家能源安全与经济转型升级的关键力量。在全球应对气候变化的背景下,核电以其低碳、稳定、高效的特性,成为减少温室气体排放、保障能源供应安全的重要选项。中国作为核电大国,通过“十四五”与“十五五”规划的连续布局,不仅加速了核电项目的审批与建设,还明确了核聚变能等未来能源的前瞻布局,展现出强烈的国家战略意图。产业链层面,中国已构建起完整的核电产业体系,从上游的铀燃料供应到中游的设备制造,再到下游的电站运营与核废料处理,形成了高度协同的产业生态。随着政策支持力度的加大及市场机制的完善,核电行业正步入高质量发展新阶段,其长期盈利稳定性与高成长性有望推动行业估值重塑,吸引更多资本与科技力量的涌入。























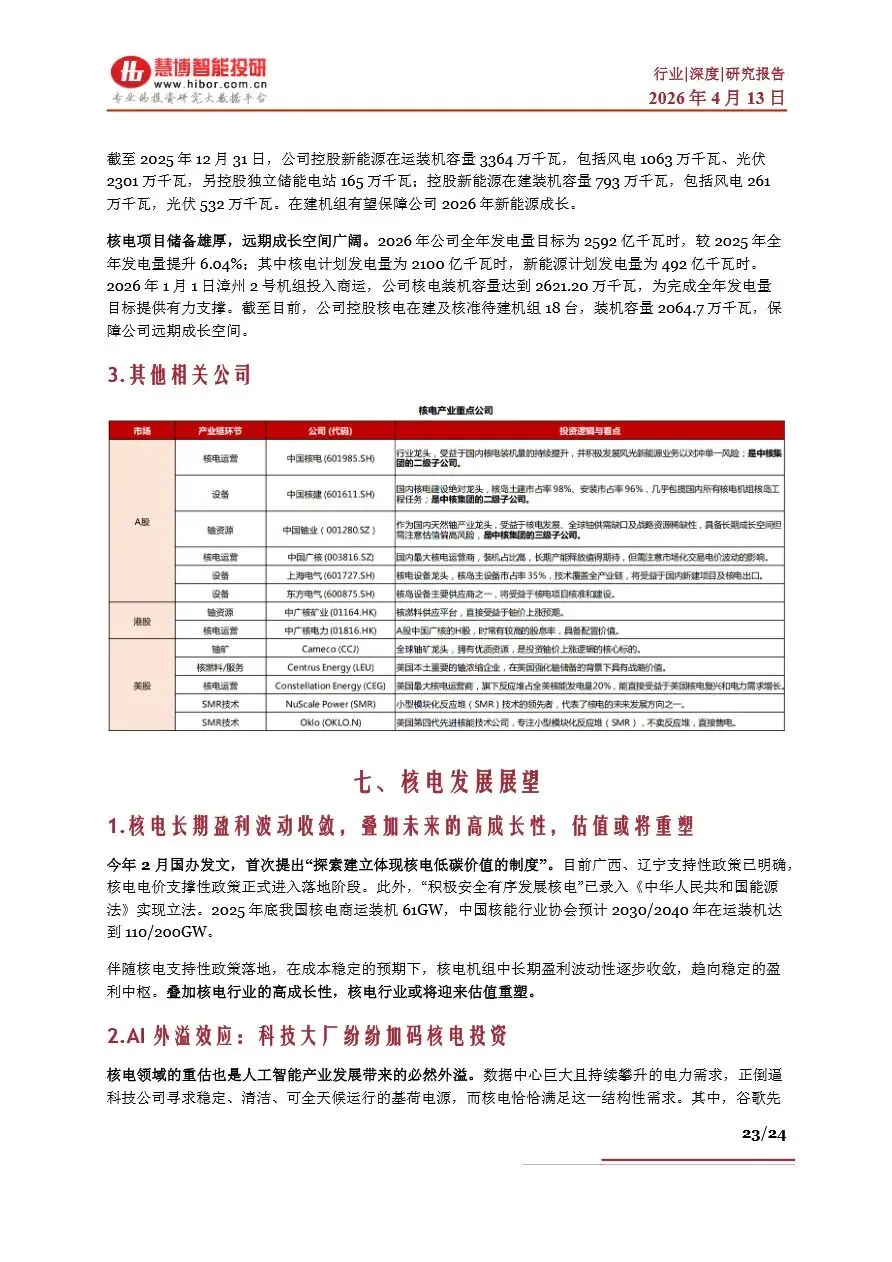
核电行业深度:技术演进、发展意义、发展展望、产业链及相关公司深度梳理
1、2026年中国大豆市场情况及成本收益分析简报-农小蜂.pdf
2、2026年重塑中国创新药“出海”格局:趋势、挑战与供应链路径白皮书.pdf
3、供应链专题分析报告:霍尔木兹扼住了谁的咽喉.pdf
4、固定收益专题研究:供给收缩改善,需求结构分化,可转债格局演变与应对.pdf
5、贵金属行业深度报告:滞胀周期中的黄金价格运行节奏回顾.pdf
6、海上风电行业海缆系列报告(一):“单30”引领深远海发展,海上风电万亿新赛道启航.pdf
7、核电行业深度:技术演进、发展意义、发展展望、产业链及相关公司深度梳理.pdf
8、互联网传媒行业深度报告:AI音乐,如何冲击当下的音乐行业与音乐市场.pdf
9、互联网电商25Q4业绩总结及26年展望:AI深度赋能电商,线上消费迎拐点.pdf
10、互联网行业SpaceX:重构万亿太空基建,定义下一代全球基础设施.pdf
11、华创医疗器械随笔系列14:Ambu经营更新:全球一次性内窥镜龙头进入发展新阶段.pdf
12、化学品50:2026补充分析:农业化学品、油漆、涂料、工业气体、食品香精与香料排名.pdf
13、计算机行业:国产算力调度运营的机会.pdf
14、交通运输行业深度报告:物流出海之快递空间,强经济、快渗透、正循环.pdf
15、焦化行业动态报告:从焦炭到焦化,高油价下焦化副产品利润具备高弹性.pdf
16、清华大学:2026 GEO(生成式引擎优化)研究报告.pdf
17、赛迪智库:2026工业智能体进展情况、挑战与趋势研究报告.pdf
18、中再寿险:2026健康医疗大数据赋能商业保险应用研究报告(精编版).pdf
本平台只做公开内容的整理分析分享,内容来源于网络,仅供参考,不构成任何建议,版权归原撰写发布机构所有,所有内容通过公开合法渠道获得合理引用,如涉及侵权,请及时联系我们删除;如对内容存疑,请与撰写、发布机构联系。
