×

【研报330】2025年度智能车载HUD产业盘点报告:舱驾融合下的技术演进与格局

wang wang 发表于2026-04-22 12:14:29 浏览1 评论0

抢沙发发表评论

【研报330】2025年度智能车载HUD产业盘点报告:舱驾融合下的技术演进与格局

 

本报告提供限时下载,请查看文后提示

以下仅为报告部分内容:

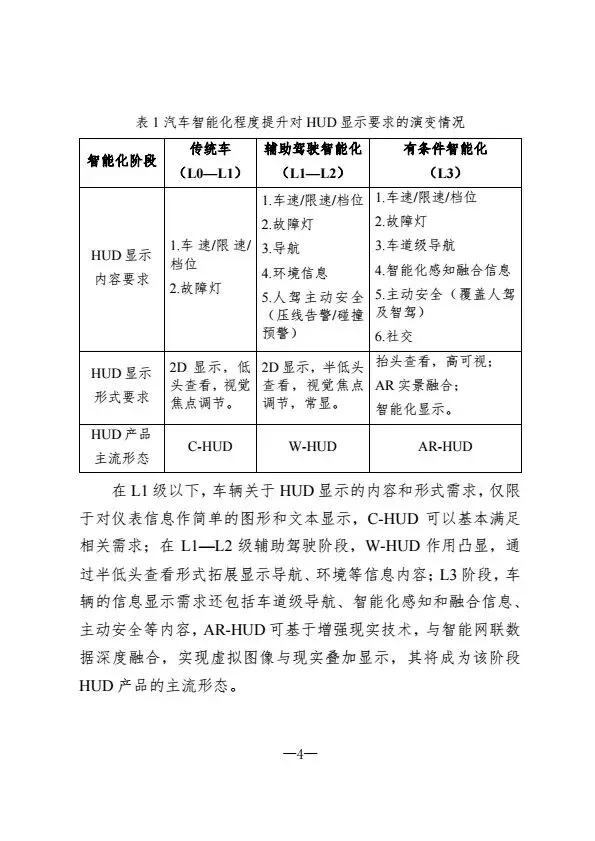
摘要:2025年智能车载HUD产业迎来关键拐点,1-9月国内乘用车HUD装配率达18.5%,跨过16%的“跨越鸿沟”临界点,正式进入规模化扩张阶段。报告全面复盘年度产业趋势:W-HUD加速向中低端车型渗透,2025-2029年复合增速19%;AR-HUD迎来爆发,1-9月装配量同比增69.3%,未来四年复合增速超45%,成为自主新能源品牌的核心竞争力。技术上,LCoS硅基液晶快速替代传统方案,成为AR-HUD主流显示技术,光波导等光学技术持续突破,舱驾融合下产品价值持续提升。本报告为行业从业者、投资者提供年度复盘与决策参考。

本报告共计:25页,受篇幅限制,仅展示部分内容。

如果想要获取完整版PDF文件,可通过以下两种方式获取:

方式一:

扫码登录牛喀网下载

方式二:

分享本文至朋友圈,至少获得20个赞

截图给“牛小喀”免费获取

扫码添加牛小喀👇👇👇

往期精彩