航空发动机作为现代工业的璀璨明珠,其市场正迎来前所未有的发展机遇。在全球范围内,GE、PW、RR等少数巨头垄断了大部分市场份额,但国内市场正通过自主研发和技术创新加速追赶。预计未来全球航空发动机市场规模将以每年8.9%的速度增长,到2033年将达到1585.7亿美元。国内市场方面,随着“十五五”期间国产商用大飞机的批产和航空发动机自主可控的推进,我国将迎来航空发动机市场的重大发展机遇,预计未来二十年新机交付对应的发动机市场规模将超过2.6万亿元人民币,为产业链上下游企业提供了广阔的发展空间。
航空发动机产业链涵盖了从原材料到总装的全过程,其中高温合金、钛合金等关键原材料以及叶片、盘轴、机匣等核心零部件的制造是产业链中的高价值环节。随着航空发动机技术的不断进步和维修后市场的兴起,航发控制系统、限寿件及具备消耗属性的环节将迎来新的增长点。国内企业如航发动力、航发科技、航亚科技等通过技术创新和市场拓展,逐步在航空发动机领域占据一席之地。同时,随着全球航空发动机市场的持续增长和国内市场的不断扩大,这些企业有望受益于行业增长的红利,实现业绩的稳步提升。此外,商用航空发动机的自主可控进程加速,也为国内企业提供了新的发展机遇和挑战。






























航空发动机行业深度:市场机遇、趋势前瞻、产业链及相关公司深度梳理
1、2026年OpenClaw蓝皮书-杨彧鑫AI.pdf
2、2026年中国新型储能领域创投分析报告.pdf
3、当前经济与政策思考:看多中国经济的核心理由(二),资金流动(以及全球资本再平衡).pdf
4、电力设备行业深度报告:电新行业:储能、锂电、海风高景气,长期配置价值凸显.pdf
5、电子玻纤布深度研究报告:算力基石催化高端需求,供需错配开启上行周期.pdf
6、电子行业深度报告:超节点系列报告一:国产超节点方案量产元年,看好以太网成为主流技术路径.pdf
7、非金属建材行业研究:瓶片新材料,供需两旺、补库启动、出海替代.pdf
8、覆铜板CCL行业深度报告:AI驱动覆铜板向M9M10迭代,CCL产业链蓬勃发展.pdf
9、公用事业行业:核电重启“业绩成长+估值提升”双击.pdf
10、光模块设备行业深度:光模块需求爆发,驱动设备进入发展快车道.pdf
11、光模块行业深度(二):CPO商业化节奏探讨及结构件拆解.pdf
12、国防军工行业深度研究:AI浪潮驱动海外燃机需求井喷,国产两机赛道有望估值重塑.pdf
13、国际政治对经济与资产影响(三):为什么全球地缘风险升温?.pdf
14、海内外云厂商发展与现状(四):NeoCloud(新兴云)商业模式与业绩深度剖析.pdf
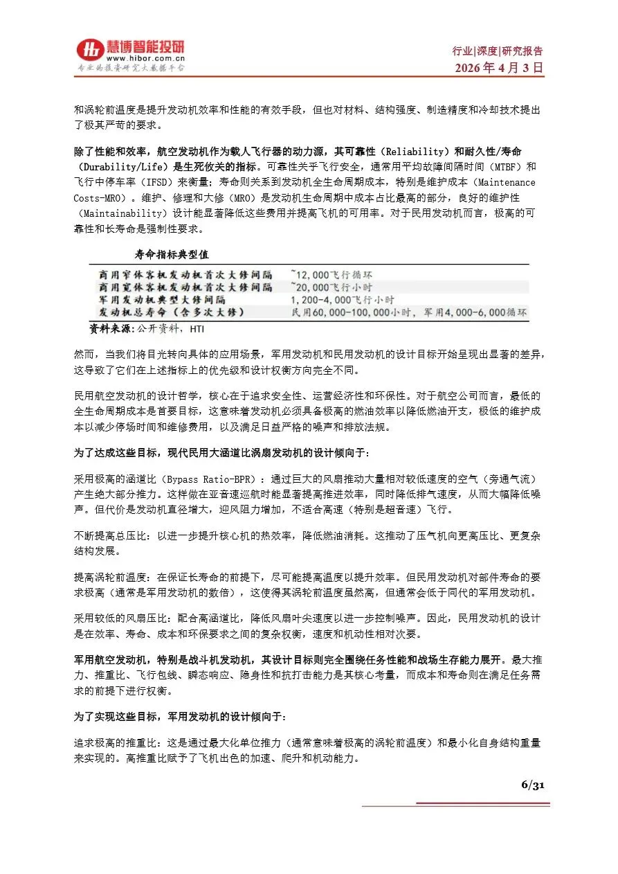
15、航空发动机行业深度:市场机遇、趋势前瞻、产业链及相关公司深度梳理.pdf
16、具身智能行业深度:驱动因素、市场空间、行业展望、产业链及相关公司深度梳理.pdf
17、易观分析:2026年中国GEO行业场景实践报告-金融行业.pdf
18、智能驾驶专题系列(二):技术路线逐渐清晰,高阶智驾迎来拐点.pdf
本平台只做公开内容的整理分析分享,内容来源于网络,仅供参考,不构成任何建议,版权归原撰写发布机构所有,所有内容通过公开合法渠道获得合理引用,如涉及侵权,请及时联系我们删除;如对内容存疑,请与撰写、发布机构联系。
