



2026年,头部六省继续将扩大内需置于重要位置,但政策导向出现明显变化。一是扩大内需的方向,由2025年侧重“稳增长、扩总量”,转向更加注重“拓展增长空间、挖掘经济潜能”的中长期结构优化;二是政策思路由需求侧发力转向供需协同推进,更强调以供给升级和场景创新带动需求释放。扩大内需正从“规模优先、需求主导”的短期刺激,逐步成为“效益优先、供需协同”的中长期增长动力。
来源:招商银行研究
作者:韩剑 程春晓

扩大内需是保持我国经济持续健康发展的基本立足点和长期战略方针。党的二十届四中全会将“有效需求不足”列为当前面临的重要风险挑战,2025年中央经济工作会议进一步指出国内经济运行呈现“供强需弱”的阶段性特征。进入“十五五”开局之年,经济大省在稳增长中的“压舱石”作用更加凸显。2026年各地经济增长目标普遍趋于稳健,扩大内需的重要性进一步提升。
本文聚焦广东、江苏、山东、浙江、四川、河南六个经济大省,对2026年政府工作报告中关于扩大内需的政策部署进行系统梳理与比较,从头部省份的重点举措观察地方政府扩大内需的政策方向与发力重点。
01
2025年内需情况回顾与2026年政策基调
(一)总体回顾:消费第一省易主,投资承压下呈结构性增长
商品消费方面,2025年头部六省实现全年社会消费品零售总额【注释1】23.2万亿元,占全国比重达到46.3%,较2021年占比提升1.3个百分点,内需增长“稳定器”作用不断增强。其中,江苏首次实现对广东的反超,以46394亿元规模成为社零第一大省。在增速方面,六省中山东、四川、河南增速超过5%,山东是唯一一个增速超过目标的省份,苏、浙、粤增长情况不及年初目标。从2026年的增长目标来看,广东、河南更为激进,目标较2025年进一步上调,其中河南设定了7%的增长目标,在六省中最高;四川下调目标1个百分点至6%,江苏、浙江下调目标0.5个百分点至5%。
服务消费越来越成为居民的消费重点。与2019年【注释2】相比,我国2024年服务消费【注释3】占居民人均消费支出比重提升2.2个百分点。头部六省中,广东、浙江、山东、四川的服务消费占人均消费支出的占比较2019年分别提升1.0、2.2、2.3、2.8个百分点,江苏保持持平,河南下降1.1个百分点。
固定资产投资方面,仅河南表现为正增长,其余各省固定资产投资规模均有所下降。具体到细项来看,各省呈现出结构性增长,资源配置结构有所优化。广东工业和服务业投资分别下降14.4%和18.9%,政策主导下设备更新、技术改造投资均实现增长,软件和技术服务业投资大幅增长24.9%;江苏设备购置投资较快增长,增速达到9.1%;浙江制造业投资增长6.2%,高技术产业投资增长8.5%;山东技改投资增长5.3%;四川工业投资增长7.3%;河南各项投资指标均表现较优,其中制造业投资增速达到12.3%。
图1:头部六省2021—2025年社零规模(亿元)
资料来源:企业预警通,招商银行研究院
图2:六省2024年与2019年服务消费结构对比
资料来源:企业预警通,招商银行研究院
表1:头部六省2025年社零与投资增长情况

资料来源:六省政府工作报告,招商银行研究院
注:2026年目标若高于2025年目标,标红色;若低于2025年目标,标绿色。
(二)政策基调:从短期需求主导到“供需协同发力”
2026年,头部六省均将“扩大内需”摆在政府工作报告的重要位置。从政策表述上,我们可以观察到2026年的扩内需思路与2025年相比有两个关键变化。
一是从短期稳增长托底转向中长期的结构性优化。2025年,各省政策表述更多围绕“全方位扩大内需”“稳住经济大盘”,体现外需不确定与周期修复下的稳增长导向。相比之下,2026年政策表述更多强调“拓展内需增长新空间”“挖掘经济潜能”“做强内需主动力”,意味着内需的定位从追求短期增量,转向更为中长期的结构发力抓手,提升经济增长的可持续性与韧性。
二是从需求主导转向强调供需协同发力。破解供强需弱矛盾,供需两侧要相互配合、协调推进。2026年各省对“供需协同”的要求明显强化。广东提出“供需高水平动态适配”,将内需具体表述为“有潜能的消费、有需求的生产、有效益的投资”;山东、四川均强调“统筹促消费和扩投资”,扩大优质产品和服务供给。这表明扩大内需更注重以供给升级和场景创新牵引需求、以需求变化倒逼供给优化,推动消费和投资良性互动。
总体而言,六省扩大内需的政策释放出清晰信号:经历2025年“扩总量、稳预期”的政策冲刺后,扩大内需正从“规模优先、需求主导”迈向“效益优先、供需协同”,主战场正从财政补贴驱动的短期刺激转向制度改革、产业升级驱动的中长期动力重塑。
表2:六省政府工作报告中扩大内需的重要工作部署
资料来源:招商银行研究院
02
如何促消费:补生态、建场景,完善服务供给
(一)政策纵深化:从扩围增量到提质增效
“两新”政策是当前政府提振消费、促进内需的核心抓手,国务院于2024年3月印发《推动大规模设备更新和消费品以旧换新行动方案》,正式确立了政策框架。2025年,“消费品以旧换新”的工作重点在于扩围增量,通过3000亿元超长期特别国债提供资金支持,大幅提高补贴标准、扩大补贴范围,惠及人数3.6亿人次,累计带动商品销售额超过2.6万亿元。头部六省中,浙江累计带动销售额超3000亿元,居全国首位;广东、江苏紧随其后,分别达2642亿和2300亿元。总体来看,浙江的政策带动消费最为明显,四川、江苏的政策乘数效应最强,河南的政策落实情况仍有优化提升空间。
2026年政策更聚焦于提质增效,主要有三大变化。一是从补产品延伸至补生态。广东、山东、河南提出要落实居民增收计划和个人消费贷发放、完善职工带薪错峰休假、加强消费者权益保护等,通过完善标准、提高“得补率”来健全消费生态,进一步放大政策的杠杆效应。二是从补购买转向补使用。例如江苏和浙江推出家电能源效率动态补贴,广东探索新能源汽车充电费用返还机制,真正将政策红利延伸至消费全生命周期。三是从促消费到促循环。以投资促进消费,如广东着力构建与电动车保有量、出行量相适应的停和行的设施,通过便利化设施建设,进一步实现需求潜力释放。
表3:2025年头部六省“两新”政策带动消费情况对比
资料来源:招商银行研究院,杠杆倍数为测算结果
(二)消费场景化:从实物消费到体验消费
我国消费结构正从商品为主转向“商品+服务”并重。场景消费通过把消费行为嵌入具体生活场景,可以通过“内容+空间+服务”三位一体模式激发服务消费潜能,带动体验型服务消费(文旅、餐饮、演艺、赛事、展会等),具有明显的消费放大效应。
以文旅体育场景为例,六省大力发展“票根经济”,通过以赛促旅、以演带消,打造沉浸式、融合式、体验式旅游场景。粤、苏、川通过举办重大赛事、大型演出,提升对跨省游客的吸引力。广东全运会首次实现粤港澳“一事三地”,直接带动消费662亿元,拉动全年体育用品收入增长28.6%;江苏“苏超”累计共举办16轮比赛,仅前6轮赛事就带动旅游、出行、餐饮、住宿等多场景收入380亿元;四川打造演艺经济高地,成都2025年举办大型演唱会134场、营业性演出3万余场,直接带动综合性消费超63亿元,跨省游客占比超过40%,音乐产业产值突破630亿元。鲁、浙、豫通过举办区域性赛事或乡村联赛,激发下沉市场消费潜力。山东打造“好运山东”品牌,举办日照篮球联赛(RBA)和潍坊足球联赛(V超)等地方性赛事,实施“体育+农业+旅游”模式,带动地方农产品产销协同;浙江、河南通过举办“浙BA”“豫BA”乡村篮球赛,带动县域和乡镇消费潜力释放。
2026年各省继续把服务消费作为工作重点。各省均提出要拓展新业态新模式新场景,把赛事演艺、首店首发首秀等作为重要抓手。可重点关注广东的“后全运经济”长尾效应,江苏的“苏超2.0”,浙江的“人工智能+”场景。此外,四川、河南提出开展消费新业态新模式新场景试点城市建设,成都、绵阳、南充、郑州、洛阳等城市或将迎来新机遇。
表4:头部六省典型场景消费及2026年重点
资料来源:招商银行研究院
(三)人群精准化:满足代际差异化服务需求
当前,人群画像的精准捕捉成为激活内需的关键支点。我们可以根据人群的年龄结构、消费能力、消费意愿和消费模式将其分为Z世代(18-30岁)、“三明治”一代【注释4】(30-60岁)、银发族(60-75岁)和高龄老人(75岁+)四类。
根据莫迪利安尼的生命周期假说,收入通常在中年阶段达到巅峰,但人们通常会平滑一生中的消费支出,在不同年龄阶段保持生活水平的相对稳定。因此,年轻群体和银发群体的消费通常会高于其收入,而中年群体的消费会低于其收入。从我国的人群消费模式来看,中年群体的消费模式更多体现为代理消费,他们通常受到子女养育、父母养老和房贷、车贷等家庭刚性支出的约束,是“两新”政策的主要受众;Z世代的悦己型消费倾向更高,虽然收入水平相对较低,但消费意愿强烈,且乐于尝试新鲜事物,是新消费新场景新业态的主要受众。银发族对改善型服务的消费倾向较高,他们通常处于退休初期的“黄金十年”,更愿意在旅游、社交、老年教育等体验型服务上投入。而对于75岁以上的高龄老人,适老化改造、康养、医疗等基础型消费是其需求的重点。
图3:消费与储蓄的生命周期理论
资料来源:Scott A. Wolla,"Smoothing the Path: Balancing Debt, Income, and Saving for the Future”, Federal Reserve Bank of St. Louis,招商银行研究院
表5:不同年龄层人群消费模式
资料来源:招商银行研究院
近年来,银发族的消费需求成为政府的关注重点,六省的相关政策也体现出两大变化。一是从点状需求向产业经济转型。广东明确支持广州、深圳、佛山等地建设银发经济产业园,打造高水平产业集聚区。浙江于2024年在全国率先设立了省级银发经济产业园。四川制定银发经济重点产业发展规划,提出要建设形成银发经济重点产业体系【注释5】。二是大力推进银发经济数字化转型。推广人工智能在银发消费场景中的深度渗透,如浙江推动“银发乐网”工程,并开发了人工智能等老年教育课程,广东和山东试点推广智慧养老社区,四川建设老年友好型直播电商基地等。
此外,由于人口年龄结构和收入水平、城乡分布存在较大差异,各省在工作报告的相关表述各有侧重。例如,广东的年龄结构较为年轻,老人占比仅10.2%,在全国仅高于西藏、新疆,年轻人群占比高,因此在政府工作报告的相关表述中,重点提出发展改善型消费,如宠物经济、动漫周边、低空消费等。江苏的老龄化在全国仅低于东北三省,65岁以上人口占比高达18.8%,报告中主要提到要提供康养服务、适老化用品以满足基础型消费需求。山东本地居民占比高,通常以“家族式消费”为纽带,居家养老是重点。河南作为劳动力流出大省,县域留守的“一老一小”规模庞大,基础型服务需求旺盛,报告中重点强调要提供养老、家政等基础型服务供给。
表6:六省人口年龄结构特征及工作报告相关内容

资料来源:CEIC,招商银行研究院
注:65岁以上老人占比采用数据为2024年常住人口数据,全国平均数值为15.6%
03
如何扩投资:重效益、优结构,强化民间资本参与
投资方面,六省2026年的政策方向可以归纳为三个显著的共性趋势:一是投资目标从“扩大规模”转向更强调“投资效益”;二是投资结构明显向新型基础设施和产业端升级;三是在投融资机制方面,更加关注政府投资与民间资本协同。
(一)投资目标:强调投资质量、效益和可持续性
全国各省份普遍淡化固定资产投资增速的量化目标,头部六省中仅广东、河南设定 “5% 左右” 的增长区间。当前,我国正面临投资动能减弱,投资增长阶段性承压的问题。2025 年,全国固定资产投资同比下降 3.8%,制造业、基建、房地产开发投资三大支柱均表现偏弱,投资增长整体面临较大下行压力。头部六省中,仅河南2025年固定资产投资增速实现正增长。
表7:六省政府工作报告中固定资产投资、重大项目与投资额目标
资料来源:招商银行研究院
图4:全国固定资产投资(不含农户)同比增速
资料来源:国家统计局,招商银行研究院
图5:头部六省固定资产投资增速

资料来源:企业预警通,招商银行研究院
从六省政府工作报告的表述来看,“有效投资”“投资效益”“项目质量”等成为核心关键词。与前一年相比,2026年六省继续以“扩大有效投资”为主线,在保持较高投资强度的同时,更加突出项目质量、投资效率和重大项目的“全链条转化效率”。广东、江苏、浙江、河南均提出要整治 “内卷式”竞争,避免低价竞争、同质化扩产和盲目上马项目。这一政策导向表明,各省正在从过去依赖要素优惠和规模扩张的投资模式,转向更加注重资源配置效率和结构优化的高质量投资体系。
2026年政府工作报告还增加了对投资可持续性和长期增长能力的具体要求。3月5日发布的国家《政府工作报告》中明确提出,“统筹用好各类政府投资资金,支持工作基础较好的地方探索编制全口径政府投资计划,加强项目资金监管,坚决防止低效无效投资”。这一表述体现了党的二十届四中全会对政府投资“提高投资效益”的相关要求。从具体区域来看,广东、山东、四川三省在政府工作报告中,均提出探索“编制全口径政府投资计划”,以加强政府投资的统筹管理;浙江、四川政府工作报告中还提出“强化项目全生命周期管理”,表明政府投资管理逐步从短期政策工具转向长效制度安排。
“十五五”期间,加强“政府投资全过程管理”将成为政府投资改革的重要方向。围绕这一要求,政府投资管理的数字化和信息化建设、项目全生命周期管理平台,以及政府投资基金与专项债协同运作等领域,有望成为政策关注的重点。
表8:六省政府工作报告中投资相关表述
资料来源:招商银行研究院
(二)投资结构:新基建、产业与“投资于人”成为新增量
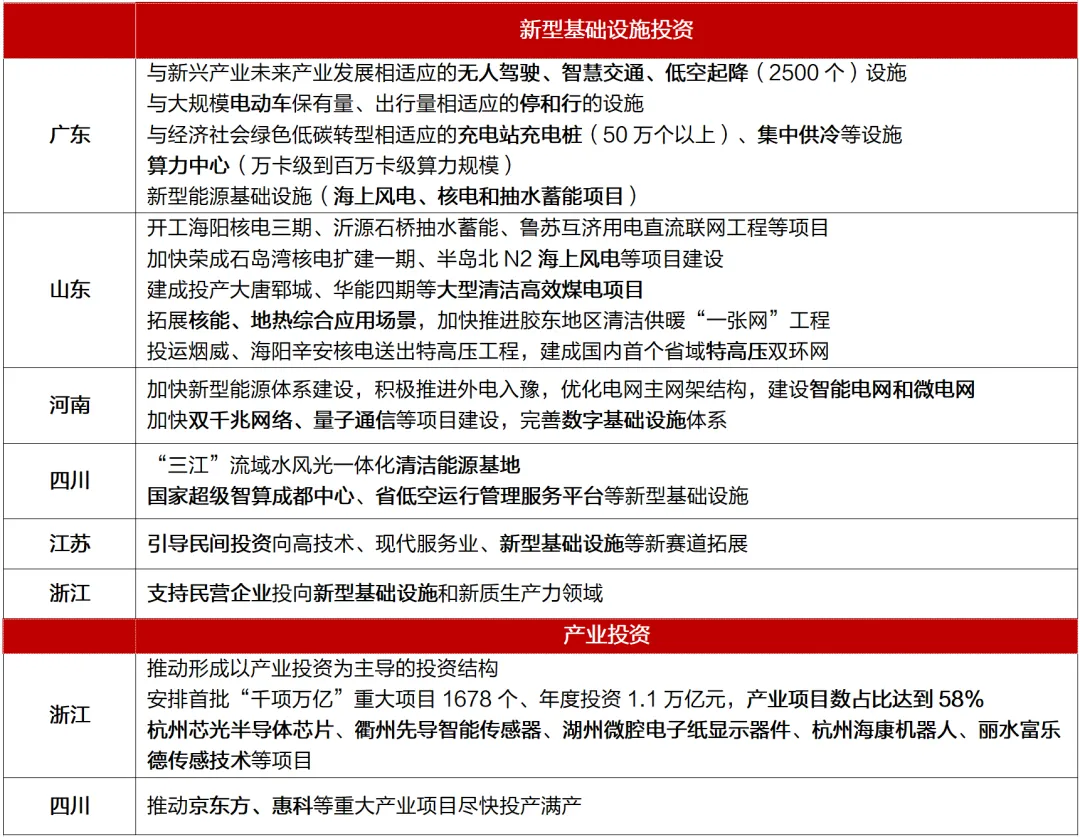
各地投资结构正在出现明显调整,新基建成为稳投资的重要增量来源。2026年,六省投资仍由“基建托底”,普遍强调以重大项目为抓手,加快交通、能源、水利及新型基础设施等领域建设。与上一年相比,政府工作报告中涉及新型基础设施的投资表述明显增多,多省提出完善新型能源基础设施和数字基础设施体系,并将清洁能源、数字通信网络、算力中心、低空基础设施等领域作为重点方向。其中,广东明确提出“适度超前建设新型基础设施”,着力为数字经济和未来产业发展构建关键底座;江苏、浙江则将新型基础设施作为激发民间投资的重要载体,通过引导社会资本参与基础设施建设,推动基础设施投资模式由“政府主导”逐步向“政府引导+市场化投资”转变。
产业投资在各省重大项目中的权重也明显提升。浙江在这一方面最为突出,2026年安排的首批重大项目中,产业项目数占比达到58%;并提出全年招引总投资亿元以上重大产业项目3000个以上,通过产业链招商和平台招商加快产业集聚。四川则围绕“有根产业、有效投资、有持续税源”项目,推动京东方、惠科等重大产业项目尽快投产满产。
此外,头部大省还将投资重点进一步延伸至“人的全面发展”,推动形成投资与消费良性互动的增长模式。广东、山东均提出“提高民生类政府投资比重”,将更多财政资金和公共资源投向教育、医疗、养老等民生领域,通过优化公共服务供给释放居民消费潜力。浙江、四川则明确提出,“扩大优质商品和服务供给”,突出高能级市场主体培育、高品质产品供给、高效能机制建设。
表9:新基建、产业投资成为稳投资的重要增量来源
资料来源:招商银行研究院
总体来看,在投资规模整体承压的背景下,头部六省在投资领域“基建托底、产业发力,结构持续优化”的趋势更加明显。各省在扩大有效投资的同时,更加注重通过优化消费供给和提升公共服务水平,推动投资与消费相互促进,形成更加可持续的内需增长动力。政府投资的功能也从单纯稳增长工具,逐步转向培育新产业、构建数字基础设施和提升区域长期发展动能的重要抓手。
(三)投融资机制:强化民间投资带动
面临现阶段有效投资不足的问题,激发民间投资活力,成为地方稳投资的重要政策方向。但民间投资波动性大、周期性强,受制度环境、要素保障、预期信心等因素影响明显。2022年以来,我国民间投资增速持续低于全国固定资产投资增速。尤其是2025年,我国固定资产投资出现了罕见的负增长,比上年下降3.8%,其中民间固定资产投资比上年下降6.4%,民间投资占固定资产投资的比重处于2012年以来的最低点。与此同时,以民间投资为主的制造业投资也增长乏力,增速仅为0.6%。
图6:民间投资增速持续低于全国固定资产投资增速
资料来源:WIND,招商银行研究院
2026年,政府工作报告将有效激发民间投资活力摆在稳投资、促增长的重要位置,明确提出“落实促进民间投资的政策措施,完善民营企业参与重大项目建设长效机制,引导民间投资向高技术、现代服务业等新赛道拓展”。头部六省也从市场准入、重大项目参与、要素保障等多方面进行政策部署。
一是放宽市场准入,扩大民间资本参与空间。广东提出“积极支持民间资本参与所有可能的行业、领域和项目投资、建设、运营”,并鼓励社会资本参与养老服务体系建设,拓展民间投资新的应用场景。浙江强调严格实行“非禁即入”,有效降低市场准入门槛。四川提出破除隐性壁垒,营造公平环境,“让民营企业公平参与竞争、平等获得资源、充分享有机会、放手创新创造”。整体来看,各省正通过制度性安排扩大民营资本进入基础设施、公共服务等领域的空间。
二是扩大重大项目参与度,引导民间资本进入重点产业领域。新一轮科技革命和产业变革不仅提供了极其难得的历史机遇,而且正催生新的投资需求,拓展新的投资增长空间。浙江提出全年向民间资本推介重大项目100个以上,并明确民间资本参与海上风电、核电等重大项目参股比例不低于10%,支持民营企业投向新型基础设施和新质生产力领域。江苏提出完善民企参与重大项目建设的长效机制,引导民间投资向高技术、现代服务业、新型基础设施等新赛道拓展。四川则通过政府和社会资本合作新机制,引导民间资本参与重大工程建设。
三是强化要素资源保障,提升民间投资项目落地能力。民营企业投资通常面临权益保障、创新支撑不足、投融资支持不足等堵点卡点,多个省份通过财政金融协同政策改善企业融资条件。浙江提出“专项产业基金、新增能耗指标和新增工业用地支持民间投资项目比重不低于80%”,为民间投资提供较为明确的资源支持。河南提出优化实施服务业经营主体贷款、设备更新贷款、中小微企业贷款等贴息政策,进一步降低企业融资门槛和成本。江苏则通过盘活存量资产、推进基础设施REITs示范项目等方式拓宽社会资本参与渠道,提高投资资金循环效率。
总体来看,2026年各省投融资政策,从过去地方稳投资更多依赖专项债、预算内投资等阶段性政策工具,逐步转向“财政资金引导+社会资本参与+资本市场退出”的投融资体系建设。展望“十五五”时期,随着基础设施REITs市场进一步发展以及民间投资参与机制的持续优化,社会资本在基础设施和产业投资中的参与度有望持续提升,从而为扩大有效投资提供更加稳定和可持续的资金来源。
04
业务启示:重点关注“四新”方向
未来业务布局可重点关注“四新”方向,即新消费场景、新型基础设施建设、新产业投资,以及民间投资扩围的新机遇。
注释
1、社会消费品零售总额包含了商品贸易(占比高)和餐饮服务消费(占比低),不含其他服务消费,由于各省未公布2025年的细项数据,此处用这一指标拟合商品消费。
2、住户调查的消费支出最新数据更新到2024年,此处为减少疫情对服务消费的扰动,选取2019年作为基期。
3、我们用人均消费支出中的交通通信、教育文化和娱乐、医疗保健、其他用品及服务(主要为住宿、美容、金融、咨询、中介等)加总值来拟合服务消费,不包含居住(主要为房租)和生活用品及服务(主要为各类家电、家具、日用品)。
4、指同时要照顾父母、孩子的一代人。
5、四川提出要大力发展康复辅具产业、创新发展智慧养老产业、突破发展老年生物医药产业、加快发展抗衰老产业、提升发展老年中医药产业。

投稿、商务合作,可联系:xcf@stcn.com

- END -
本文所提及的任何资讯和信息,仅为作者个人观点表达或对于具体事件的陈述,不构成推荐及投资建议,不代表本社观点。投资者应自行承担据此进行投资所产生的风险及后果。
《新财富》杂志3月号
《茅台大考》

(点击下方图片可直接购买,下单请备注邮箱)

