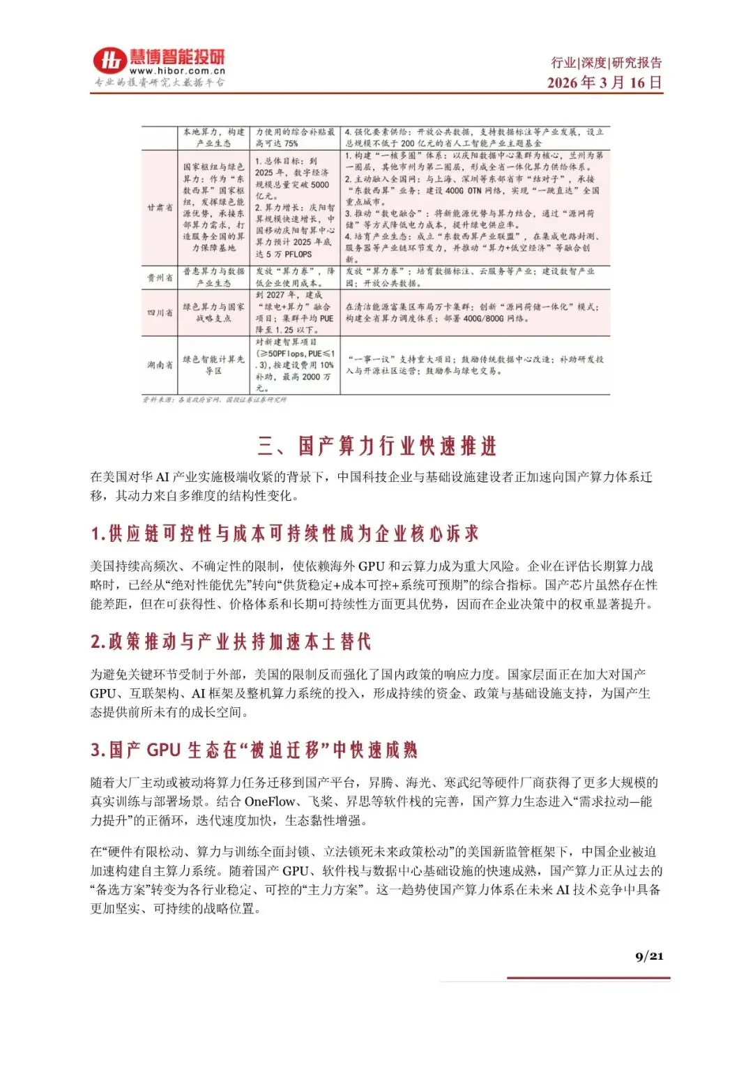
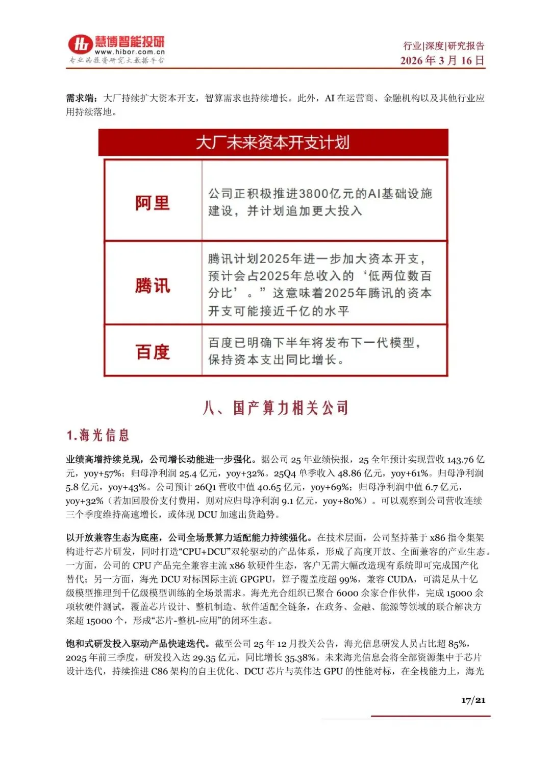
国产算力行业正迎来前所未有的发展机遇,这主要得益于外部压力与内部需求的双重驱动。面对美国对高端AI芯片的出口管制,中国科技企业加速寻求算力自主可控的替代方案,推动国产算力产业链快速迭代升级。同时,国内大型语言模型技术的飞速进步和AI应用的爆发式增长,进一步点燃了对高性能计算的需求,促使国产算力市场规模持续扩大。国家政策层面也将国产算力发展提升至国家战略高度,通过“东数西算”等国家级工程优化资源布局,构建系统性政策支持体系,为国产算力的广泛部署奠定坚实基础。
国产算力行业的快速发展不仅体现在市场规模的扩大上,更在于技术突破和产业生态的完善。在硬件层面,华为昇腾、海光信息等头部厂商聚焦高端算力硬件的自主突破,形成全场景适配能力;第二梯队厂商如百度昆仑芯、燧原科技等则在细分领域实现差异化突破,共同构建起覆盖全场景、全算力层级的自主化产业生态。在软件层面,国内厂商通过CUDA生态兼容、自主软件栈研发和独立生态构建三大路径,逐步突破海外技术封锁,提升国产算力的利用效率。此外,随着液冷技术的成熟和智算中心的大规模建设,国产算力在能效和运维服务方面也取得了显著进步,为行业的可持续发展提供了有力支撑。




















国产算力行业深度:驱动因素、政策支持、产业进程、突破方向及相关公司深度梳理
1、AIDC电源革命正式开启,电源主机、储能、功率半导体、核心部件四大方向共振.pdf
2、安永:2026推进AI部署蓄力创新浪潮研究报告.pdf
3、边缘计算社区:2026年OpenClaw+AI从聊天到行动,下一代人工智能助手白皮书.pdf
4、国产算力行业深度:驱动因素、政策支持、产业进程、突破方向及相关公司深度梳理.pdf
5、国防军工行业空天系列:星舰量产驱动学习曲线重现,降本规模有望重新定义全球物流.pdf
6、航空行业框架报告:供需改善确定性增强,航司业绩弹性可期.pdf
7、基础化工行业深度报告:AI发展驱动PCB升级,上游材料迎发展良机.pdf
8、计算机行业Token出海专题报告国产模型抢占市场IDC需求迅速扩张.pdf
9、九章云极DataCanvas:2026年OpenClaw新手入门宝典.pdf
10、脑机接口系列报告:Neuralink带来的启示.pdf
11、奇安信:2026年OpenClaw生态威胁分析报告.pdf
12、人形机器人行业专题报告7:“腕”与“踵”——商业化落地前夕,机器人的散热瓶颈.pdf
13、软饮料行业深度报告:复盘全球能量饮料龙头崛起之路,探究东鹏特饮未来五年成长空间.pdf
14、医疗行业AI专题报告(一):海外篇,长风破浪正当时,直挂云帆济医海.pdf
15、银行行业深度报告:存贷节奏错位下的银行配债持续性探讨.pdf
16、银行业2026年经营展望:择股篇-政策底迈向业绩底,绩优股领衔价值重估.pdf
17、纸浆模塑行业专题报告:下游需求高景气,中国企业引领全球扩张.pdf
18、中泰电子AI系列之国产算力:2026关注1-N放量.pdf
本平台只做公开内容的整理分析分享,内容来源于网络,仅供参考,不构成任何建议,版权归原撰写发布机构所有,所有内容通过公开合法渠道获得合理引用,如涉及侵权,请及时联系我们删除;如对内容存疑,请与撰写、发布机构联系。
