随着AI技术的迅猛发展,AIDC(人工智能数据中心)对电源系统的需求发生了深刻变化,推动AIDC电源技术向大功率、直流化、高压化方向迭代。研报指出,以英伟达、谷歌为代表的AI芯片厂商不断迭代升级其芯片的功率,从单芯片数百瓦跃升至千瓦级别,直接带动了单机柜功率的迅速增长,至2028年北美新增AI数据中心功率预计可达71GW。为应对高功率需求,AIDC电源系统正经历从交流供电向直流供电的转变,英伟达发布的800V供电白皮书明确了这一演化路径,同时OCP组织通过多批标准迭代确立了±400V的供电标准。SST(固态变压器)作为终极供电方案,被各阵营广泛认可,其通过电力电子变换器和高频隔离变压器实现高效、高功率密度的电能转换。此外,电源主机(PSU、HVDC、SST)、核心零部件(如固态断路器、CBU/BBU、DC/DC设备)及第三代半导体(GaN、SiC)等环节迎来增长机遇,成为投资热点。
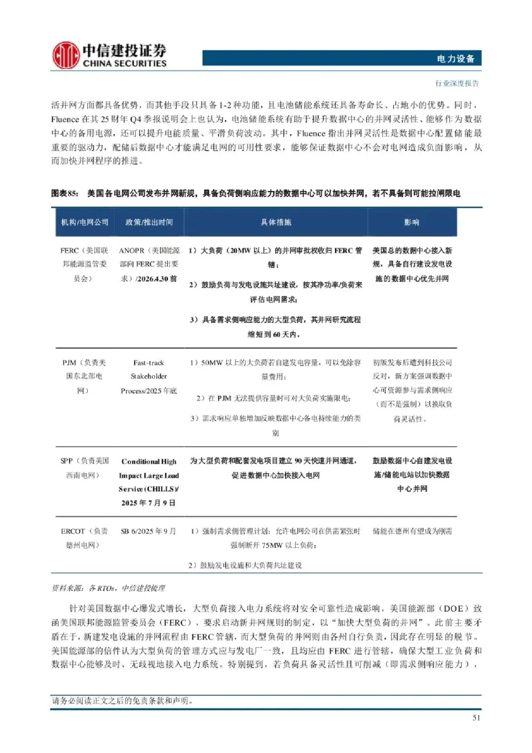
AIDC电源革命不仅体现在技术迭代上,更深刻影响了产业链格局和市场投资方向。研报详细分析了AIDC电源系统的四大投资方向:一是电源主机环节,包括PSU、HVDC、SST等,这些设备价值量集中、技术壁垒高,是电源系统的核心组成部分;二是电站级储能系统,随着北美电网公司对数据中心并网要求的提高,储能成为解决电力缺口和并网危机的关键选择;三是核心零部件,如固态断路器、CBU/BBU、DC/DC设备等,这些新增环节在直流供电系统中不可或缺,具备较大增长弹性;四是第三代半导体材料,如GaN、SiC,它们是实现高电压、高效率、高变比输出的关键,广泛应用于PSU、HVDC、SST等设备中。综合来看,AIDC电源革命将带动千亿级市场规模的形成,阳光电源、麦格米特、欧陆通等企业凭借技术积累和市场布局,有望在这一轮变革中脱颖而出,成为行业领导者。































































AIDC电源革命正式开启,电源主机、储能、功率半导体、核心部件四大方向共振
1、AIDC电源革命正式开启,电源主机、储能、功率半导体、核心部件四大方向共振.pdf
2、安永:2026推进AI部署蓄力创新浪潮研究报告.pdf
3、边缘计算社区:2026年OpenClaw+AI从聊天到行动,下一代人工智能助手白皮书.pdf
4、国产算力行业深度:驱动因素、政策支持、产业进程、突破方向及相关公司深度梳理.pdf
5、国防军工行业空天系列:星舰量产驱动学习曲线重现,降本规模有望重新定义全球物流.pdf
6、航空行业框架报告:供需改善确定性增强,航司业绩弹性可期.pdf
7、基础化工行业深度报告:AI发展驱动PCB升级,上游材料迎发展良机.pdf
8、计算机行业Token出海专题报告国产模型抢占市场IDC需求迅速扩张.pdf
9、九章云极DataCanvas:2026年OpenClaw新手入门宝典.pdf
10、脑机接口系列报告:Neuralink带来的启示.pdf
11、奇安信:2026年OpenClaw生态威胁分析报告.pdf
12、人形机器人行业专题报告7:“腕”与“踵”——商业化落地前夕,机器人的散热瓶颈.pdf
13、软饮料行业深度报告:复盘全球能量饮料龙头崛起之路,探究东鹏特饮未来五年成长空间.pdf
14、医疗行业AI专题报告(一):海外篇,长风破浪正当时,直挂云帆济医海.pdf
15、银行行业深度报告:存贷节奏错位下的银行配债持续性探讨.pdf
16、银行业2026年经营展望:择股篇-政策底迈向业绩底,绩优股领衔价值重估.pdf
17、纸浆模塑行业专题报告:下游需求高景气,中国企业引领全球扩张.pdf
18、中泰电子AI系列之国产算力:2026关注1-N放量.pdf
本平台只做公开内容的整理分析分享,内容来源于网络,仅供参考,不构成任何建议,版权归原撰写发布机构所有,所有内容通过公开合法渠道获得合理引用,如涉及侵权,请及时联系我们删除;如对内容存疑,请与撰写、发布机构联系。
