存储行业目前正处于一个前所未有的“超级周期”中,受AI算力需求激增的驱动,全球存储芯片市场供不应求,价格持续上涨。DRAM和NAND Flash作为主流存储芯片类型,其现货价与合约价均呈现显著增长态势,尤其是HBM(高带宽内存)作为DRAM的高端产品,因其在AI服务器中的广泛应用,成为市场增长的新引擎。随着AI大模型参数的不断拓展,对存储容量和带宽的需求急剧增加,推动了NAND Flash在数据中心的重要性日益凸显。未来,随着HBM技术的持续迭代和产能的逐步释放,以及NAND Flash在AI推理中的广泛应用,存储行业将迎来新一轮的增长高潮,市场规模有望在2026年突破3000亿美元大关。
存储行业呈现出高度寡头竞争的格局,全球市场被少数几家海外大厂主导,如三星、海力士、美光等,在DRAM和NAND Flash领域占据绝大多数市场份额。这些企业通过巨额资本投入和技术创新,不断巩固其市场优势。相比之下,中国存储器产业起步较晚,但近年来在政策支持和资本投入下,以长江存储、长鑫存储为代表的中国企业实现了技术突破和产能扩张,逐步缩小与国际龙头的差距。存储产业链上游为晶圆原厂,掌握核心制程工艺和产能资源;中游为存储器厂商,通过主控芯片设计、固件开发及封装测试等环节,将标准化存储晶圆转化为满足不同应用场景的存储产品;下游则为各类电子产品制造商。随着AI技术的普及,存储产业链各环节企业正加强合作,共同推动技术创新和产品升级,以满足市场对高性能、大容量存储解决方案的迫切需求。



























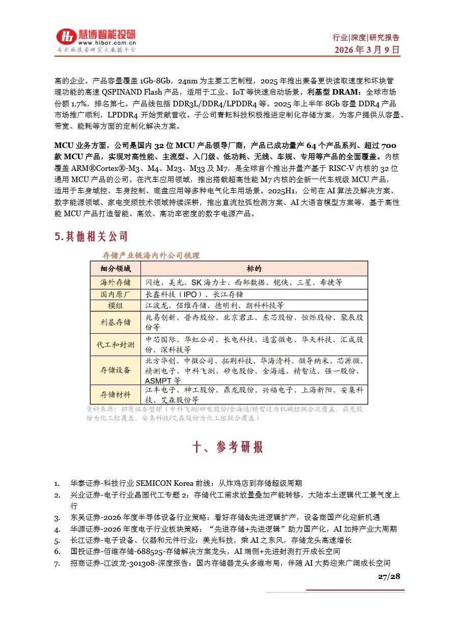
存储行业深度:发展现状、市场规模、竞争格局、产业链及相关公司深度梳理
1、2026年人形机器人行业投资策略报告:聚焦量产新阶段,把握供应链机遇.pdf
2、2026年中国眼镜消费趋势白皮书:“全域美学”驱动眼镜行业价值革新.pdf
3、AI丨OpenClaw的强大是否会照进现实.pdf
4、存储行业深度:发展现状、市场规模、竞争格局、产业链及相关公司深度梳理.pdf
5、个人AI助理OpenClaw部署及其在金融投研中的应用研究——AI+Agent赋能金融投研应用系列之二.pdf
6、国盛证券:国防军工行业深度:可控核聚变:2026年产业加速,布局正当时.pdf
7、国泰海通证券:重视两会报告首提的算电协同和氢能绿色燃料机会.pdf
8、红餐产业研究院:2026年餐饮降本增效创新策略研究报告.pdf
9、花叔:2026年OpenClaw橙皮书-从入门到精通.pdf
10、华创证券:消费组行业深度研究报告:服务消费迎来黄金十年.pdf
11、火箭专题报告:商业航天发展基石,“大运力+低成本”引领火箭技术发展.pdf
12、机器人行业深度:量产风口将至,聚焦灵巧手的技术演进与价值.pdf
13、建筑材料行业专题报告:“城市更新”大时代已来,地下管网或成弹性首选.pdf
14、摩熵咨询:2026年中国兽药产业全景透视:政策演进研发流程与市场格局报告.pdf
15、尼尔森IQ:2026年中国便利店行业面临的机会和挑战报告.pdf
16、人形机器人行业专题研究:人形机器人量产元年,关注本体和零部件投资机会.pdf
17、长江证券:能源行业——资源大时代,下一个战略品种在哪里?.pdf
18、【843页】最全面的OpenClaw中文教程.p
本平台只做公开内容的整理分析分享,内容来源于网络,仅供参考,不构成任何建议,版权归原撰写发布机构所有,所有内容通过公开合法渠道获得合理引用,如涉及侵权,请及时联系我们删除;如对内容存疑,请与撰写、发布机构联系。
