×

用GPT5.4写了篇关于GPT5.4的研报

wang wang 发表于2026-03-07 02:35:07 浏览2 评论0

抢沙发发表评论

用GPT5.4写了篇关于GPT5.4的研报
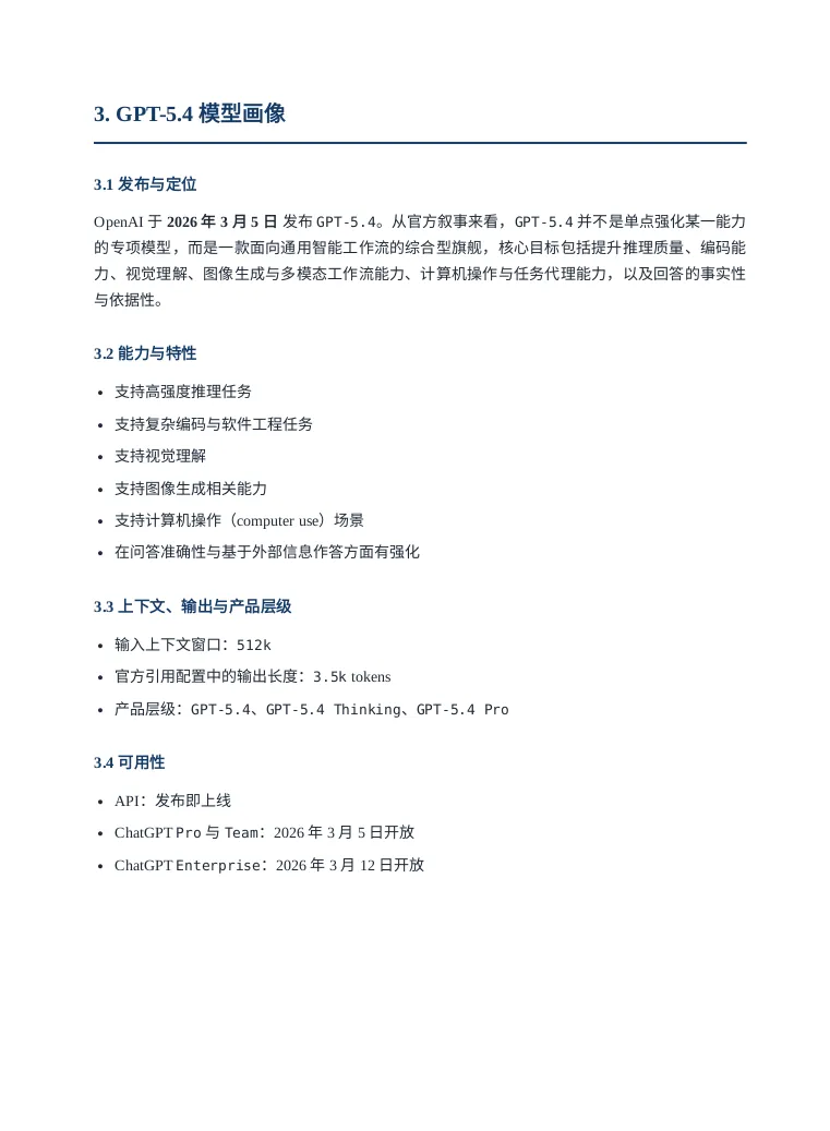
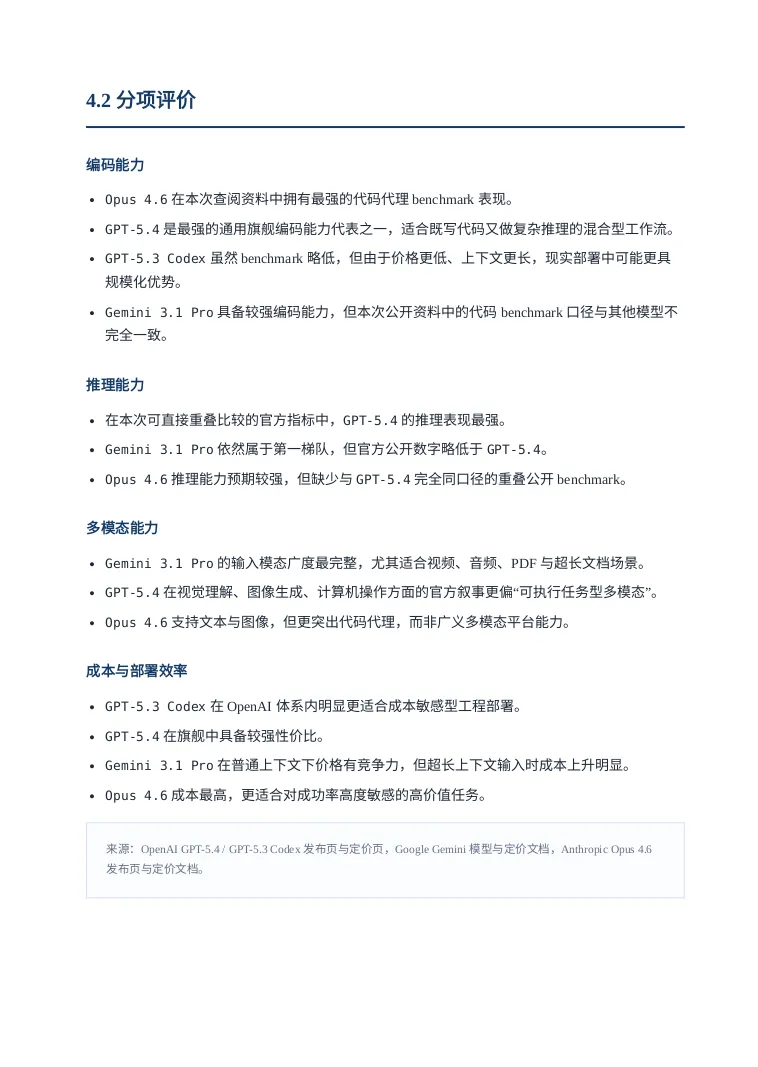
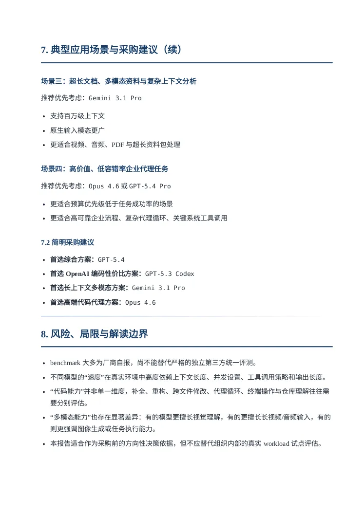
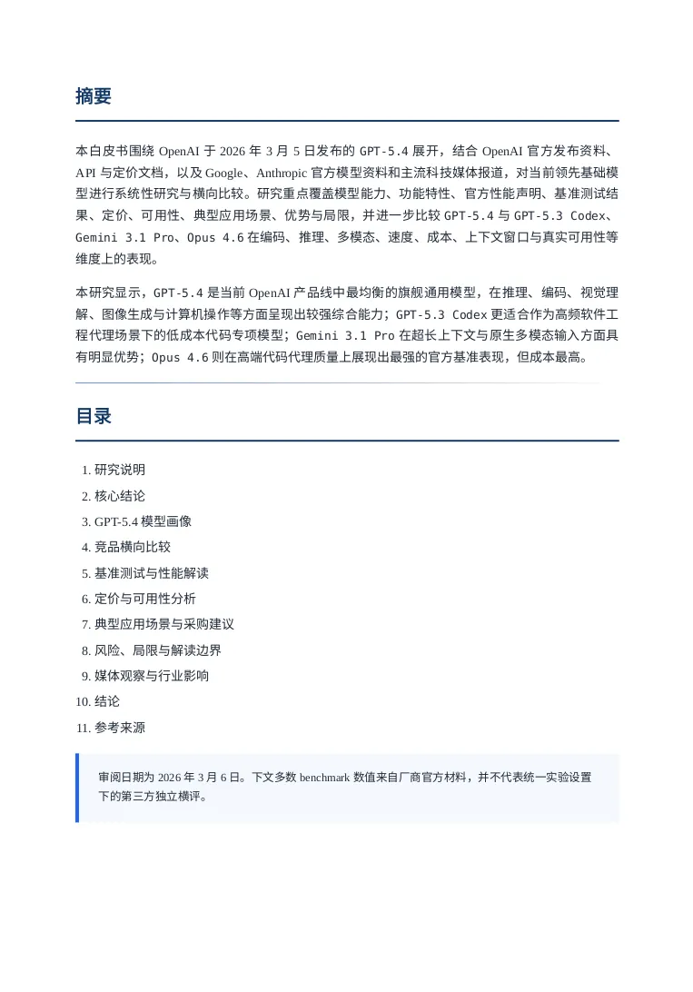
引言
听说OPENAI最近人才回流很凶,一副要搞大事情的样子,这不GPT5.4模型这么快就发布了,这回必须说“OPENAI YES!”。
那咱今天就用用试试吧,用它干个啥呢?就写一个GPT5.4模型的研究报告吧。话不多说直接上干货,文末会附上报告制作过程。
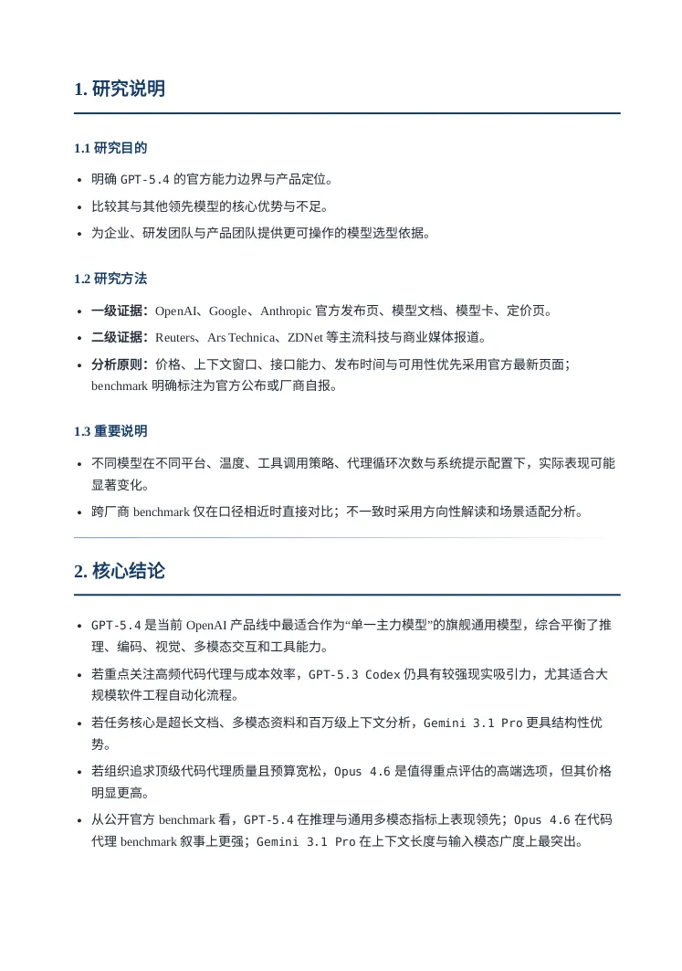
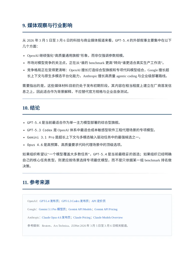
研报pdf截图
报告制作过程
我使用了codex cli加载了最新的GPT5.4模型,在plan模式输入如下提示词:
OpenAI has just released its latest GPT-5.4 model. Conduct a detailed web-based research study using official OpenAI sources as well as reputable and popular technology media outlets. Summarize the model’s capabilities, features, performance claims, benchmark results, pricing, availability, use cases, strengths, and limitations. Then compare GPT-5.4 with other leading models, including GPT-5.3 Codex, Gemini 3.1 Pro, and Opus 4.6, across areas such as coding, reasoning, multimodal ability, speed, cost, context window, and real-world usability. Present the findings as a full research report with clear sections, comparisons, and source references.
对gpt5.4生成的计划满意后开始撰写,期间会调用工具检索最新信息放入它的上下文中。
生成的内容被我要求翻译为中文并保存为markdown文件。
codex cli 和gpt5.4很会循循善诱,干完活还会抛出几个进一步的选项。引导我输出券商研报的样式,它采用的技术方案是先生成网页版再打印成pdf发布版本。
最后贴上软件版本和token消耗情况:

祝大家过个愉快的周末。