CPO(共封装光学)通过光电集成优化系统性能,将光引擎与交换芯片共封装,显著缩短电信号传输距离,降低功耗(30-50%)、提升带宽密度(3-5倍)并减少延迟(皮秒级)。其技术演进路径从可插拔模块向板载光学、共封装光学、片上光学发展,成为解决下一代高速互连“功耗墙”和“带宽墙”问题的关键方案。
据YOLE预测,CPO市场将从2024年的4600万美元增长至2030年的81亿美元,年复合增长率高达137%。行业共识认为2025-2027年为导入期,2028年进入规模化增长阶段。主要驱动力包括数据中心带宽需求激增(年增30%以上)、传统铜互连方案瓶颈凸显(能耗占数据中心30%),以及CPO在scale-up网络中的性能优势(短距、低功耗、高带宽)。
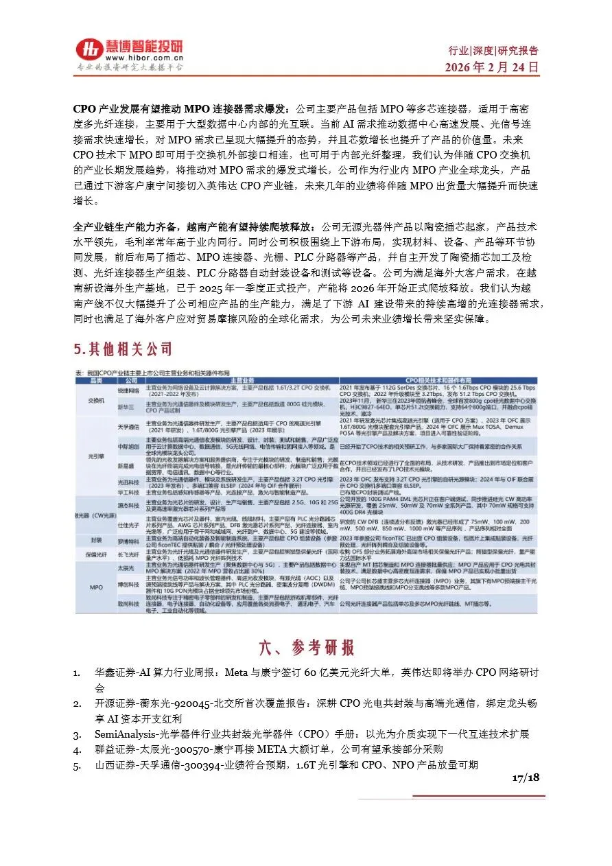
CPO推动产业链价值量向晶圆代工、封装测试环节转移,核心组件需求激增。上游硅光光引擎、ELS/CW光源、保偏光纤等需求增长;中游硅光收发器、光引擎封测成为关键环节;下游数据中心等应用端推动研发应用。同时,NPO作为过渡方案(适配800G及以下场景),短期与CPO共存,长期逐步被高端CPO替代。
博通、英伟达、台积电等巨头积极推动CPO进程。博通展示全球首个25.6T CPO演示,推出第三代102.4Tbps CPO以太网交换机;英伟达发布Spectrum-X CPO交换机,能效提升3.5倍;台积电研发第二代“芯片-中介层”CPO技术,进一步降低功耗。产业联盟(OIF、COBO、IEEE)加速标准化工作,2023年OIF发布《3.2T CPO模块实施协议》,奠定技术落地基础。


















CPO行业深度:发展现状、市场空间、产业链及相关公司深度梳理
1、2025年建筑建材高频实物量复盘:“淡季不淡”预示底部渐近.pdf
2、2025年中国洗发水行业发展状况与消费行为调查数据-艾媒咨询.pdf
3、2026AI应用系列深度报告(一):AI应用重塑流量生态,推动营销需求趋势向上.pdf
4、2026白酒春节渠道反馈:价格筑底,分化加剧,头部反转.pdf
5、2026年度半导体设备行业策略:看好存储&先进逻辑扩产,设备商国产化迎新机遇.pdf
6、2026年度光伏设备行业策略报告:光伏设备商基本面筑底,看好太空算力应用场景打开&海外地面需求增长.pdf
7、2026年端侧AI产业深度:应用迭代驱动终端重构,见证端侧SoC芯片的价值重估与位阶提升.pdf
8、2026年中国新春年货消费行为调研数据-艾媒咨询.pdf
9、AI编程行业深度报告:海外价值获验证,国内市场开启高增长周期.pdf
10、AI端侧硬件行业报告:AI+AR眼镜迎来iPhone时刻.pdf
11、AI集群互连散热专题报告:散热需求向互连系统延伸,连接器散热成为重要补充.pdf
12、AI视频行业深度报告:技术跃迁驱动内容革命,把握产业变革新机遇.pdf
13、CPO行业深度:发展现状、市场空间、产业链及相关公司深度梳理.pdf
14、Meta智能眼镜产品深度解析:技术、生态与商业化全景图.pdf
15、白银行业深度专题:白银:不可或缺的AI金属.pdf
16、半导体行业业绩跟踪专题报告:行业整体景气上行,存储、设备、晶圆代工需求火热.pdf
17、工程机械行业深度报告:七十年艰苦奋斗路,两周期寰宇立潮头.pdf
18、基础化工行业双碳专题:双碳内化为新“生产要素”,供给端约束将切实落地.pdf
本平台只做公开内容的整理分析分享,内容来源于网络,仅供参考,不构成任何建议,版权归原撰写发布机构所有,所有内容通过公开合法渠道获得合理引用,如涉及侵权,请及时联系我们删除;如对内容存疑,请与撰写、发布机构联系。
