我们致力于为液化天然气(LNG)及能源市场广大从业者、投资者及行业观察者提供深度的行情分析和前沿行业趋势解读。特色在于深耕产业细节,力求为您提供主流报道之外更具针对性的市场观察与分析视角,成为您把握市场脉动的重要补充。

本期文章: 『调研』全球气价高位震荡天然气消费持续增长
『研报』燃气Ⅱ行业跟踪周报:寒潮退潮,美气价格高位回落;欧洲&国内气价相对平稳
『研报』天然气周报:关注天气及美国复产节奏
『研报』国际原油价格震荡上行,预计2026年国内天然气供需宽松格局延续
『调研』E-Gas系统:1月26日-2月1日当周中国LNG进口量约105万吨
『调研』委内瑞拉首次出口液化石油气
『调研』杰瑞股份与客户签署12.65亿元燃气轮机发电机组销售合同
『研报』杰瑞股份-002353-油服周期拨云见日,增量燃机如虎添翼
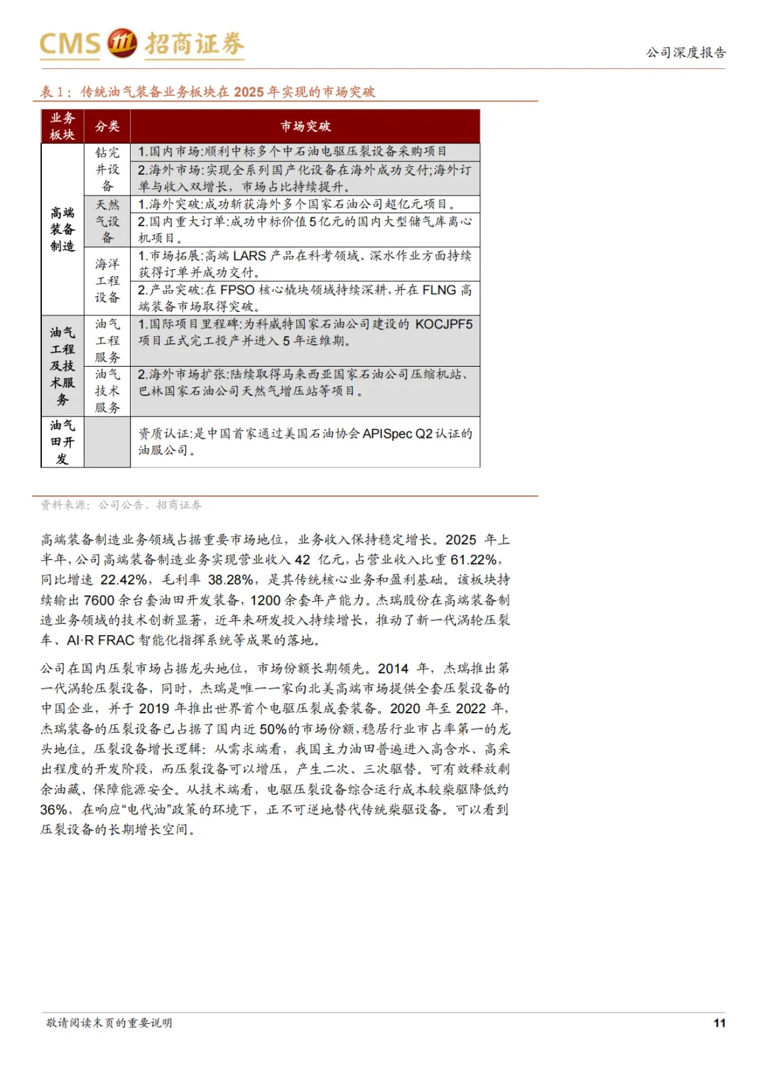
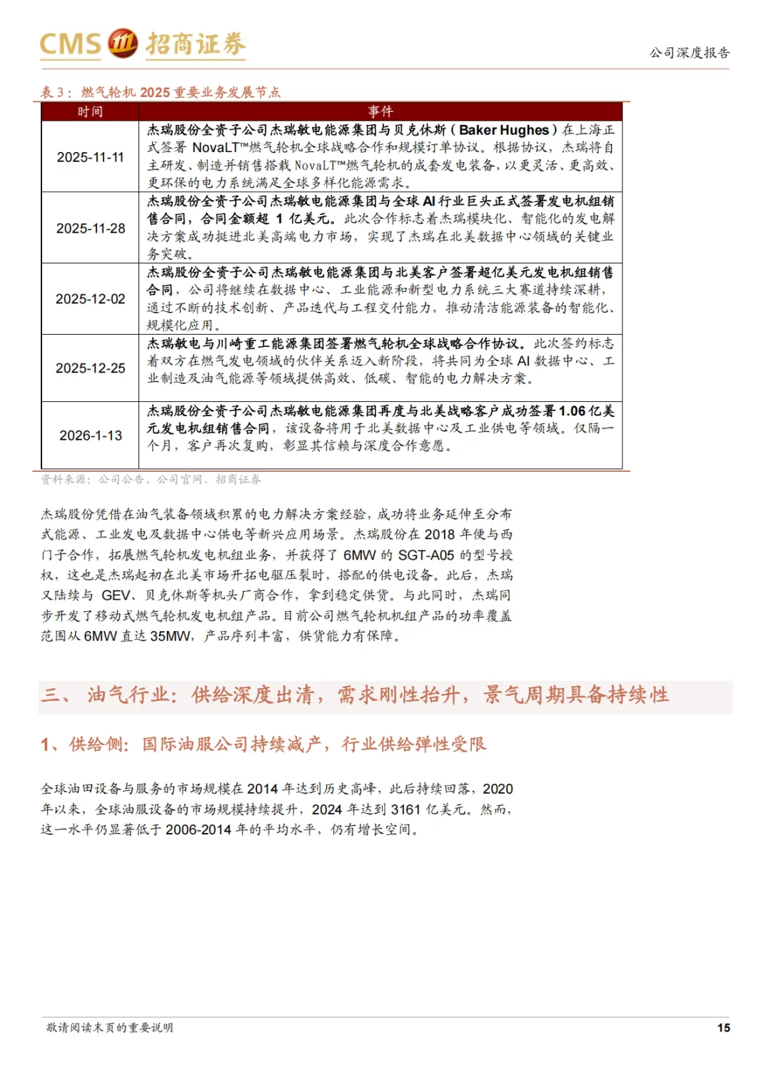
以下正文:































以下无正文。

如需以下报告,欢迎加入知识星球【洞见LNG】社群!我们每日为您提供最新的一手市场调研与深度分析研报,助您把握行业动态。
