

爱康国宾怒了。
对于国信证券医药行业分析师此前猜测美年健康可能要与爱康国宾合并的观点,11月10日爱康国宾表示,国信证券分析师在撰写报告过程中,未向爱康国宾求证或进行咨询,且爱康国宾与美年健康之间不存在任何合并或重组意向,该等误导性陈述会对爱康国宾的正常运营造成不良影响。
爱康国宾还向国信证券发出律师函,请求核查确认有关爱康国宾“注入”美年健康的有关假设是否具有充分的依据;查明其消息的来源以及信息来源是否合法合规。
律师函还提到一个关键人物,称美年健康副总裁、董事会秘书江维娜此前为国信证券医药行业首席分析师,爱康国宾质疑,江维娜与国信证券的雇佣历史是否会对国信证券有关美年健康的研究分析报告的独立客观性构成影响。
该事件背后真相是什么,值得继续关注。
就在10日当晚,美年健康收到江苏证监局警示函,称公司存在两项违规行为:未及时进行业绩预告以及大股东非经营性资金占用。实际控制人俞熔同日出台增持计划,以提升投资者信心。据了解,受阿里减持影响,美年健康股价10月30日以来持续大幅下跌,截至11月10日已经累计下跌34.41%。
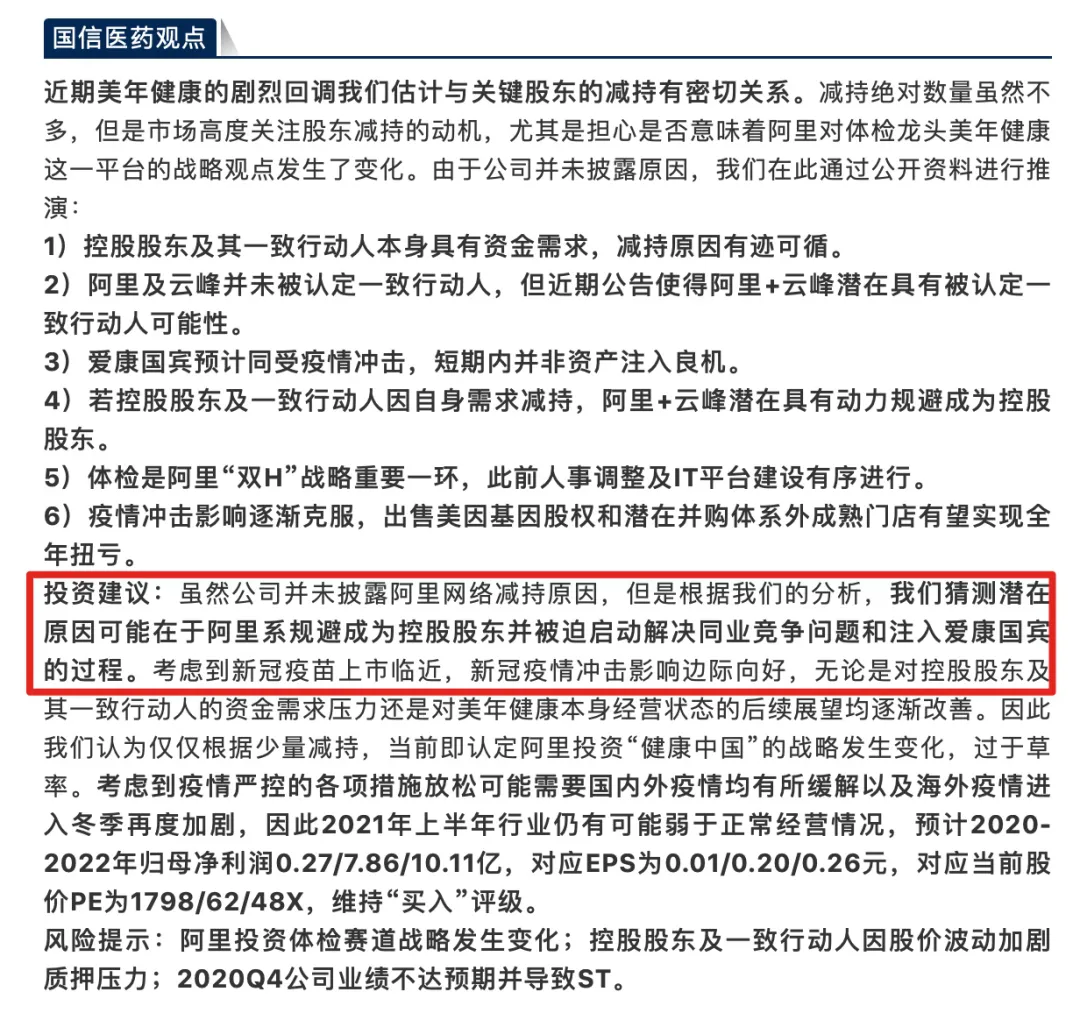
据了解,11月6日国信证券研究所医药行业小组发布研报,名为《美年健康:大跌事出有因,探寻阿里战略(重大事件快评)》,分析师在投资建议中称,“我们猜测潜在原因可能在于阿里系规避成为控股股东并被迫启动解决同业竞争问题和注入爱康国宾的过程。”

对此,11月10日,爱康国宾在官方微信公众号发布官方声明,称“国信证券分析师在撰写报告过程中,从未向爱康国宾求证或进行咨询,且爱康国宾与美年健康之间不存在任何合并或重组意向,该等误导性陈述会对爱康国宾的正常运营造成不良影响。”

爱康国宾还表示在11月8日已经向国信证券发去律师函,将根据国信证券的回复决定是否向证监主管部门进行举报。根据律师函,爱康国宾认为,其与美年健康之间不存在任何合并或重组意向,该等误导性陈述会对爱康国宾的正常运营造成不良影响。
上海润一律师事务所的律师引用了《证券法》第56条第1款规定,禁止任何单位和个人编造、传播虚假信息或者误导性信息,扰乱证券市场。第3款规定,各种传播媒介传播证券市场信息必须真实、客观,禁止误导。
《发布证券研究报告暂行规定》第3条规定,证券公司、证券投资咨询机构发布证券研究报告,应当遵守法律、行政法规和本规定,遵循独立、客观、公平、审慎原则,有效防范利益冲突,公平对待发布对象,禁止传播虚假、不实、误导性信息,禁止从事或者参与内幕交易、操纵证券市场活动。第9条规定,署名的证券分析师应当对证券研究报告的内容和观点负责,保证信息来源合法合规,研究方法专业审慎,分析结论具有合理依据。
《证券分析师执业行为准则》第7条规定,证券分析师制作发布证券研究报告,应当自觉使用合法合规信息,不得以任何形式使用或泄露国家保密信息、上市公司内幕信息以及未公开重大信息,不得编造并传播虚假、不实、误导性信息。证券分析师引用信息和数据来源时,应对引用信息和数据来源进行核实,审慎使用。
上海润一律师事务所的律师认为,如果爱康国宾所言属实,国信医药前述报告已构成误导性陈述,且其暗指的有关爱康国宾注入美年健康的潜在意向、安排或计划根本没有任何事实依据。如果前述报告确为该公司分析师作出并发布,则相关分析师已涉嫌违反证券法及相关的监管规定。
根据爱康国宾在律师函中的主张,请求国信证券在收到律师函的7天内就相关问题进行书面答复,其中就提到“请确认该等证券分析师在发布前述报告前,贵公司是否已经履行相关监管法规规范规定的发布研究报告所需的内部审核程序;核查确认有关爱康国宾‘注入’美年健康的有关假设是否具有充分的依据;查明其消息的来源以及信息来源是否合法合规,研究方法是否专业审慎;查明分析师是否存在使用不实信息误导投资者的情况。”
爱康国宾还主张国信证券就上述报告发布公开澄清说明,消除给爱康国宾带来的不良影响。
律师函中也提到一名关键人物——美年健康副总裁、董事会秘书江维娜。
据了解,在加入美年健康之前,江维娜曾为国信证券医药行业首席分析师。证券业协会信息显示,江维娜2015-2018年期间在国信证券就职,2018年底随后跳槽到国元证券,不到两年时间离开券商。

根据美年健康的公告,美年健康于2020年6月15日通过董事会决议聘任江维娜为公司副总裁、董事会秘书。
在律师函中,爱康国宾主张,请求国信证券确认江维娜与国信证券的雇佣历史是否会对国信证券有关美年健康的研究分析报告的独立客观性构成影响,以及江维娜是否直接或间接参与上述国信医药报告的撰写工作;或江维娜是否示意或暗示该等证券分析师撰写以上报告,以及江维娜是否违反《证券法》以及相关法规提供相关信息。
美年健康股价10月30日以来持续大幅下跌,截至11月10日已经累计下跌34.41%。从公开资料可以看到,实际控制人的一致行动人在减持,更重要的是阿里减持,另外机构也在出逃。

据了解,美年健康实际控制人俞熔的一致行动人徐可于11月2日和11月3日通过深交所大宗交易系统合计减持公司股票1338万股,占公司总股本的 0.34%。
11月4日,美年健康称3日收到公司5%以上股东阿里巴巴(中国)网络技术有限公司出具的《关于所持美年健康股份变动的通知》。3日,阿里网络累计减持公司股份合计5399.26万股,占公司总股本的1.3794%。经过此次减持,阿里网络及其一致行动人持有股份从此前的5.64亿股降至5.10亿股。仍是第二大股东。
就在4日、5日美年健康连续两天跌停时,龙虎榜数据显示,机构投资者集体撤退。4日龙虎榜上前五大卖出席位均为机构,合计卖出金额6.02亿元。5日机构席位又合计卖出1.41亿元,深股通专用席位卖出4728.84万元。
随后美年健康在11月6日召开投资者电话会议,针对股价波动及股东阿里巴巴减持事项进行说明。公司接待人员有董事长俞熔;副总裁、董事会秘书江维娜;股东方代表阿里巴巴集团战略投资部资深投资总监徐潘华。
会上提到,“此次阿里巴巴的减持计划,是阿里巴巴根据市场情况做出的策略。阿里巴巴作为公司重要投资者,对健康行业数字化未来的认识是一致的。”

就在11月10日晚,美年健康收到江苏证监局警示函,称公司存在两项违规行为:
第一,未及时进行业绩预告。美年健康2019年三季报未对全年业绩情况进行预计,2020年1月31日前未披露2019年度业绩预告,4月15日公司发布业绩快报,披露公司2019年度归属于上市公司股东的净利润(以下简称“净利润”)-8.60亿元。4月30日,公司年报披露净利润-8.66亿元。
江苏证监局认为上述行为不符合《上市公司信息披露管理办法》第二十五条“上市公司预计经营业绩发生亏损或者发生大幅变动的,应当及时进行业绩预告”的规定。
第二,大股东非经营性资金占用。美年健康2019年度发生控股股东、实际控制人的关联方非经营性资金占用,累计总额为1.85亿元,截至2019年末余额为799.94万元,截至年报披露日,前述相关大股东非经营性占用的资金虽已全额偿还,但占用行为系禁止的上市公司与关联方关联交易类型,违反《关于规范上市公司与关联方资金往来及上市公司对外担保若干问题的通知》第一条的规定。同时,前述资金拆借行为属于关联交易,未履行关联交易审议程序,违反《上市公司信息披露管理办法》第四十八条的规定。实际控制人、董事长俞熔,总裁徐可,时任财务总监尹建春对此负有责任。
江苏证监局表示,决定对美年健康及实际控制人、董事长俞熔,总裁徐可,时任财务总监尹建春采取出具警示函的行政监管措施,并记入证券期货市场诚信档案。
并要求公司增强合法合规意识,杜绝关联方非经营性资金占用行为再次发生,同时应强化信息披露管理,严格按规定履行信息披露义务。全体董事、监事、高级管理人员应加强相关证券法律法规的学习,切实提高规范意识和履职能力。
美年健康对此回应,公司收到警示函后,高度重视警示函中指出的相关问题,立即组织相关人员研究整改措施,并将进一步加强对相关法律法规和规范性文件的学习,组织公司相关部门强化信息披露管理,健全信息披露制度并严格执行。
同日,美年健康还收到实际控制人俞熔增持的计划,增持旨在增强投资者信心。

俞熔计划自2020年11月11日至2021年1月10日期间增持股份预计不低于500万股且不高于1000万股。公告称,实际控制人俞熔本次增持是基于对公司未来持续稳定发展的坚定信心及对公司长期投资价值的认可,同时为提升投资者信心,切实维护广大投资者利益,促进公司持续、稳定、健康发展。
什么情况?五大互联网科技巨头突然暴跌,一天狂泻4300亿!这一反垄断指南即将出台,影响到底有多大?
不可思议!隐形富豪实控这家千亿级城商行?曾在"海航系"麾下,如今股东信息频频生变,真相到底如何?
全球股市瞬间暴涨,发生了什么?欧美官宣最牛疫苗,钟南山、郭广昌发声!千亿医药大白马要飞?A股怎么走?
6000亿巨头暴涨,背后有何逻辑?跳出财务报表,才能看到成长背后的推动力!来看宁德时代的走牛"根基"

券商中国是证券市场权威媒体《证券时报》旗下新媒体,券商中国对该平台所刊载的原创内容享有著作权,未经授权禁止转载,否则将追究相应法律责任。
ID:quanshangcn