







心理健康服务行业深度报告——压力时代的心理突围,科技赋能破局疗愈赛道
1、行业概况:心理健康服务行业进入创新发展期,产业链较为完善
1.1 心理健康服务定义及分类
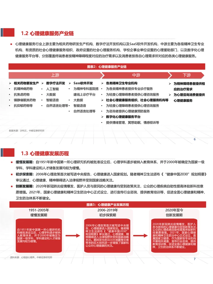
1.2 心理健康服务产业链
1.3 心理健康产业发展历程
2、需求端:多元因素催化叠加政策密集落地,心理健康服务市场空间广阔
2.1 多元因素催化,心理健康服务需求增加
2.2 国家政策密集落地,推动心理健康服务市场
2.3 心理健康服务市场快速发展,潜力巨大
3、供给端:专业心理治疗资源紧缺,心理咨询及泛心理健康迎来发展机遇
3.1 专业心理治疗资源紧缺,供需发展不平衡问题长期存在
3.2 心理咨询及泛心理健康逐步受到认可,有望实现快速发展
3.3 多种疗愈方式崛起,实现蓬勃发展
3.4 业务相关公司
4、数字心理健康服务:AI/VR技术快速选代,推动数字心理健康服务市场蓬勃发展
4.1 AI陪伴类产品加速落地,商业化可期
4.2 VR治疗优势显著,市场空间广阔
4.3 AI心理咨询应用落地,提升咨询效率
#研究报告 #行业报告 #行业研究 #可行性研究报告 #产业发展趋势 #行业分析 #数字化发展#心理学 #心理 #心理疗愈
1、行业概况:心理健康服务行业进入创新发展期,产业链较为完善
1.1 心理健康服务定义及分类
1.2 心理健康服务产业链
1.3 心理健康产业发展历程
2、需求端:多元因素催化叠加政策密集落地,心理健康服务市场空间广阔
2.1 多元因素催化,心理健康服务需求增加
2.2 国家政策密集落地,推动心理健康服务市场
2.3 心理健康服务市场快速发展,潜力巨大
3、供给端:专业心理治疗资源紧缺,心理咨询及泛心理健康迎来发展机遇
3.1 专业心理治疗资源紧缺,供需发展不平衡问题长期存在
3.2 心理咨询及泛心理健康逐步受到认可,有望实现快速发展
3.3 多种疗愈方式崛起,实现蓬勃发展
3.4 业务相关公司
4、数字心理健康服务:AI/VR技术快速选代,推动数字心理健康服务市场蓬勃发展
4.1 AI陪伴类产品加速落地,商业化可期
4.2 VR治疗优势显著,市场空间广阔
4.3 AI心理咨询应用落地,提升咨询效率
#研究报告 #行业报告 #行业研究 #可行性研究报告 #产业发展趋势 #行业分析 #数字化发展#心理学 #心理 #心理疗愈