×

每日公司深度报告 | 第6期:哔哩哔哩

wang wang 发表于2025-11-17 17:03:06 浏览19 评论0

抢沙发发表评论

每日公司深度报告 | 第6期:哔哩哔哩

每日公司深度报告 | 第6期:哔哩哔哩

每日公司深度报告 | 第6期:哔哩哔哩

每日公司深度报告 | 第6期:哔哩哔哩

每日公司深度报告 | 第6期:哔哩哔哩

每日公司深度报告 | 第6期:哔哩哔哩

每日公司深度报告 | 第6期:哔哩哔哩

每日公司深度报告 | 第6期:哔哩哔哩

每日公司深度报告 | 第6期:哔哩哔哩

每日公司深度报告 | 第6期:哔哩哔哩

每日公司深度报告 | 第6期:哔哩哔哩

每日公司深度报告 | 第6期:哔哩哔哩

每日公司深度报告 | 第6期:哔哩哔哩

每日公司深度报告 | 第6期:哔哩哔哩

每日公司深度报告 | 第6期:哔哩哔哩

每日公司深度报告 | 第6期:哔哩哔哩

每日公司深度报告 | 第6期:哔哩哔哩

每日公司深度报告 | 第6期:哔哩哔哩

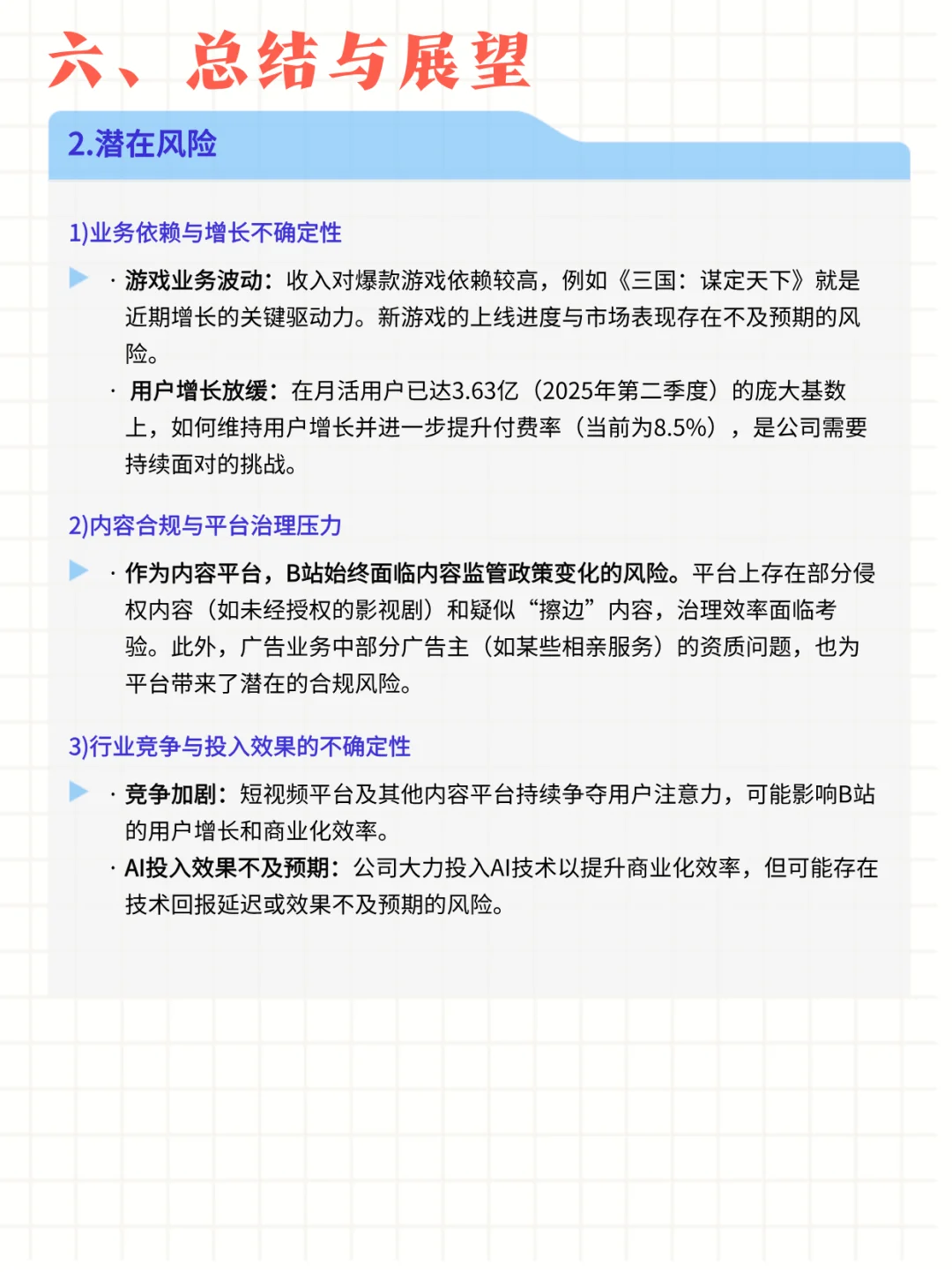
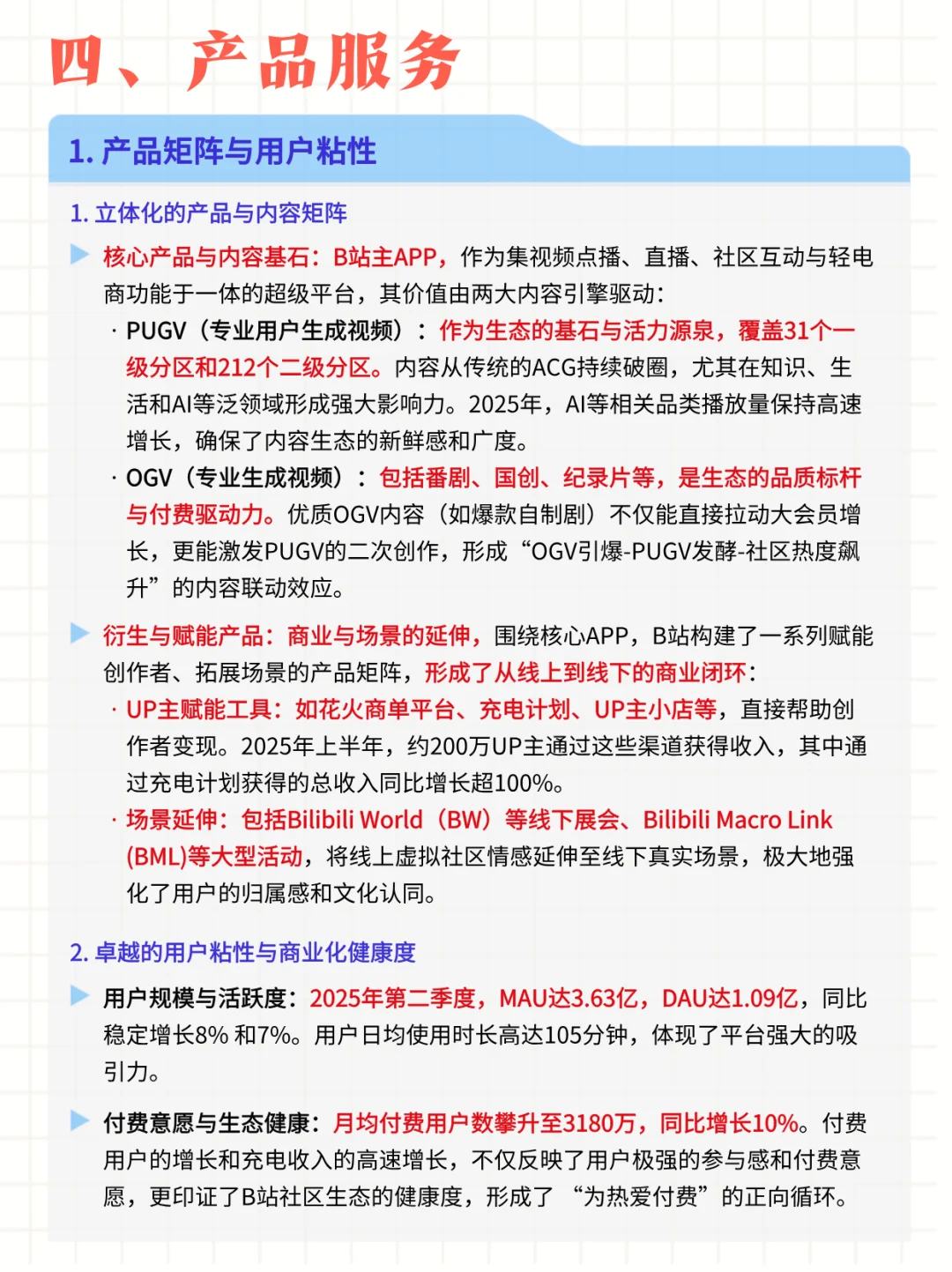
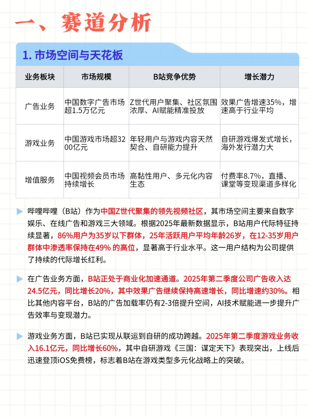
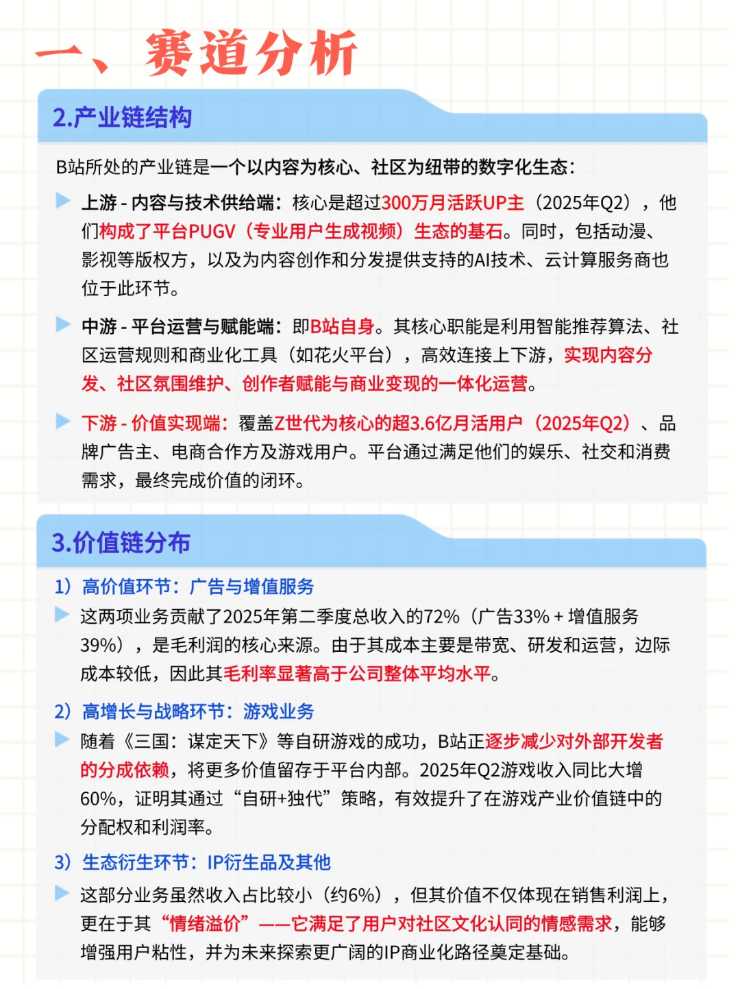
从「二次元社区」到「Z世代数字生活入口」
B站用热爱凝聚青春,用科技激活创作
把3.65亿人的热爱装进屏幕
打造中国最鲜活的「线上文化部落」
弹幕、创作、学习、开黑——一站式满足所有热爱
2025年上半年营收突破143亿元
成为年轻世代不可或缺的「数字家园」
今天带你了解:哔哩哔哩!
#哔哩哔哩 #B站 #二次元 #行业报告 #行业研究 #上市公司 #研究报告 #企业研究 #行业分析 #商业分析