






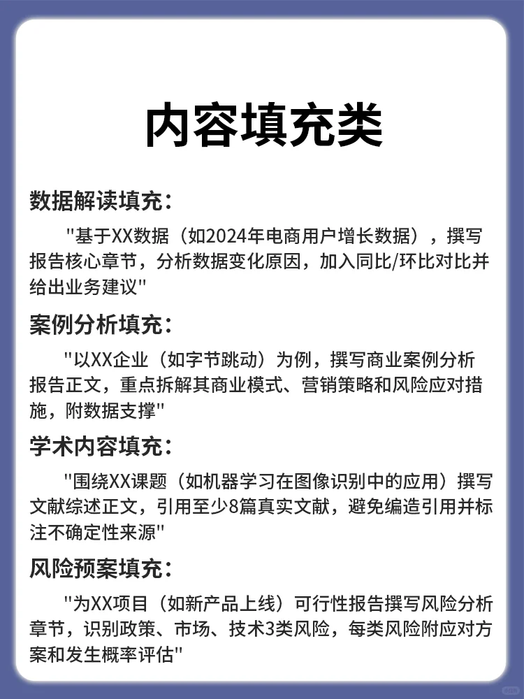
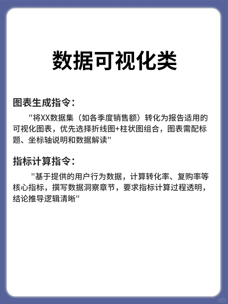
无论是学术、职场还是行业分析报告,用对AI指令能大幅提升效率!以下15个指令覆盖报告撰写全流程,直接复制即可使用(⭐记得收藏!)
💻 即使出差路上没网也没关系!只要电脑算力够,保存好指令离线也能随便用!比如Windows 11对AI PC的最低要求是40 TOPS(每秒万亿次运算),而搭载AMD 锐龙 AI 300 系列移动处理器的笔记本电脑NPU算力高达50 TOPS!不仅远超Windows 11的最低要求,跑本地AI时丝滑到飞起~ 保存好15个写报告指令,打开本地AI就能直接用,从框架到数据解读全帮你搞定~
📌划重点:先把15个AI写报告指令存到文档里(比如按“前期准备-框架-填充-优化”分类),选搭载AMD锐龙AI 300系列的笔记本,直接复制指令给AI,生成内容后稍作调整,报告秒变高质量!
#ai #AI工具 #deepseek #ai指令 #职场 #运营 #打工人必备#ai关键词 #高性能更智能AIPC选锐龙AI #芯机研究所
💻 即使出差路上没网也没关系!只要电脑算力够,保存好指令离线也能随便用!比如Windows 11对AI PC的最低要求是40 TOPS(每秒万亿次运算),而搭载AMD 锐龙 AI 300 系列移动处理器的笔记本电脑NPU算力高达50 TOPS!不仅远超Windows 11的最低要求,跑本地AI时丝滑到飞起~ 保存好15个写报告指令,打开本地AI就能直接用,从框架到数据解读全帮你搞定~
📌划重点:先把15个AI写报告指令存到文档里(比如按“前期准备-框架-填充-优化”分类),选搭载AMD锐龙AI 300系列的笔记本,直接复制指令给AI,生成内容后稍作调整,报告秒变高质量!
#ai #AI工具 #deepseek #ai指令 #职场 #运营 #打工人必备#ai关键词 #高性能更智能AIPC选锐龙AI #芯机研究所