×

每天学习一个行业:新式茶饮

wang wang 发表于2025-11-17 16:27:04 浏览18 评论0

抢沙发发表评论

每天学习一个行业:新式茶饮

每天学习一个行业:新式茶饮

每天学习一个行业:新式茶饮

每天学习一个行业:新式茶饮

每天学习一个行业:新式茶饮

每天学习一个行业:新式茶饮

每天学习一个行业:新式茶饮

每天学习一个行业:新式茶饮

每天学习一个行业:新式茶饮

每天学习一个行业:新式茶饮

每天学习一个行业:新式茶饮

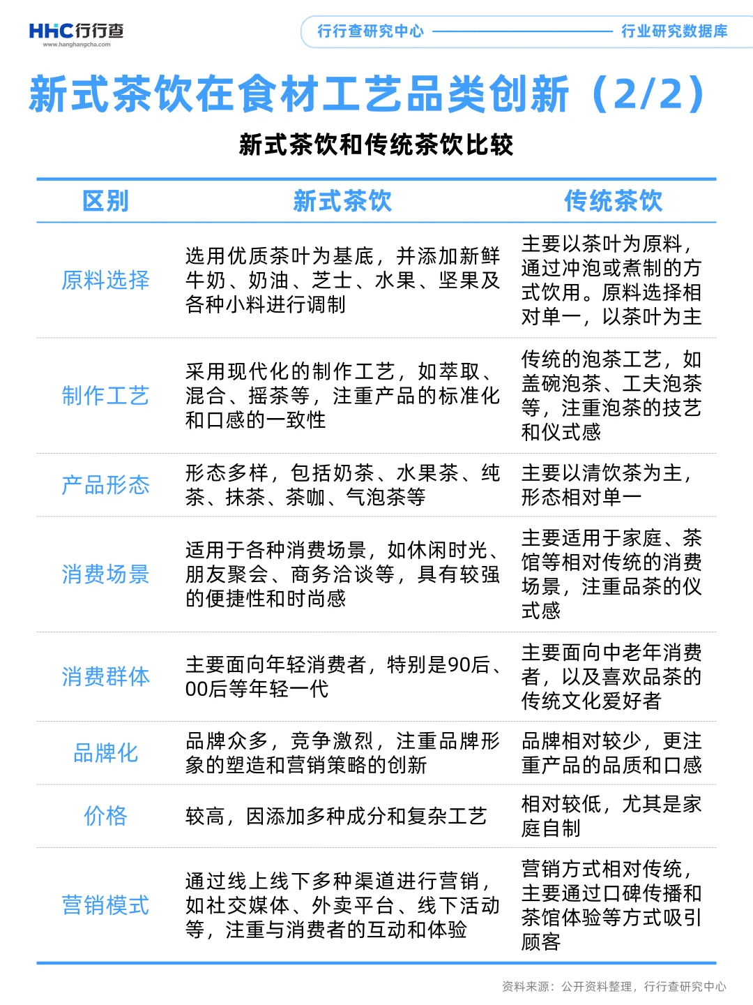
新式茶饮兼具文化、消费与产业价值🌿!它以创新形式激活传统茶文化,让年轻人轻松接触茶知识、感受茶魅力🍵。

产品上,用优质原料 + 多元搭配打破口味局限,适配健康、便捷的现代需求🥛。场景上,打造舒适社交 “第三空间”,成为日常休闲新选择✨。

产业端,带动原料种植、供应链升级,还助力乡村振兴🌱。它既是消费升级的缩影,也是传统文化年轻化表达的典范,让茶饮融入生活、焕发新生~
#行业研究 #行业 #茶饮新风尚 #新式茶饮 #奶茶 #果茶 #茶饮 #行业科普#行业分析