ZBlogIt
首页
美女
写真
壁纸
表情包
搜索
×
Nice to meet you, too!
首页
|
美女
|
2025-11-17
这份报告太超值了,建议收藏!
wang
发表于
2025-11-17 15:45:38
浏览
15
评论
0
抢沙发
发表评论
这份报告太超值了,建议收藏!
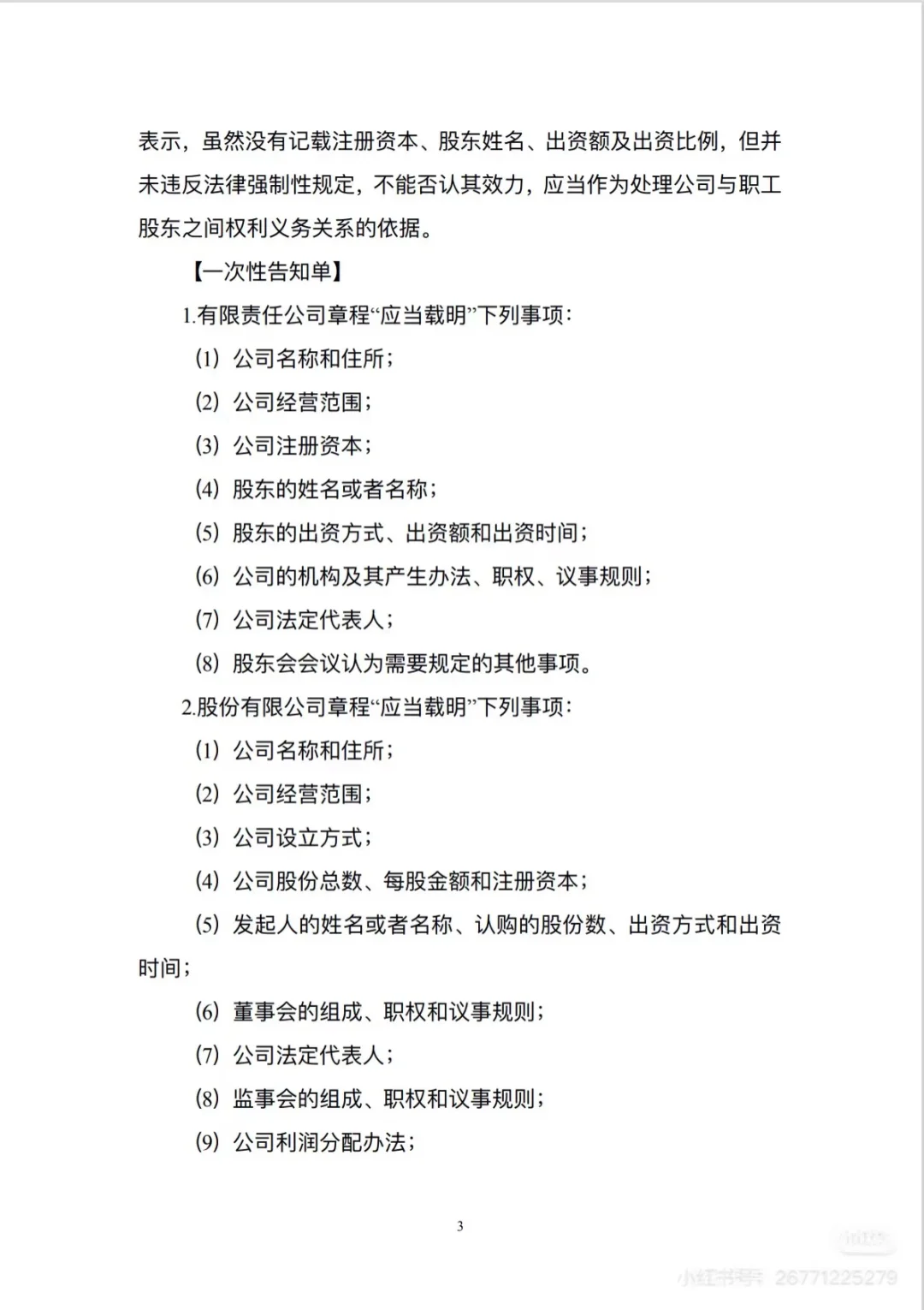
企业全流程法律风险防范指引
#企业合规经营
#研究报告
#法律实务
#行业报告
#可行性研究报告
#律师普法
#律师
#合规指南
#法律人
#行业分析
少长咸集
上一篇
2025抖音精选年轻人趋势洞察
发表于
2025-11-17
浏览
13
评论
0
下一篇
2025年双11全网销售数据解读报告
发表于
2025-11-17
浏览
13
评论
0