








报告编号:055
💯
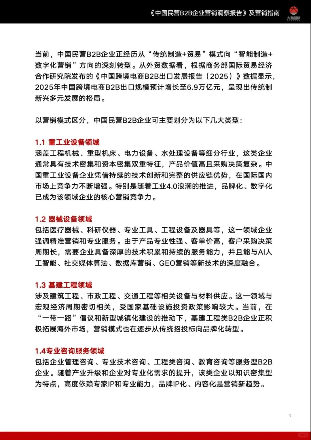
《中国民营B2B企业营销洞察报告》指出,2025年中国民营B2B企业正从\"传统制造+贸易\"向\"智能制造+数字化营销\"转型,跨境电商B2B出口规模预计达6.9万亿元。
🌲
当前企业主要分布在重工业设备、器械设备、基建工程、专业咨询、SaaS服务及AI企业应用六大领域,数字化营销工具使用率达70%以上。
🚀
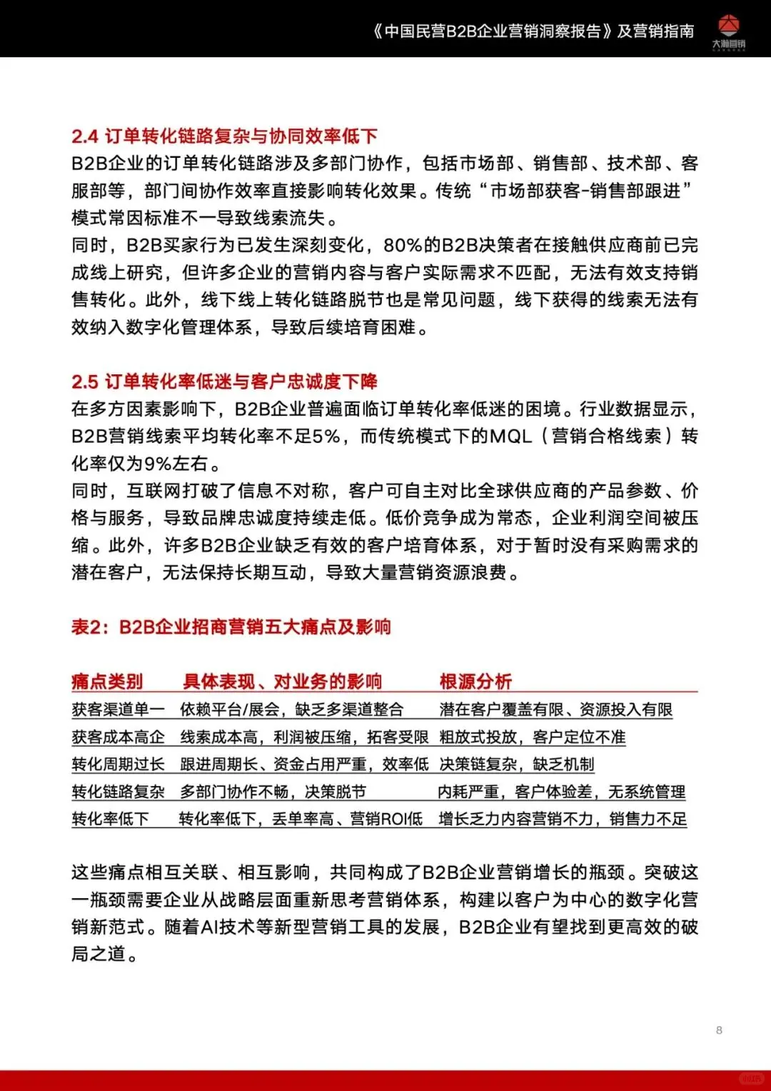
五大核心痛点制约增长:
1️⃣ 1)获客渠道单一,超60%企业依赖平台或展会,数据孤岛导致商机识别率不足10%;
2️⃣2)获客成本飙升,单条线索成本较2020年上涨近3倍,广告ROI跌破1:1;
3️⃣3)转化周期过长,平均跟进90天,决策链断裂致丢单率超60%;
4️⃣4)转化链路复杂,多部门协同效率低下,80%客户线上研究需求与企业内容脱节;
5️⃣5)转化率低迷,营销线索转化率不足5%,MQL转化率仅9%,客户忠诚度持续下降。
🌸
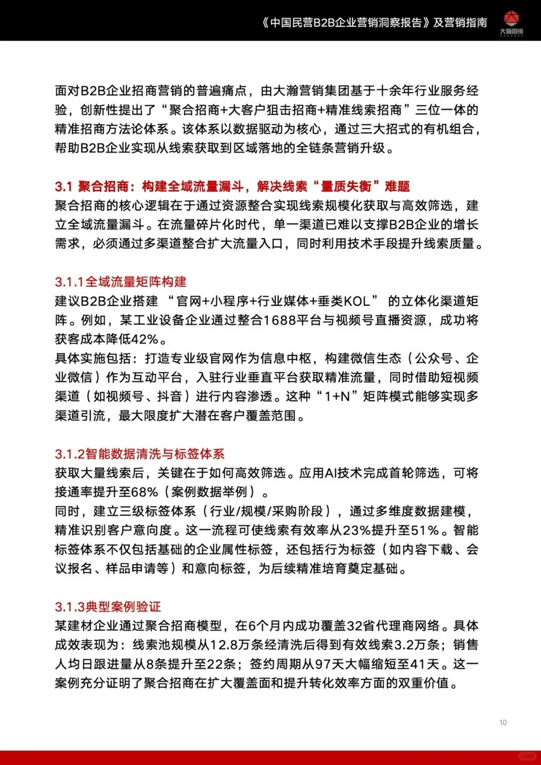
\"三位一体\"精准招商体系破局: 聚合招商构建\"官网+小程序+行业媒体+短视频\"全域流量矩阵,通过AI智能清洗与三级标签体系,将线索有效率从23%提升至51%,某建材企业据此6个月覆盖32省代理网络;
👍🏻
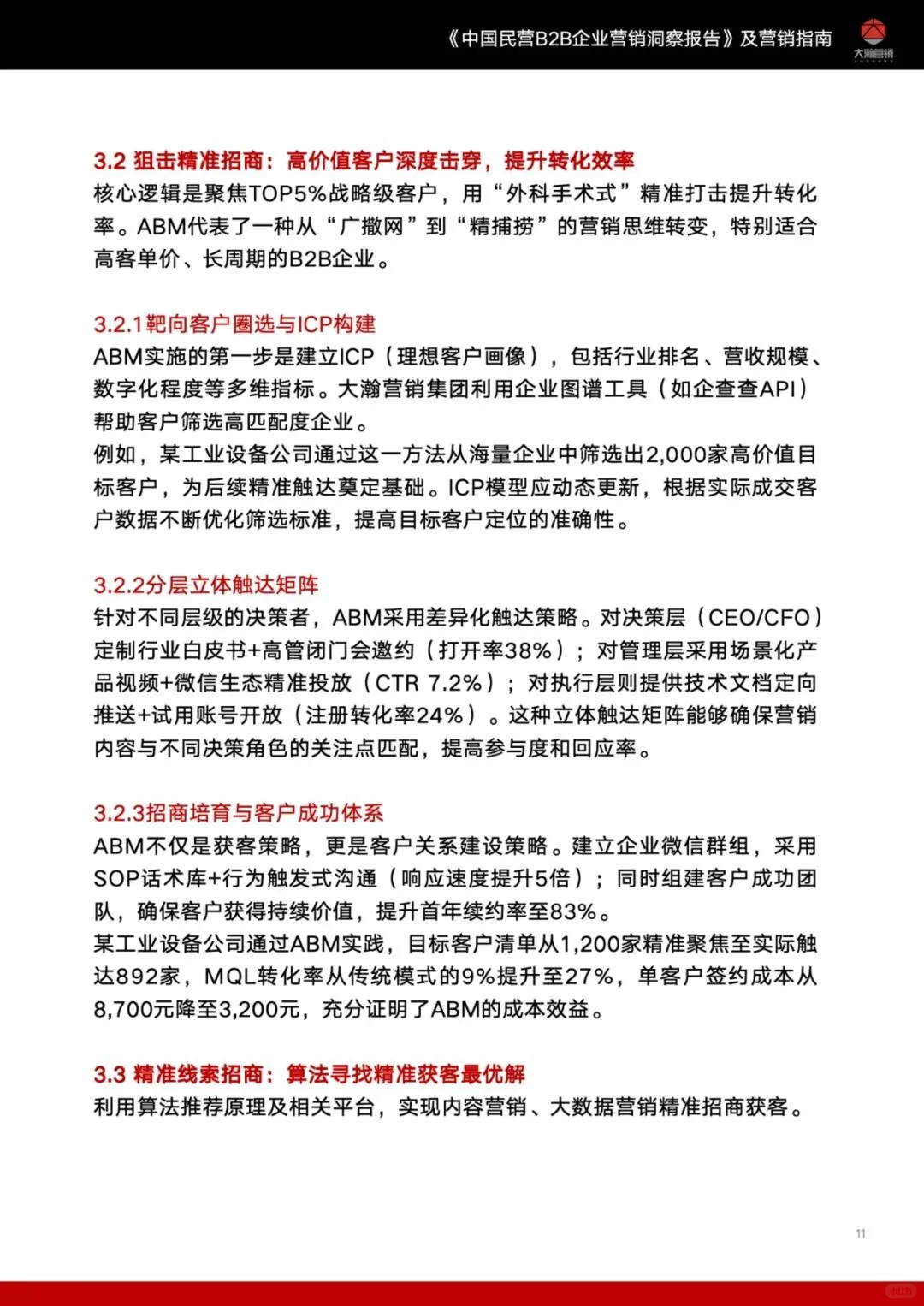
狙击精准招商采用ABM模式聚焦TOP5%高价值客户,建立理想客户画像(ICP),针对决策层、管理层、执行层定制内容,MQL转化率从9%提升至27%,单客户签约成本下降63%;精准线索招商运用LBS技术捕获展会设备指纹、运营商大数据识别产业集聚区,实现竞品客户挖角与区域饱和攻击,某包装机械企业3个月转化17家竞品客户。
👍🏻
报告展望,AI驱动营销自动化、ABM策略普及、线上线下深度融合将成为B2B营销三大趋势,企业需构建数据密集型营销新范式,完成从人力驱动到数据驱动的范式转移。
#行业报告 #行业报告分享 #研究报告 #行业研究 #行业分析 #消费者市场洞察 #营销策略 #行业报告下载 #营销洞察 #行业报告分析
💯
《中国民营B2B企业营销洞察报告》指出,2025年中国民营B2B企业正从\"传统制造+贸易\"向\"智能制造+数字化营销\"转型,跨境电商B2B出口规模预计达6.9万亿元。
🌲
当前企业主要分布在重工业设备、器械设备、基建工程、专业咨询、SaaS服务及AI企业应用六大领域,数字化营销工具使用率达70%以上。
🚀
五大核心痛点制约增长:
1️⃣ 1)获客渠道单一,超60%企业依赖平台或展会,数据孤岛导致商机识别率不足10%;
2️⃣2)获客成本飙升,单条线索成本较2020年上涨近3倍,广告ROI跌破1:1;
3️⃣3)转化周期过长,平均跟进90天,决策链断裂致丢单率超60%;
4️⃣4)转化链路复杂,多部门协同效率低下,80%客户线上研究需求与企业内容脱节;
5️⃣5)转化率低迷,营销线索转化率不足5%,MQL转化率仅9%,客户忠诚度持续下降。
🌸
\"三位一体\"精准招商体系破局: 聚合招商构建\"官网+小程序+行业媒体+短视频\"全域流量矩阵,通过AI智能清洗与三级标签体系,将线索有效率从23%提升至51%,某建材企业据此6个月覆盖32省代理网络;
👍🏻
狙击精准招商采用ABM模式聚焦TOP5%高价值客户,建立理想客户画像(ICP),针对决策层、管理层、执行层定制内容,MQL转化率从9%提升至27%,单客户签约成本下降63%;精准线索招商运用LBS技术捕获展会设备指纹、运营商大数据识别产业集聚区,实现竞品客户挖角与区域饱和攻击,某包装机械企业3个月转化17家竞品客户。
👍🏻
报告展望,AI驱动营销自动化、ABM策略普及、线上线下深度融合将成为B2B营销三大趋势,企业需构建数据密集型营销新范式,完成从人力驱动到数据驱动的范式转移。
#行业报告 #行业报告分享 #研究报告 #行业研究 #行业分析 #消费者市场洞察 #营销策略 #行业报告下载 #营销洞察 #行业报告分析