









🌟一、行业发展现状
🏠新房交易下滑,存量房装修贡献率超50%,成为市场增长的核心动力!
📱互联网家装渗透率攀升,二手房和局部装修的朋友们更倾向于在线购买成品家具哦
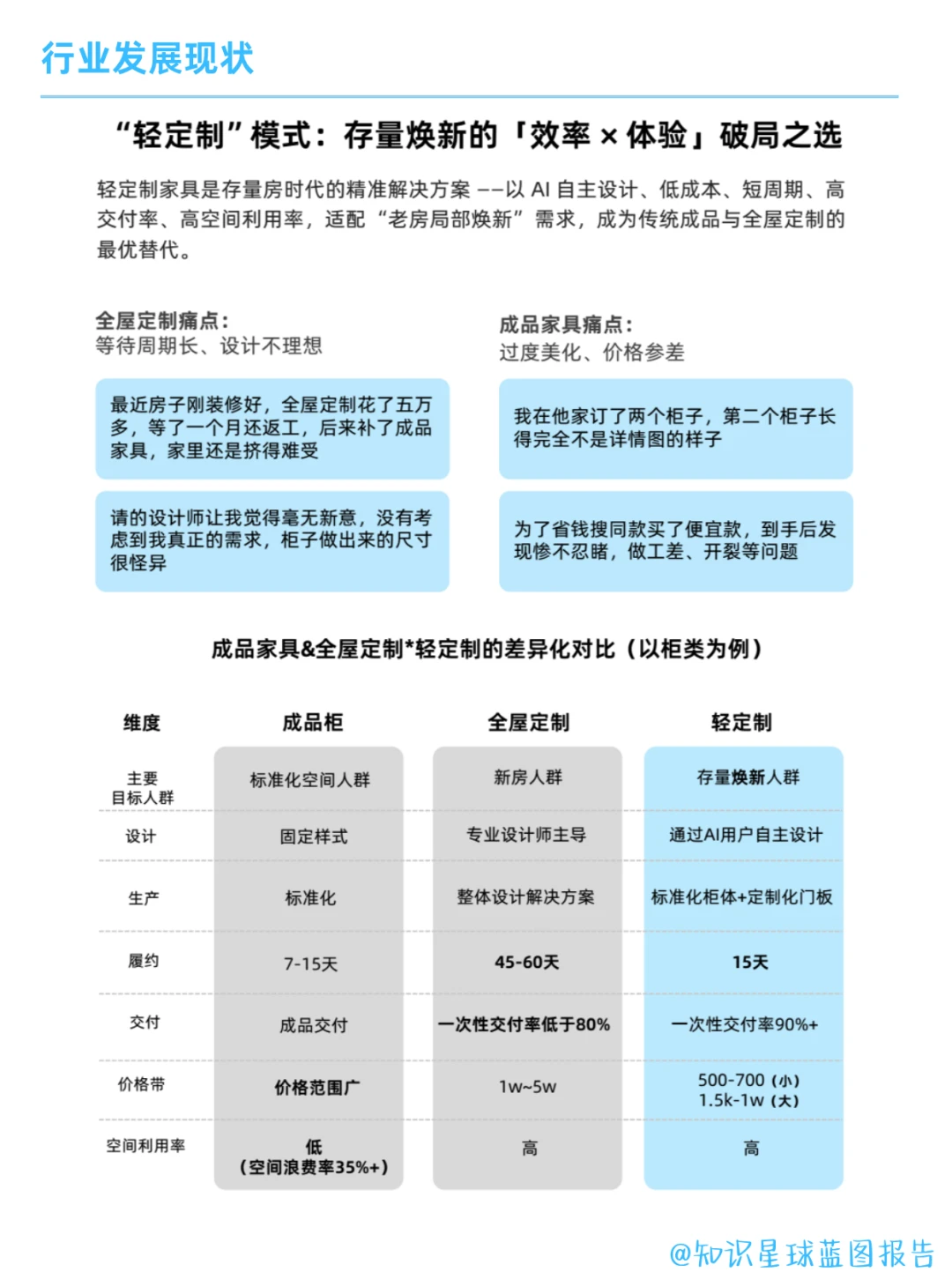
🏆轻定制核心优势:AI自主设计、低成本、短周期(仅需15天)、交付率高达90%+、空间利用率最大化
👩👧👦二、轻定制人群洞察
👩核心消费群体画像:以女性为主导,年龄介于35-49岁之间,主要集中在一线和新一线城市,对局部装修和老房整装有较高兴趣度
👨👩👧局部装修家庭:多为已婚育有子女的家庭,也有不少独居者,他们特别关心原材料的安全性、功能多样性以及智能家居的安全升级
🏡老房整装群体:主要针对144㎡以下中小户型,注重空间扩展与个性化柜体定制,等待周期是他们考虑的重要因素之一
🔑决策关键因子:包括原材料的安全性和耐用性、功能的多样性和适应性、性价比、售后服务及时长、风格的一致性等
💎三、轻定制品类趋势
🚪核心品类:衣柜作为中心点,延伸至电视柜、鞋柜、书柜、玄关柜、厨房柜等多个品类
📦产品需求亮点:高效收纳、专物专区、全悬挂设计理念、模块化内配;现代简约风最受欢迎,中古风和宋氏美学也在迅速崛起;玻璃/藤编拼接柜门与原木纯色柜体成为潮流
💪人体工学设计:根据个人身高调整高度、悬挂区高度,同时考虑到适老化和无障碍细节,并集成内置照明
🛋️潜力场景:极致收纳如玄关处的抽拉鞋柜和洞洞板、厨房中的收纳拉篮和电器隔板;个性化场景如兴趣角采用可调节隔板设计、人宠共享空间设计等
✅内容来源:天🐱《2025轻定制趋势白皮书》30页
👉点击左下角获取完整报告(pdf文件)
#轻定制 #家居趋势 #装修灵感 #高颜值收纳 #2025家居 #轻定制趋势 #二手房装修 #互联网家装 #行业趋势 #行业研究
🏠新房交易下滑,存量房装修贡献率超50%,成为市场增长的核心动力!
📱互联网家装渗透率攀升,二手房和局部装修的朋友们更倾向于在线购买成品家具哦
🏆轻定制核心优势:AI自主设计、低成本、短周期(仅需15天)、交付率高达90%+、空间利用率最大化
👩👧👦二、轻定制人群洞察
👩核心消费群体画像:以女性为主导,年龄介于35-49岁之间,主要集中在一线和新一线城市,对局部装修和老房整装有较高兴趣度
👨👩👧局部装修家庭:多为已婚育有子女的家庭,也有不少独居者,他们特别关心原材料的安全性、功能多样性以及智能家居的安全升级
🏡老房整装群体:主要针对144㎡以下中小户型,注重空间扩展与个性化柜体定制,等待周期是他们考虑的重要因素之一
🔑决策关键因子:包括原材料的安全性和耐用性、功能的多样性和适应性、性价比、售后服务及时长、风格的一致性等
💎三、轻定制品类趋势
🚪核心品类:衣柜作为中心点,延伸至电视柜、鞋柜、书柜、玄关柜、厨房柜等多个品类
📦产品需求亮点:高效收纳、专物专区、全悬挂设计理念、模块化内配;现代简约风最受欢迎,中古风和宋氏美学也在迅速崛起;玻璃/藤编拼接柜门与原木纯色柜体成为潮流
💪人体工学设计:根据个人身高调整高度、悬挂区高度,同时考虑到适老化和无障碍细节,并集成内置照明
🛋️潜力场景:极致收纳如玄关处的抽拉鞋柜和洞洞板、厨房中的收纳拉篮和电器隔板;个性化场景如兴趣角采用可调节隔板设计、人宠共享空间设计等
✅内容来源:天🐱《2025轻定制趋势白皮书》30页
👉点击左下角获取完整报告(pdf文件)
#轻定制 #家居趋势 #装修灵感 #高颜值收纳 #2025家居 #轻定制趋势 #二手房装修 #互联网家装 #行业趋势 #行业研究