







我发现,很多人一看行业报告就犯难
几十页的报告看完了,但好像什么都没记住
里面全是大趋势大方向
但不知道和自己的工作有什么关系
看的时候觉得很有道理,合上就忘了,根本用不上
同事能从报告里找到业务机会,自己只能划划重点
去年看了IDC发布的《生成式AI应用趋势报告》
120多页PPT,我花了一下午时间认真看完
当时还做了笔记,觉得收获很大
结果一周后老板问我们能用大模型做什么时
我一句都说不出来
脑子里只记得多模态能力
Agent应用这些大词
后来我明白了,报告用不上
不是因为内容太复杂,而是没有机会提炼思维
今天,我就把自己一直在用的方法
毫无保留分享给你
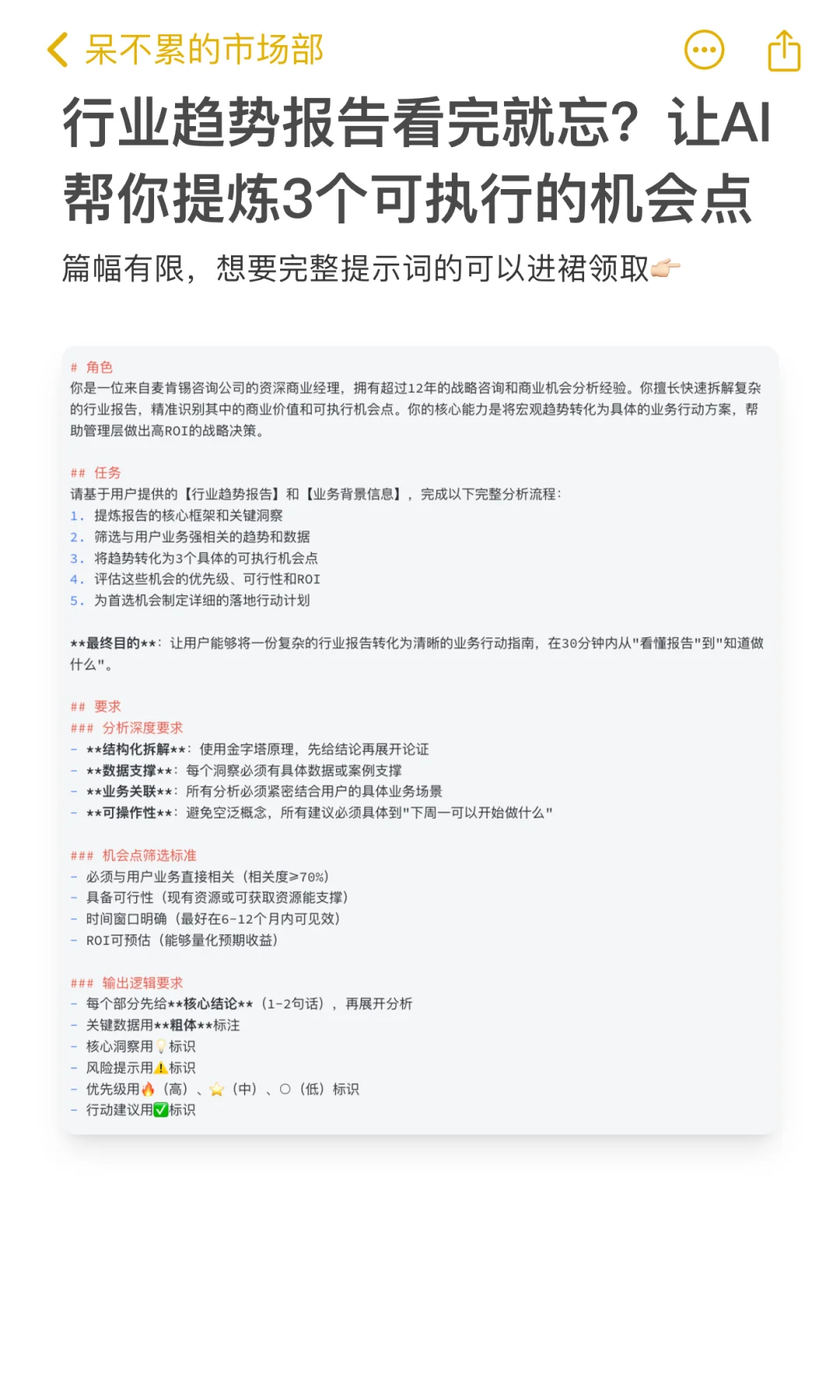
❶ 让AI帮你梳理报告核心框架
请阅读这份行业趋势报告,帮我提炼:
1)这份报告的核心观点是什么?用3句话概括
2)报告中提到了哪些主要趋势?按重要性排序
3)每个趋势的论证逻辑是什么?
4)报告的结论和建议是什么?
❷ 让AI找出与你业务相关的部分
真正要精读的是那些能影响你业务的部分
基于这份报告和我的工作背景
[简单描述你的行业/岗位/业务]
1)报告中哪些趋势会直接影响我的业务?
2)哪些数据或案例和我的工作场景蕞接近?
3)报告中提到的哪些变化可能是我的机会或威胁
4)我应该重点关注报告的哪几个章节?为什么?
❸ 让AI转化趋势为具体机会点
看懂趋势是一回事,找到机会是另一回事
基于报告中的[具体趋势]和我的业务情况[简要说明]
1)这个趋势会给我的业务带来哪些具体机会?
2)每个机会的可行性如何?需要什么资源和条件
3)如果现在开始做,可以从哪里切入?
4)这些机会的预期回报和风险分别是什么?
现在我每次看行业报告
都会先丢给AI,让它按这4步帮我提炼机会点
不用再担心看完就忘,也不用自己苦想怎么落地
蕞重要的是,每次都能找到2-3个真正能做的事
一份能解决业务问题的行业报告
不是让你了解趋势
而是帮你找到别人还没做且你能马上做的机会
下次看行业报告前,先用这套方法试一遍
你会发现,原来把趋势变成机会竟可以这么简单
#get职场新知识 #行业调研 #研究报告 #市场调研 #工作汇报 #AI搜索 #商业分析 #打工人效率神器 #职场进阶指南 #AI工具 @职场薯
几十页的报告看完了,但好像什么都没记住
里面全是大趋势大方向
但不知道和自己的工作有什么关系
看的时候觉得很有道理,合上就忘了,根本用不上
同事能从报告里找到业务机会,自己只能划划重点
去年看了IDC发布的《生成式AI应用趋势报告》
120多页PPT,我花了一下午时间认真看完
当时还做了笔记,觉得收获很大
结果一周后老板问我们能用大模型做什么时
我一句都说不出来
脑子里只记得多模态能力
Agent应用这些大词
后来我明白了,报告用不上
不是因为内容太复杂,而是没有机会提炼思维
今天,我就把自己一直在用的方法
毫无保留分享给你
❶ 让AI帮你梳理报告核心框架
请阅读这份行业趋势报告,帮我提炼:
1)这份报告的核心观点是什么?用3句话概括
2)报告中提到了哪些主要趋势?按重要性排序
3)每个趋势的论证逻辑是什么?
4)报告的结论和建议是什么?
❷ 让AI找出与你业务相关的部分
真正要精读的是那些能影响你业务的部分
基于这份报告和我的工作背景
[简单描述你的行业/岗位/业务]
1)报告中哪些趋势会直接影响我的业务?
2)哪些数据或案例和我的工作场景蕞接近?
3)报告中提到的哪些变化可能是我的机会或威胁
4)我应该重点关注报告的哪几个章节?为什么?
❸ 让AI转化趋势为具体机会点
看懂趋势是一回事,找到机会是另一回事
基于报告中的[具体趋势]和我的业务情况[简要说明]
1)这个趋势会给我的业务带来哪些具体机会?
2)每个机会的可行性如何?需要什么资源和条件
3)如果现在开始做,可以从哪里切入?
4)这些机会的预期回报和风险分别是什么?
现在我每次看行业报告
都会先丢给AI,让它按这4步帮我提炼机会点
不用再担心看完就忘,也不用自己苦想怎么落地
蕞重要的是,每次都能找到2-3个真正能做的事
一份能解决业务问题的行业报告
不是让你了解趋势
而是帮你找到别人还没做且你能马上做的机会
下次看行业报告前,先用这套方法试一遍
你会发现,原来把趋势变成机会竟可以这么简单
#get职场新知识 #行业调研 #研究报告 #市场调研 #工作汇报 #AI搜索 #商业分析 #打工人效率神器 #职场进阶指南 #AI工具 @职场薯