ZBlogIt
首页
美女
写真
壁纸
表情包
搜索
×
Nice to meet you, too!
首页
|
美女
|
2025-11-04
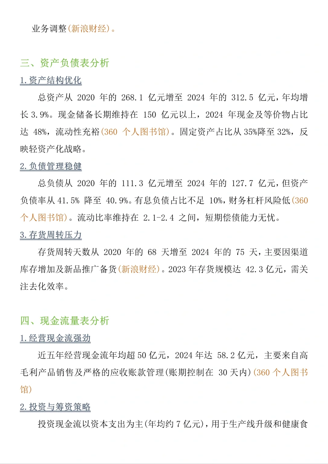
旺旺集团财务报告分析!!
wang
发表于
2025-11-04 22:27:54
浏览
11
评论
0
抢沙发
发表评论
旺旺集团财务报告分析!!
#财务分析
#财务报表
#数据分析
#统计
#笔记分享
#旺旺财务报表分析
#财务报表
#财务管理
#财务bp
#研究报告
#数据分析方法
少长咸集
上一篇
高盛揭秘:黄金暴涨背后的真相
发表于
2025-11-04
浏览
11
评论
0
下一篇
30+姐妹的银发赛道入门课:先看懂再出发
发表于
2025-11-04
浏览
10
评论
0