









🎉 获取完整报告(pdf文件):左下角购买同款
今天分享的是:🌟2025年中国奢侈品行业研究报告
📈 报告共计:33页
《2025年中国奢侈品行业研究报告》由硕远咨询发布,对2025年中国奢侈品市场进行了全面分析。
🔍 报告亮点:
消费升级与市场转型:2024年中国内地奢侈品市场面临挑战,但长期来看,中国仍拥有全球最大的奢侈品潜在消费群体。政府出台政策刺激消费,为市场回暖提供支撑。
品牌溢价与文化自信:国际奢侈品牌在中国市场长期积累的品牌溢价正面临挑战,而本土品牌在设计创新、品质提升与品牌叙事构建方面取得显著突破。
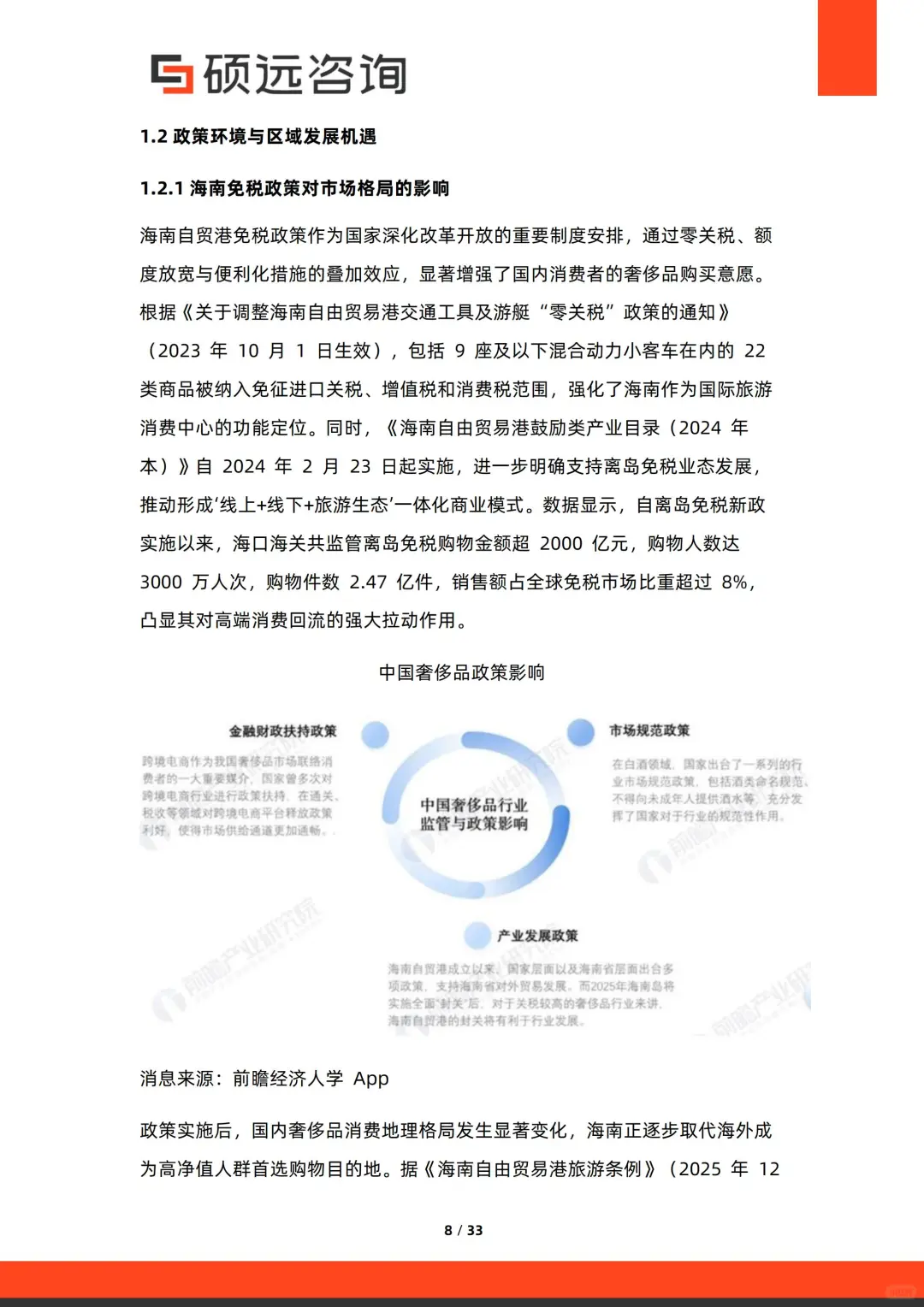
政策环境与区域机遇:海南免税政策显著增强了国内消费者的奢侈品购买意愿,推动形成“线上+线下+旅游生态”一体化商业模式。
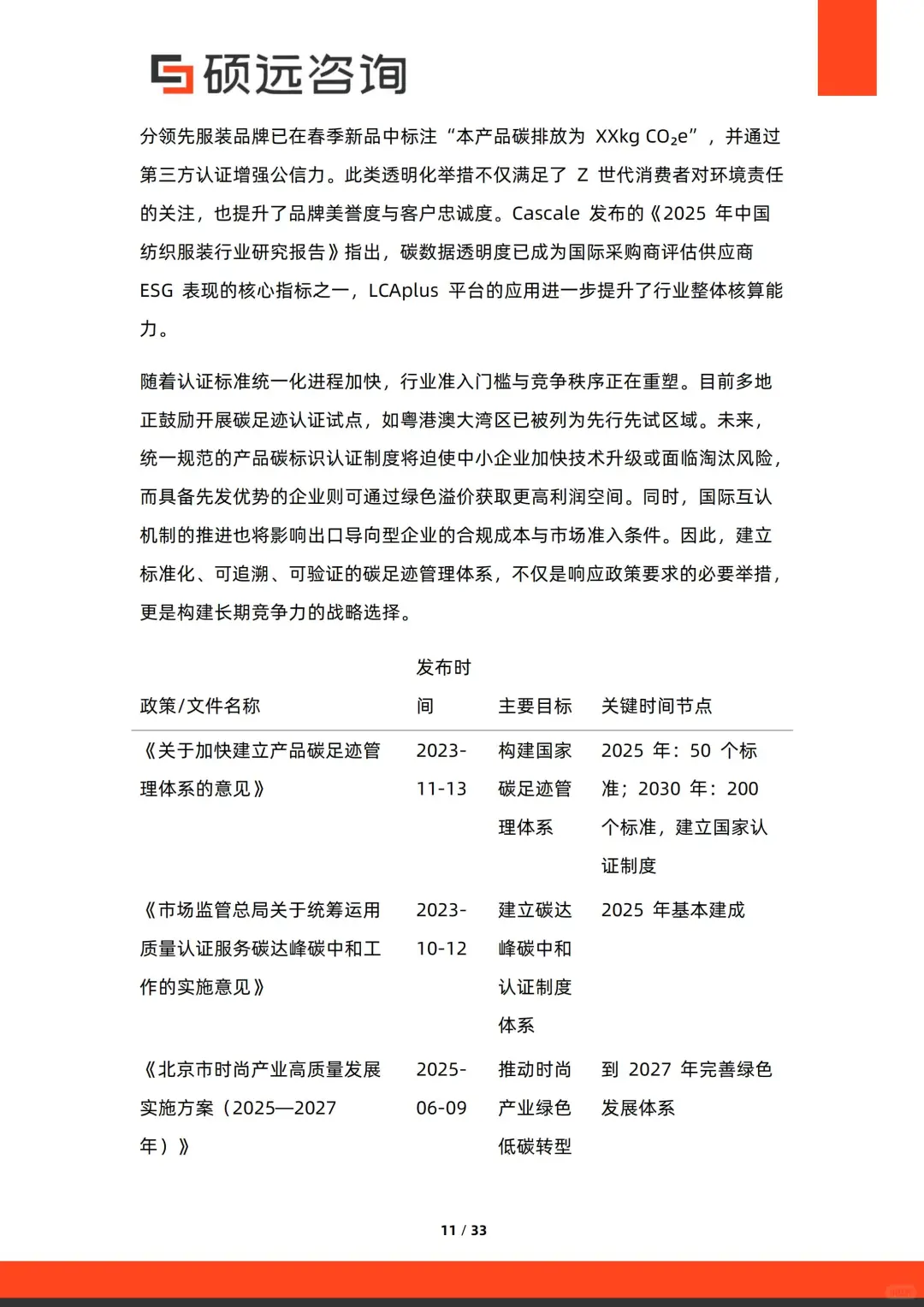
可持续时尚进程:国家“双碳”战略推动产品碳足迹核算与认证体系建设,成为时尚产业绿色转型的关键抓手。
细分赛道分析:高级成衣与硬奢珠宝、香化品类与设计师手袋等细分赛道呈现出不同的消费特征与增长态势。
社交货币属性:社交媒体深度融入日常生活,奢侈品的消费属性从炫耀性消费向分享型消费演进,社交平台成为用户展示个人品味的核心场域。
数字化变革:数字技术全面重构奢侈品行业的客户触达路径与服务体验,推动线上线下一体化消费旅程的深度融合。
📈 报告指出,尽管2024年市场面临挑战,但中国奢侈品行业长期向好的趋势并未改变。品牌应关注消费升级、文化自信、政策机遇与数字化转型,把握未来增长潜力。
#奢侈品行业 #消费趋势 #行业报告 #市场分析 #数字化转型 #可持续时尚 #社交货币 #海南免税 #行业研究报告
今天分享的是:🌟2025年中国奢侈品行业研究报告
📈 报告共计:33页
《2025年中国奢侈品行业研究报告》由硕远咨询发布,对2025年中国奢侈品市场进行了全面分析。
🔍 报告亮点:
消费升级与市场转型:2024年中国内地奢侈品市场面临挑战,但长期来看,中国仍拥有全球最大的奢侈品潜在消费群体。政府出台政策刺激消费,为市场回暖提供支撑。
品牌溢价与文化自信:国际奢侈品牌在中国市场长期积累的品牌溢价正面临挑战,而本土品牌在设计创新、品质提升与品牌叙事构建方面取得显著突破。
政策环境与区域机遇:海南免税政策显著增强了国内消费者的奢侈品购买意愿,推动形成“线上+线下+旅游生态”一体化商业模式。
可持续时尚进程:国家“双碳”战略推动产品碳足迹核算与认证体系建设,成为时尚产业绿色转型的关键抓手。
细分赛道分析:高级成衣与硬奢珠宝、香化品类与设计师手袋等细分赛道呈现出不同的消费特征与增长态势。
社交货币属性:社交媒体深度融入日常生活,奢侈品的消费属性从炫耀性消费向分享型消费演进,社交平台成为用户展示个人品味的核心场域。
数字化变革:数字技术全面重构奢侈品行业的客户触达路径与服务体验,推动线上线下一体化消费旅程的深度融合。
📈 报告指出,尽管2024年市场面临挑战,但中国奢侈品行业长期向好的趋势并未改变。品牌应关注消费升级、文化自信、政策机遇与数字化转型,把握未来增长潜力。
#奢侈品行业 #消费趋势 #行业报告 #市场分析 #数字化转型 #可持续时尚 #社交货币 #海南免税 #行业研究报告