ZBlogIt
首页
美女
写真
壁纸
表情包
搜索
×
Nice to meet you, too!
首页
|
美女
|
2025-10-21
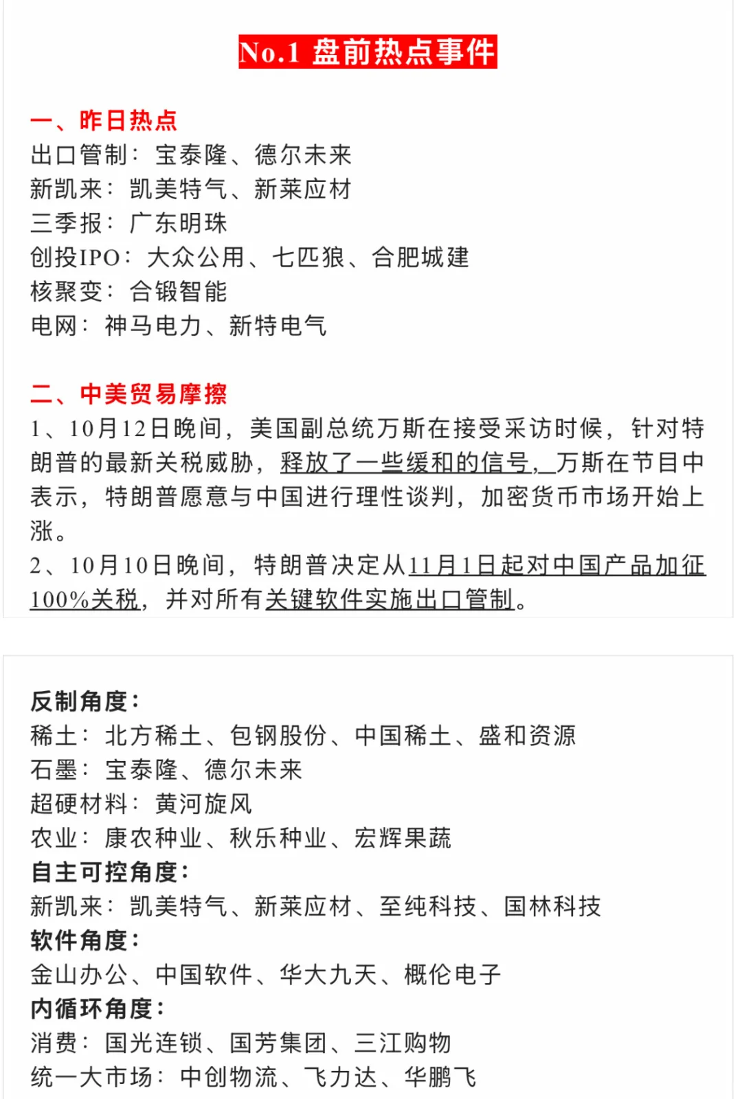
🔥【10月13日 | 周一盘前热点速递】🚀
wang
发表于
2025-10-21 14:24:06
浏览
9
评论
0
抢沙发
发表评论
🔥【10月13日 | 周一盘前热点速递】🚀
#热点
#A股
#股市
#股票
#今日热点
#热点新闻事件
#行情
#我的炒股日记
#证券
少长咸集
上一篇
机构行情结束
发表于
2025-10-21
浏览
10
评论
0
下一篇
🔥专业团队助您融资成功
发表于
2025-10-21
浏览
9
评论
0