







岁末年初之际,市场对2025年中国经济增长怀有积极的预期,同时伴随着国债利率进入1时代,
我们需要更多思考中国居民资产会如何转向?——这将是未来5-10年中国市场顶重要的时代课题,能回答好这个时代课题的机构和个人将获得洗牌后的市场机会。
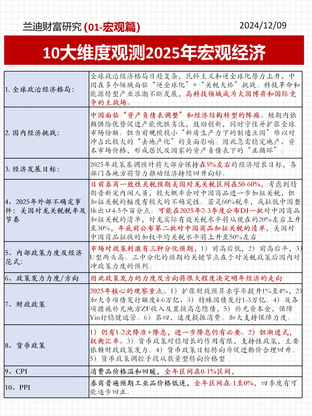
2025年,处于改革、化债和高质量发展的关键阶段,一方面平衡好市场出清、结构调整、发展稳定的优先次序和节奏。另一方面2025年既是“十四五”的收官之年,也是承上启下,为“十五五”和“2035目标”奠定基础的重要时期。为此,我国经济明年也将面临较强的增长诉求和繁重的改革任务。如何统筹兼顾,在增长和改革间找到平衡?
分享50+券商报告,为我们提供一个多维度的视角,能更好地理解这些变化背后的经济逻辑,思考的维度,未来的经济走向,为配置决策提供参考。
#生活需要分享欲 #2025 #宏观经济#投资 #财经 #金融#理财 #资产配置 #财富思维 #年度策略 @财经薯
我们需要更多思考中国居民资产会如何转向?——这将是未来5-10年中国市场顶重要的时代课题,能回答好这个时代课题的机构和个人将获得洗牌后的市场机会。
2025年,处于改革、化债和高质量发展的关键阶段,一方面平衡好市场出清、结构调整、发展稳定的优先次序和节奏。另一方面2025年既是“十四五”的收官之年,也是承上启下,为“十五五”和“2035目标”奠定基础的重要时期。为此,我国经济明年也将面临较强的增长诉求和繁重的改革任务。如何统筹兼顾,在增长和改革间找到平衡?
分享50+券商报告,为我们提供一个多维度的视角,能更好地理解这些变化背后的经济逻辑,思考的维度,未来的经济走向,为配置决策提供参考。
#生活需要分享欲 #2025 #宏观经济#投资 #财经 #金融#理财 #资产配置 #财富思维 #年度策略 @财经薯